Добавить в корзинуПозвонить
Найти в Дзене
Олег Привалов

DAC для тех, кто боится делать сам и покупает Китай

Испытав радость от полной и безоговорочной победы усилителя Mauro над ресивером Yamaha-RX363, и уже некоторое время почитывая форум «Вегалаб», я решил замахнуться на «самое святое», как мне тогда казалось, в аудио – цифроаналоговый преобразователь (ЦАП) или, как это устройство принято называть за границей DAC (digital to analog converter). Самым удивительным в этой истории было то, что на тот момент я не имел ничего, кроме дешевого паяльника и из законченных проектов был лишь один микро усилитель на микросхеме Lm1875 с включением, описанным в datasheet к ней, а также усилитель по схеме «Мауро» на микросхеме lm3886. Нет. Было еще кое-что. Было неуемное желание доказать себе, хоть я очень далек по образованию от электроники и физику изучал лишь в школе, что смогу хоть немного приблизиться к таким немногочисленным глыбам электроники, как Semigor, Nazar, Dark Abbat. Дмитрий (LYNX) Андронников же казался цапостроителем с недостижимым уровнем: «GOD». В моем же распоряжении были пытливый ум,

Испытав радость от полной и безоговорочной победы усилителя Mauro над ресивером Yamaha-RX363, и уже некоторое время почитывая форум «Вегалаб», я решил замахнуться на «самое святое», как мне тогда казалось, в аудио – цифроаналоговый преобразователь (ЦАП) или, как это устройство принято называть за границей DAC (digital to analog converter).

Самым удивительным в этой истории было то, что на тот момент я не имел ничего, кроме дешевого паяльника и из законченных проектов был лишь один микро усилитель на микросхеме Lm1875 с включением, описанным в datasheet к ней, а также усилитель по схеме «Мауро» на микросхеме lm3886.

Нет. Было еще кое-что. Было неуемное желание доказать себе, хоть я очень далек по образованию от электроники и физику изучал лишь в школе, что смогу хоть немного приблизиться к таким немногочисленным глыбам электроники, как Semigor, Nazar, Dark Abbat. Дмитрий (LYNX) Андронников же казался цапостроителем с недостижимым уровнем: «GOD».

В моем же распоряжении были пытливый ум, неуемное желание доказать (прежде всего себе), что я тоже что-то могу и открытые интернет источники в виде datasheet и appnote на нужные микросхемы. Да, и на «Вегалаб» тогда еще в большинстве случаев можно было получить нужный ответ на интересующий вопрос.

Сейчас, вероятно, вряд ли я отважился бы на такое -)

Логика моя была проста. Для начала попытаться получить более-менее простой продукт, так сказать, потренироваться «на кошках». Выбор пал на микросхему AK4495 по следующим причинам. У меня был китайский цап (в народе DAC9 от Weiliang) на микросхеме AK4399 с приличным звучанием (особенно после доработок). Также слышал положительные отзывы об микросхемах данного производителя (Asahi Kasei) из Японии от Lynx`a. Им на тот момент был разработан DAC на микросхеме AK4399 под названием D60. В то время я часто открывал его полюбоваться, ибо с виду он был похож на «Сокол тысячелетия» - выглядел ультра технологично.

DAC "Lynx D60"
DAC "Lynx D60"

Я, конечно же, отдавал себе отчет, что такого уровня самостоятельно и с первого раза мне не достичь. Я только-только изучил программу Sprint Layout, а работая в ней и делая в ней плату такой сложности и на 4-х слоях, как выше, легко наделать ошибок (что я и сделал во второй версии моего ЦАПа).

Также я понимал, что, не обладая осциллографом, не стоит делать схему стабилизации «ИОН++» (как я ее назвал или ИОН-ФШ-ОУ в народе). Легко получить подвозбуд, который скажется на звучании отрицательным образом, как бы круто это не смотрелось на плате.

Из-за того, что я никогда не программировал микроконтроллеры, решено было отказаться от софтварного управления в пользу хардварного (с помощью джамперов).

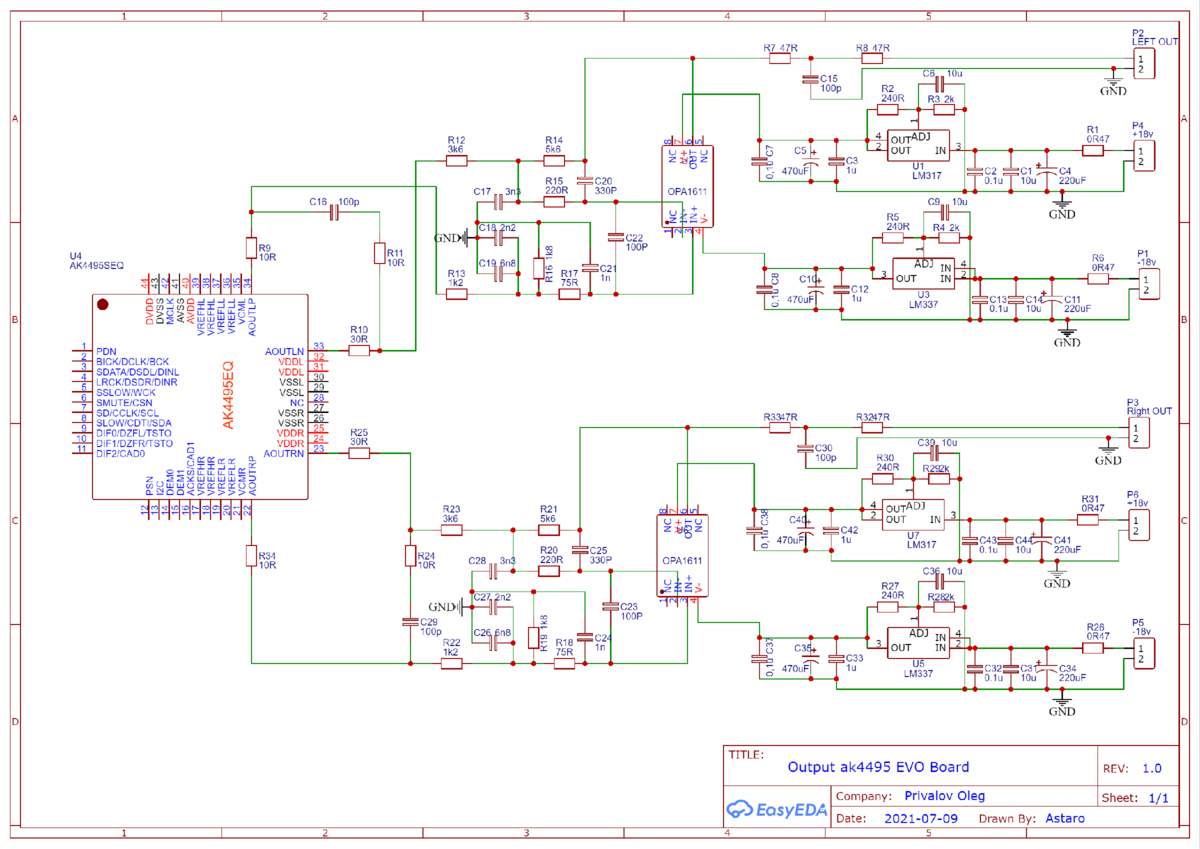
Листая справочник "Evolution board" от "Asahi Kasei", решено было частично воспользоваться их наработками. В частности, схема выходного фильтра на операционном усилителе была скопирована полностью. Двух полярное питание операционного усилителя решено было сделать по принципу минимальной достаточности на линейном стабилизаторе напряжения, выходное значение которого можно устанавливать в определенных пределах – LM317|337. Тут я решил не скупиться и поставить для каждого ОУ свою пару, подобрав значение каждой полярности равным 12в.

Часть схемы моего ЦАП
Часть схемы моего ЦАП

Следующим шла часть аналогового питания микросхемы AK4495. Поскольку питание VDDL|R является очень значимым в формировании сигнала, я использовал для них лучшие, что я знал на тот момент, микросхемы TPS7A4700 раздельно по одной на левый и правый канал. Значение на выходе выставил 5.1V. Да, я читал, что наилучшие измеряемые характеристики получаются при значении 6.5V, но решил не рисковать, так как пять вольт это типичное, рекомендованное значение, а 6,5в это уже очень близко к максимальному (7в.), превышение которого чревато выходом из строя микросхемы ЦАП.

TPS7A4700
TPS7A4700

Следующее питание VREFLR\LL - опорное напряжение. Здесь я решил также разделить каналы и поставить другую микросхему ADM7150ARDZ-5.0. Микросхема поставляется в относительно простом для пайки форм факторе SOIC8. Значение напряжения установлено с завода, в данном случае 5 вольт. Схема просто скопирована с Datasheet на микросхему.

часть аналогового питания ЦАП AK4495
часть аналогового питания ЦАП AK4495

Далее остаются менее критичные к хорошему питанию цепи. AVDD – аналоговое питание второстепенных цепей микросхемы, DVDD –питание цифровой части микросхемы. Питание микросхемы- изолятора ISO7240. Все их я решил сделать на недорогой микросхеме LP2985, напряжением 3.3V.

-5

Так как подключать ЦАП я планировал к компьютеру по асинхронному интерфейсу X-MOS, наличие изолятора было крайней необходимостью. Тактировалось все генераторами на борту той самой платы X-MOS.

плата приемника X-MOS
плата приемника X-MOS

Выбор режимов работы цифровых фильтров задавался на панели перемычек ниже. Также там нужно было поставить перемычки, необходимые для выбранного режима работы ЦАП. Метки их я сразу нанес шелкографией на плату.

Секционирование земель было на примитивном уровне. Земля делилась на цифровую и аналоговую соединяясь под микросхемой, как советовал datasheet на нее. Также была разделена земля сторон микросхемы изолятора.

Плата представляла собой такой вариант (см. ниже).

плата ЦАП "Sound Genesis" на AK4495
плата ЦАП "Sound Genesis" на AK4495
плата ЦАП "Sound`s Genesis" на AK4495
плата ЦАП "Sound`s Genesis" на AK4495

К ней же отдельно была изготовлена плата блока питания также с разделением питаний. Питание выхлопа на операционных усилителях было без стабилизации, остальные питания были со стабилизацией с напряжением на выходе 9в., полученным с помощью стабилизаторов LM317.

Сборку данного цифроаналогового преобразователя сложно осуществить только с помощью одного паяльника.

Фен паяльной станции для установки многих микросхем просто необходим. Также понадобится хорошая паяльная паста.

На выходе должно получиться примерно так.

-9
ЦАП "Sound`s Genesis" на AK4495
ЦАП "Sound`s Genesis" на AK4495
ЦАП "Sound`s Genesis" на AK4495
ЦАП "Sound`s Genesis" на AK4495
ЦАП "Sound`s Genesis" на AK4495
ЦАП "Sound`s Genesis" на AK4495
ЦАП "Sound`s Genesis" на AK4495
ЦАП "Sound`s Genesis" на AK4495

По звуку это, конечно же, было лучше многих китайских ЦАП с Алиэкспресс. Так обычно происходит, когда ты что-то сделал сам – кажется, что оно «играет» лучше всего на свете. Со временем, сделав еще пару DAC-ов (на AD1853 и AK4493), я многое пересмотрел и многие моменты бы изменил. Но главное, что я бы поменял, что, как я считаю, очень положительно бы повлияло на звук – заменил все COG (НП0) конденсаторы в фильтре (обвязке ОУ) на пленочные полипропиленовые. Ибо, положа руку на сердце, главным минусом данного ЦАП считаю излишнюю детальность и колкость (яркость) звучания. Пленка бы добавила ему музыкальности…

Ну и для тех, кто готов повторить этот путь, выкладываю файл платы в формате *.LAY.

Творите свой звук самостоятельно!

Прошу любить и жаловать, искренне ваш

Привалов Олег.