Найти в Дзене
Лампа Электрика

Борьба с наводками при подключении микрофона к компьютеру

Одной из частых проблем, с которой приходится столкнуться при записи звука с микрофона, является проблема наводок. Звуковая наводка – это посторонний низкочастотный гул, который записывается вместе со звуком. Если микрофон располагается недалеко от записывающего устройства – то наводки обычно не возникает. Однако, если микрофон находится далеко от записывающего устройства – наводка появляется.  Как избавиться от этого неприятного явления?   Немного теории Источником низкочастотного гула при записи являются переменные электромагнитные поля, наводимые вокруг электрических приборов, которыми сейчас буквально пронизана жизнь человека. Сигнал с микрофона имеет очень невысокий уровень, а длинный кабель является своего рода «антенной», на которой внешние электромагнитные поля создают напряжение наводки, сравнимое с сигналом микрофона. В результате на записывающее устройство полезный сигнал приходит с неприятной примесью – с наводкой. Пути борьбы с наводками Как правило, для борьбы с наводками
Оглавление

Одной из частых проблем, с которой приходится столкнуться при записи звука с микрофона, является проблема наводок. Звуковая наводка – это посторонний низкочастотный гул, который записывается вместе со звуком. Если микрофон располагается недалеко от записывающего устройства – то наводки обычно не возникает. Однако, если микрофон находится далеко от записывающего устройства – наводка появляется. 

Как избавиться от этого неприятного явления?  

Немного теории

Источником низкочастотного гула при записи являются переменные электромагнитные поля, наводимые вокруг электрических приборов, которыми сейчас буквально пронизана жизнь человека. Сигнал с микрофона имеет очень невысокий уровень, а длинный кабель является своего рода «антенной», на которой внешние электромагнитные поля создают напряжение наводки, сравнимое с сигналом микрофона. В результате на записывающее устройство полезный сигнал приходит с неприятной примесью – с наводкой.

Пути борьбы с наводками

Как правило, для борьбы с наводками применяются следующие два метода.

Предварительное усиление

Во-первых, можно усилить сигнал сразу же в микрофоне. И дальше, по кабелю передавать уже сигнал большого уровня.

Минус этого способа очевиден – усложняется микрофоная часть, что в любительских условиях приемлемо далеко не всегда.

Использование специального кабеля

Во-вторых, можно взять специальный кабель, наводки на котором будут меньше. Простейший вариант – кабель с экранированием. При правильном использовании экрана наводки существенно снижаются.

Более совершенный вариант – симметричный кабель, по которому сигнал микрофона передаётся одновременно по двум проводникам, в противофазе. На приёмной стороне один из сигналов инвертируется, и оба сигнала складываются. В результате полезный сигнал становится вдвое больше, а наводки нейтрализуюся.

Однако, кабель с экраном не всегда доступен, а симметрирующие устройства достаточно сложны.

Использование низкоомных цепей

Есть ещё один вариант, который в любительских условиях может оказаться оптимальным. Вспомним, что напряжение наводки пропорционально сопротивлению цепи, на которой эта наводка образуется.

Следовательно, для борьбы с наводками можно сделать следующее:

  • использовать низкоомный микрофон;
  • кабель включить в согласующий усилитель с низкоомным входом.

При таких условиях уровень наводок легко снизить до пренебрежительно малого. Можно будет использовать даже неэкранированный кабель.

Важно! Таким образом, для записи звука с удалённого микрофона с минимумом наводок следует взять низкоомный микрофон, а перед устройством записи (условимся, что это будет вход звуковой карты компьютера) поставить согласующий усилитель с низким входным сопротивлением.

За дело!

Широко распространённые электретные микрофоны обладают достаточно высоким выходным сопротивлением, и для нашей цели они не годятся. Гораздо больше подойдёт динамический микрофон. Заметим, что динамический микрофон имеет невысокую звуковую чувствительность, следовательно, он будет меньше ловить посторонние шумы. Годятся любые дешёвые микрофоны для караоке. Например, Defender Mic-130:

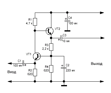
Согласующий усилитель сделаем по вот такой схеме:

-2

Первый каскад VT1 выполнен по схеме с общей базой. Особенность такого включения – низкое входное сопротивление, что нам и требуется. Однако, выходное сопротивление этого каскада сравнительно велико. Для снижения используется эмиттерный повторитель на VT2. Выходное напряжение имеет достаточный уровень, чтобы подключаться к линейному звуковому входу компьютера (как правило, синего цвета). База первого транзистора включена так, чтобы стабилизировать режим по постоянному току.

Использовались транзисторы КТ3102. Напряжение питания – 9..12в. Потребляемый ток менее 10мА, поэтому мы применили малогабаритную батарею типоразмера 23А напряжением 12В. Также был выведен резервный разъем для присоединения батареи типоразмера PP3 («Крона»). Кроме того, был добавлен малогабаритный выключатель и через резистор подключён светодиод индикации включения. Микрофон подключается к разъему на плате, выходом является шнур с обычным 3мм звуковым штеккером. 

Усилитель был собран на макетной плате:

-3

Резюме

Усилитель показал очень хорошие результаты в работе. Микрофон подключался к усилителю обычным неэкранированным кабелем длиной 10м, при этом никакого фона не отмечалось. Можно даже было коснуться кабеля рукой – появляющаяся наводка была едва слышна.