Добавить в корзинуПозвонить
Найти в Дзене
Записки крутилкина

Делаем предварительный усилитель для использования микрофона с компьютерными колонками

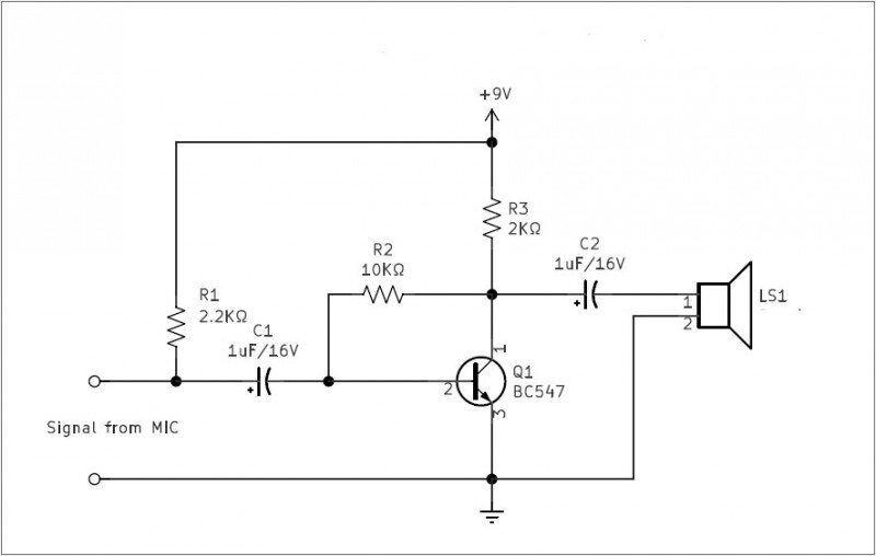
Случаются ситуации когда нужно усилить свой голос. Например учителям при проведении занятий или чтобы не орать при беседе с пожилыми родственниками. Большинство продаваемой звукоусилительной аппаратуры —  для проведения концертов и массовых мероприятий. Она имеет большие размеры и высокую стоимость. Для небольшого количества слушателей можно усиливать голос помощью колонок для компьютера. Нужно всего лишь спаять простой предварительный усилитель для электретного микрофона. Звук в нем усиливает транзистор BC547. Его отечественный аналог — КТ3102. На схеме под динамиком подразумевается усилитель мощности звука. Резистор R1 лучше применить сопроивлением 10 кОм. Собрать схему чтобы убедиться в работоспособности и качестве звука можно навесным монтажом. Если все устроит — изготовить плату и припаять к ней все детали. Работает от батарейки Крона или от двух li-ion аккумуляторов, соединенных последовательно. Спасибо за внимание!

Случаются ситуации когда нужно усилить свой голос. Например учителям при проведении занятий или чтобы не орать при беседе с пожилыми родственниками. Большинство продаваемой звукоусилительной аппаратуры —  для проведения концертов и массовых мероприятий. Она имеет большие размеры и высокую стоимость.

Для небольшого количества слушателей можно усиливать голос помощью колонок для компьютера. Нужно всего лишь спаять простой предварительный усилитель для электретного микрофона. Звук в нем усиливает транзистор BC547. Его отечественный аналог — КТ3102. На схеме под динамиком подразумевается усилитель мощности звука. Резистор R1 лучше применить сопроивлением 10 кОм.

схема
схема

Собрать схему чтобы убедиться в работоспособности и качестве звука можно навесным монтажом. Если все устроит — изготовить плату и припаять к ней все детали.

-2

Работает от батарейки Крона или от двух li-ion аккумуляторов, соединенных последовательно.

Спасибо за внимание!