Добавить в корзинуПозвонить
Найти в Дзене
Решать просто!

Электричество и магнетизм. Электромагнитные волны.

Добрый день! Предлагаю к просмотру решенные задачи по теме "Электромагнитные волны". Точка совершает гармонические колебания. Наибольшее смещение точки от положения равновесия равно 10 см, максимальная скорость равна 20 см/с. Найдите циклическую частоту колебаний и максимальное ускорение точки. Разность потенциалов на обкладках конденсатора в электрическом колебательном контуре изменяется по закону u(t) = 50cos104πt, Β. Ёмкость конденсатора 0,1 мкФ. Найдите период колебаний и индуктивность контура. Ток в электрическом колебательном контуре изменяется согласно уравнениюi(t)= -0.02 sin 400πt, А. Индуктивность катушки 1Г. Найдите максимальную энергию магнитного поля в катушке контура. Конденсатор ёмкостью 500 пФ и катушка (длина 40 см, площадь поперечного сечения 5 см2, число витков - 1000, сердечник (немагнитный) образуют электрический колебательный контур. Найдите период гармонических колебаний в этом контуре. Электрический колебательный контур настроен на длину волны 380 м (электромаг

Добрый день! Предлагаю к просмотру решенные задачи по теме "Электромагнитные волны".

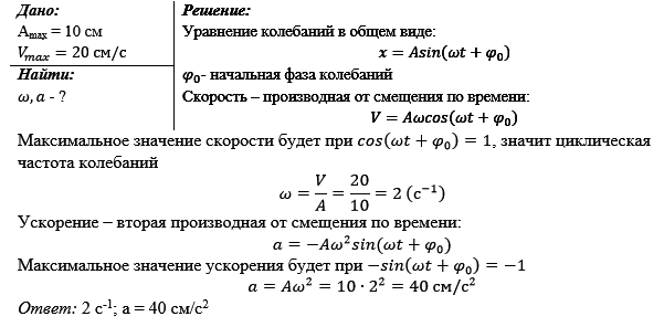
Точка совершает гармонические колебания. Наибольшее смещение точки от положения равновесия равно 10 см, максимальная скорость равна 20 см/с. Найдите циклическую частоту колебаний и максимальное ускорение точки.

Гармонические колебания. Циклическая частота колебаний и максимальное ускорение точки.
Гармонические колебания. Циклическая частота колебаний и максимальное ускорение точки.

Разность потенциалов на обкладках конденсатора в электрическом колебательном контуре изменяется по закону u(t) = 50cos104πt, Β. Ёмкость конденсатора 0,1 мкФ. Найдите период колебаний и индуктивность контура.

Разность потенциалов. Период колебаний и индуктивность контура.
Разность потенциалов. Период колебаний и индуктивность контура.

Ток в электрическом колебательном контуре изменяется согласно уравнениюi(t)= -0.02 sin 400πt, А. Индуктивность катушки 1Г. Найдите максимальную энергию магнитного поля в катушке контура.

Ток. Максимальная энергия магнитного поля в катушке контура.
Ток. Максимальная энергия магнитного поля в катушке контура.

Конденсатор ёмкостью 500 пФ и катушка (длина 40 см, площадь поперечного сечения 5 см2, число витков - 1000, сердечник (немагнитный) образуют электрический колебательный контур. Найдите период гармонических колебаний в этом контуре.

Конденсатор. Период гармонических колебаний.
Конденсатор. Период гармонических колебаний.

Электрический колебательный контур настроен на длину волны 380 м (электромагнитная волна распространяется в воздухе). Индуктивность катушки в контуре равна 490 мкГ. Добротность колебательного контура равна 65. Определите величину активного сопротивления, включенного в цепь контура.

Электрический колебательный контур. Активное сопротивление.
Электрический колебательный контур. Активное сопротивление.

Составьте уравнение плоской волны, распространяющейся в воздухе, частицы которой колеблются с частотой 2 кГц и амплитудой 1,7 мкм. Скорость распространения звука в воздухе 340 м/с.

Уравнение плоской волны.
Уравнение плоской волны.

Найдите отношение скоростей звука в водороде и углекислом газе при одинаковой температуре газов (для больших и малых частот). Молярные массы водорода и углекислого газа равны, соответственно, 0,002 и 0,044 кг/моль.

Отношение скоростей звука в водороде и углекислом газе.
Отношение скоростей звука в водороде и углекислом газе.

Два поезда идут навстречу друг другу со скоростями 72 и 54 км/ч. Первый поезд дает свисток с частотой 600 Гц. Найдите частоту колебаний звука, который слышит пассажир второго поезда: 1) перед встречей поездов, 2) после встречи поездов. Скорость звука равна 340 м/с.

Эффект Доплера. Частота колебаний звука.
Эффект Доплера. Частота колебаний звука.

В однородной и изотропной среде с ε=3 и μ=1 распространяется плоская электромагнитная волна. Амплитуда вектора напряженности электрического поля волны 10 В/м. Найдите амплитуду вектора магнитной индукции.

Амплитуда вектора магнитной индукции.
Амплитуда вектора магнитной индукции.

Плоское зеркало удаляется от наблюдателя со скоростью 0,2.с вдоль нормали к плоскости зеркала. На зеркало посылается пучок света с длиной волны 500 нм. Определите длину волны света, отраженного от зеркала.

Длина волны.
Длина волны.