Найти в Дзене
Radio-любитель

Прибор в мастерской для проверки источников питания и аккумуляторов

В любительской мастерской иногда необходимо бывает проверить только что собранный блок питания, или протестировать аккумулятор и т. д. В простейшем случае достаточно простой нагрузки, например, резистора большой мощности, лампочки и т. д. Однако не все так просто проверить этим способом. А как же протестировать и настроить блоки питания? Здесь уже нужна нагрузка, поддерживающая постоянное напряжение вне зависимости от протекающего тока. Представленная в статье схема представляет собой активную нагрузку, которая может работать в трех режимах: - постоянный ток, т. е. получение постоянного тока от тестируемой источника питания, - постоянное напряжение, что-то вроде мощного стабилитрона с регулируемым напряжением, - постоянное сопротивление, просто имитирующее резистор большой мощности. Принципиальная схема показана на рисунке. Схема питается от источника, подключенного к разъему J2. Необходимые напряжения для схемы стабилизируются стабилизаторами U1 и U3 и источником опорного напряжения U

В любительской мастерской иногда необходимо бывает проверить только что собранный блок питания, или протестировать аккумулятор и т. д. В простейшем случае достаточно простой нагрузки, например, резистора большой мощности, лампочки и т. д. Однако не все так просто проверить этим способом. А как же протестировать и настроить блоки питания? Здесь уже нужна нагрузка, поддерживающая постоянное напряжение вне зависимости от протекающего тока.

Представленная в статье схема представляет собой активную нагрузку, которая может работать в трех режимах:

- постоянный ток, т. е. получение постоянного тока от тестируемой источника питания,
- постоянное напряжение, что-то вроде мощного стабилитрона с регулируемым напряжением,
- постоянное сопротивление, просто имитирующее резистор большой мощности.

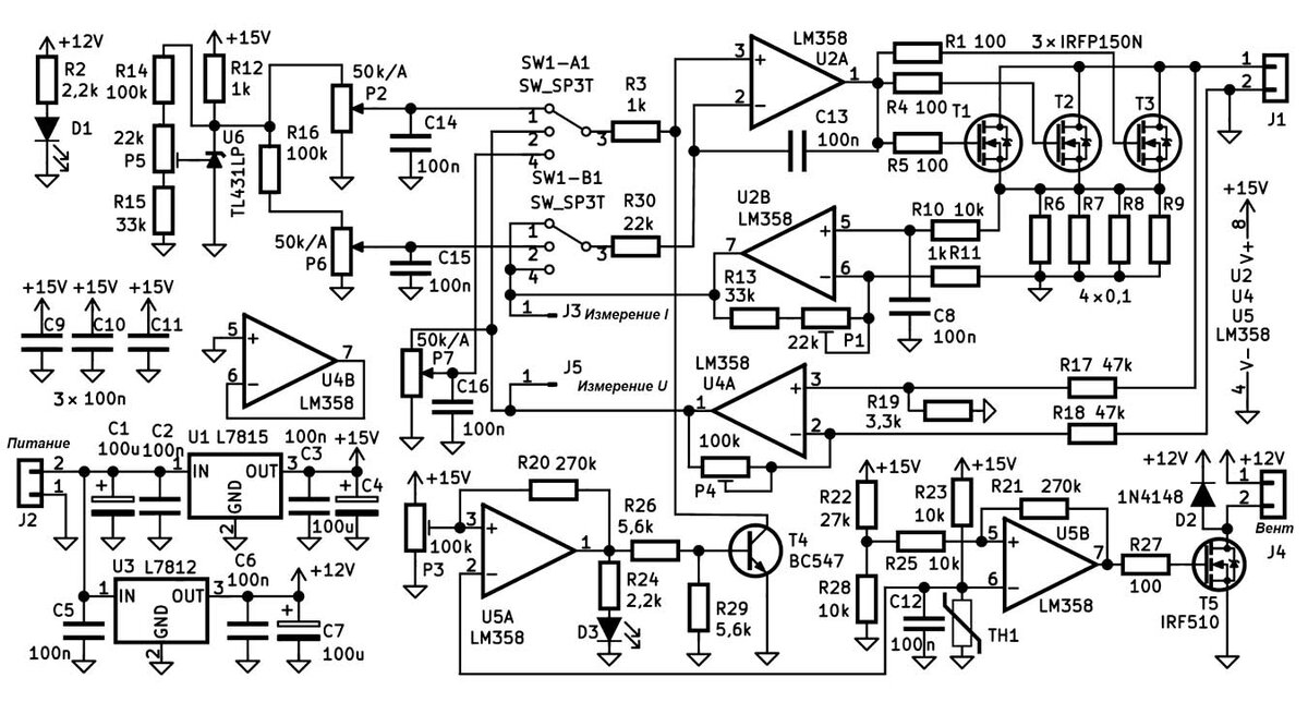
Принципиальная схема показана на рисунке.

Схема электронной нагрузки
Схема электронной нагрузки

Схема питается от источника, подключенного к разъему J2. Необходимые напряжения для схемы стабилизируются стабилизаторами U1 и U3 и источником опорного напряжения U6. Использование двух стабилизаторов позволяет питать операционные усилители напряжением 15В, которое превышает напряжение, необходимое для питания вентилятора (12В). Такое решение также дало определенное преимущество — вентилятор, создающий потенциальные помехи, изолирован от источника питания остальной схемы.

Важнейший блок, выполненный на трех операционных усилителях - U2A, U2B и U4A. Усилитель U2A работает как компаратор (или фактически интегратор), сравнивая напряжения на своих входах и соответственно управляя полевыми МОП-транзисторами. Для сравнения используются сигналы, выбираемые переключателем SW1 в зависимости от режима работы. В верхнем положении переключателя на схеме устройство работает в режиме постоянного тока.

На неинвертирующий вход микросхемы U2A подается регулируемое напряжение от потенциометра P2, а на инвертирующий вход - с выхода U2B. Этот усилитель использовался для усиления сигнала от токового шунта, выполненного на резисторах R6-R9. Такое решение было выбрано для получения небольшого падения напряжения на резисторах, чтобы устройство могло работать даже при низких испытательных напряжениях. Благодаря этому также можно использовать напряжение с более высоким значением, что было бы невозможно без использования этого усилителя и в то же время с токовым шунтом с низким сопротивлением.

Верно, что почти вся мощность рассеивается на MOSFET-транзисторах, но с текущими параметрами этих элементов и их надлежащим охлаждением это не проблема. Таким образом, схема работает как регулируемый источник тока. В среднем положении переключателя на схеме, устройство работает в режиме постоянного напряжения. На вход 3 усилителя U2A поступает сигнал с выхода усилителя U4A, а на вход 2 - регулируемое напряжение с потенциометра P6.

Усилитель U4A усиливает подаваемое со входа напряжение через делитель R17 и R19. Это дифференциальный усилитель, который измеряет напряжение непосредственно на клеммах (J1), что позволяет исключить падение напряжения на шунте при измерении. Итак, теперь у нас есть регулируемая схема стабилизатора напряжения (отсюда и регулируемый силовой стабилитрон).

В нижнем положении переключателя на схеме устройство представляет собой «регулируемый резистор» большой мощности. Регулируемое напряжение с потенциометра P7 поступает на неинвертирующий вход U2A. Однако напряжение снимается не с источника опорного напряжения, а с выхода усилителя U4A, измеряющего испытательное напряжение. Напряжение с выхода U2B подается на инвертирующий вход микросхемы U2A, пропорционально току, протекающему через нагрузку.

Итак, у нас снова есть источник тока, аналогичный первому случаю, но со значением тока, регулируемым испытательным напряжением. Чем выше напряжение на входе J1, тем больше ток, протекающий через активную нагрузку. По закону Ома так себя ведет резистор. Люди, знакомые со схемами на MOSFET-транзисторах, могут быть удивлены довольно высоким сопротивлением в затворах. Это не мешает работе всего устройства, потому что транзисторы управляются статическим сигналом, поэтому нет необходимости перегружать пропускную способность затвора. Это значение было принято во время испытаний, поскольку низкое значение сопротивления вызывало небольшое возбуждение в схеме.

Из-за стабильности также U2A, который должен быть компаратором, был превращен в интегратор, по сути также является компаратором, но с медленным нарастанием или падением напряжения на его выходе. Представленное устройство имеет двухступенчатую защиту от перегрева. По мере увеличения температуры сопротивление термистора TH1 (NTC) уменьшается, и, таким образом, напряжение на входе 6 микросхемы U5B уменьшается.

После опускания ниже установленного значения включается в работу транзистор Т5 и, таким образом, вентилятор охлаждает устройство. Если температура продолжает расти, несмотря на это, транзистор T4 откроется, замкнув вход U2A на землю, тем самым отключив нагрузку. Для этого порог активации с гистерезисом микросхемы U5A должен быть установлен выше, чем у микросхемы U5B. Все устройство может быть собрано на печатной плате, показанной на рисунке.

Вариант печатной платы
Вариант печатной платы

Сборка устройства традиционна и в обсуждении не нуждается. Что касается установки транзисторов Т1, Т2 и Т3 - можно выбрать два пути в случае выполнения устройства с относительно малой мощностью эти транзисторы можно припаять к плате и прикрутить к ним радиатор. В случае с высокими потерями мощности может иметь смысл подключить транзисторы к печатной плате, прикрутив их к радиатору, используя короткие отрезки провода. Это позволит использовать радиатор большого размера и исключит возможные механические нагрузки на ножки транзисторов.

Максимальная мощность, с которой может работать представленное устройство, зависит от нескольких компонентов, а именно транзисторов T1-T3, шунтирующих резисторов R6-R9, соединений между ними и эффективности используемой системы охлаждения. Для элементов, взаимодействующих с усилителем U2B, как показано на схеме, используйте такие шунтирующие резисторы, чтобы их общее значение было 0,025 Ом. При этих значениях диапазон усилителя составляет 1В / А. Конечно, для больших токов значения элементов должны быть соответственно изменены. То же самое и с усилителем напряжения U4A - здесь на схеме диапазон преобразования 0,1В / В.

Для более высоких токов дорожки на плате должны быть достаточной ширины и рассчитаны на соответствующий ток. Особое внимание следует обратить на охлаждение силовых транзисторов. Радиатор и вентилятор должны рассеивать всю мощность, потребляемую устройством от тестируемой системы питания. В качестве источника питания лучше всего использовать источник с напряжением 18-25В постоянного тока и током около 500 мА.

Для нормальной работы устройства, требуется несколько настроек. Для этого нам понадобятся два мультиметра. На первом этапе потенциометром P5 устанавливаем напряжение на катоде U6 равным 10,0В. Установите регулирующие потенциометры P2 и P7 и потенциометр P3 в нижнее положение на схеме, а потенциометр P6 в верхнее положение. А переключатель SW1 в положение режима постоянного тока.

Затем подключим к клеммам J1 какой-нибудь источник питания, желательно с ограничением по току. Включаем амперметр последовательно. С помощью потенциометра P2 устанавливаем ток, протекающий через устройство, например, 1A. Поворачивая потенциометр P1, мы доводим напряжение на выходе усилителя U2B в соответствие со значением тока, показываемым амперметром (должно соответствовать значению 1А). Конечно, при вращении этого потенциометра ток, показываемый амперметром, изменится из-за изменения усиления. Это не важно, важно, чтобы показания совпадали.

Теоретически это было бы не так важно, однако благодаря такому масштабированию мы можем подключить вольтметр к выходу усилителя U2B и таким образом получить показания тока без вольтметра. На следующем этапе подключаем вольтметр параллельно с тестовым блоком питания, текущее значение можно установить на 0 с помощью потенциометра P2. Речь идет о диапазоне — если бы мы измерили его как 1В / В, максимальный диапазон измерения был бы, возможно, около 12В, и поэтому у нас это в 10 раз больше.

Чтобы термистор TH1 имел хороший тепловой контакт с радиатором, его можно поместить в отверстие, просверленное в радиаторе, заполненное термопастой. Пока порог включения вентилятора установлен постоянно (ничто не мешает установить потенциометр вместо R22 и R28, которые были подобраны экспериментально), порог, назовем его предохранительным выключателем, регулируется.

Делаем это следующим образом, подключаем к нашему устройству тестовый блок питания в режиме постоянного тока. Чем выше напряжение и ток нагрузки тестового источника питания, тем больше рассеиваемая мощность и тем быстрее нагревается радиатор. А пока установим вентилятор так, чтобы он не охлаждал радиатор. Через некоторое время этот вентилятор включится.

Поскольку радиатор не охлаждается, его температура будет увеличиваться (помните, что нам нужно выделить достаточно мощности, чтобы температура радиатора могла достичь высокого значения). Когда температура поднимется до значения, при котором схема должна выключиться, то медленным поворотом потенциометра P3 выставляем порог, когда загорается светодиод D4 (при этом отключается нагрузка). После этих работ устройство можно считать готовой к работе.

-3