Добавить в корзинуПозвонить
Найти в Дзене
Salon Audio Video

Сделай сам: несложный, но музыкальный однобитовый ЦАП

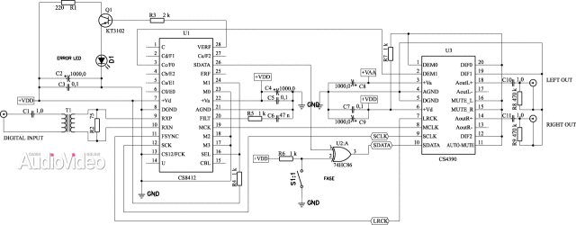
Ровно 20 лет назад в приложении "ПрактикаAV" мы опубликовали схему конвертора Андрея Маркитанова, уровень сложности которого сам разработчик определил как "начальный". Применяемые в ней детали, некогда весьма популярные в CD-проигрывателях высокого уровня, и сегодня можно найти на стоках, поэтому схему несложно повторить. Описываемый ЦАП сделан на элементной базе Crystal Semiconductors (цифровой приемник CS8412 и однобитовый ЦАП CS4390) и способен заметно облагородить звучание бюджетного аппарата, оснащенного коаксиальным цифровым выходом. Указанная модель ЦАПа применялась в известной модели проигрывателя Meridian 508.24 и до сих пор у Crystal считается одной из лучших. Детали преобразователя: Сопротивления Конденсаторы Полупроводники Резисторы R1-R7 малогабаритные, любого типа, а вот R8 и R9 лучше взять серии ВС или импортные углеродистые. Электролитические конденсаторы С2, С4, С8, С9 должны быть номиналом не менее 1000 мкФ с рабочим напряжением 6,3 — 10 В. Конденсаторы С1, С3, С5, С

Ровно 20 лет назад в приложении "ПрактикаAV" мы опубликовали схему конвертора Андрея Маркитанова, уровень сложности которого сам разработчик определил как "начальный". Применяемые в ней детали, некогда весьма популярные в CD-проигрывателях высокого уровня, и сегодня можно найти на стоках, поэтому схему несложно повторить.

Основа предлагаемого конвертора - уже раритетный чип CS4390 (серий KP, KS, KSR, BS), который прекратили выпускать еще в июле 2006 года. Однако в сети можно найти всю документацию на него, а на электронных барахолках - и сами микросхемы.
Основа предлагаемого конвертора - уже раритетный чип CS4390 (серий KP, KS, KSR, BS), который прекратили выпускать еще в июле 2006 года. Однако в сети можно найти всю документацию на него, а на электронных барахолках - и сами микросхемы.

Описываемый ЦАП сделан на элементной базе Crystal Semiconductors (цифровой приемник CS8412 и однобитовый ЦАП CS4390) и способен заметно облагородить звучание бюджетного аппарата, оснащенного коаксиальным цифровым выходом.

Указанная модель ЦАПа применялась в известной модели проигрывателя Meridian 508.24 и до сих пор у Crystal считается одной из лучших.

Детали преобразователя:

Сопротивления

  • R1 220 1/4 w
  • R2 75 1/4 w
  • R3 2k 1/4 w
  • R4 — R7 1k 1/4 w
  • R8, R9 470k 1/4 w углерод

Конденсаторы

  • С1 1,0 мкФ керамика
  • С2, С4, С8, С9 1000 мкФ х 6,3 В оксидные
  • С3, С5, С7, С12 1 мкФ керамика
  • С6 0,047 мкФ керамика
  • С10, С11 1,0 мкФ К40-У9 (бумага)

Полупроводники

  • VD1 АЛ309 красный светодиод
  • VT1 КТ3102А n-p-n транзистор
  • U1 CS8412 приемник цифрового сигнала
  • U2 74HC86 TTL-буфер
  • U3 CS4390 ЦАП

Резисторы R1-R7 малогабаритные, любого типа, а вот R8 и R9 лучше взять серии ВС или импортные углеродистые. Электролитические конденсаторы С2, С4, С8, С9 должны быть номиналом не менее 1000 мкФ с рабочим напряжением 6,3 — 10 В. Конденсаторы С1, С3, С5, С6, С7 — керамические. С10, С11 желательно применить К40-У9 или МБГЧ (бумага в масле), но подойдут и пленочные К77, К71, К73 (перечислены в порядке уменьшения приоритета). Трансформатор Т1 — для цифрового аудио, достать его не проблема. Можно попробовать применить трансформатор от неисправной компьютерной сетевой платы. На схеме не показано подключение питания микросхемы U2, минус подается на 7-ю ножку, а плюс — на 14-ю.

Схема преобразователя выглядит следующим образом:

-2

Для максимального использования звукового потенциала схемы желательно придерживаться следующих правил монтажа. Все соединения к общему проводу (помечен значком GND) лучше произвести в одной точке, например, на выводе 7 микросхемы U2. Наибольшее внимание следует уделить входному узлу цифрового сигнала, который включает в себя входное гнездо, элементы С1, Т1, R2 и выводы 9,10 микросхемы U1.

Необходимо использовать максимально короткие соединения и выводы компонентов. То же самое относится к узлу, состоящему из элементов R5, C6 и выводов 20, 21 микросхемы U1. Электролитические конденсаторы с соответствующими керамическими шунтами должны быть установлены в непосредственной близости от выводов питания микросхем и соединены с ними проводниками минимальной длины. На схеме не показаны еще один электролит и керамический конденсатор, которые подключаются непосредственно на выводы питания 7 и 14 микросхемы U2. Необходимо также соединить между собой выводы 1, 2, 4, 5, 7, 9, 10 микросхемы U2.

Огромная емкость примененных электролитических конденсаторов и их большое количество по сравнению с рекомендованными для обычных цифровых схем обусловлено тем, что цифровое аудио и проблемы, с ним связанные, совсем другие. В описываемой схеме каждый электролитический конденсатор обеспечивает формирование как можно более крутого фронта сигнала, что напрямую связано с величиной джиттера, пагубно влияющего на звучание. Керамические шунты служат для «очистки» питания от ВЧ-помех и также для борьбы с джиттером. Качество конденсаторов, используемых для развязки по питанию в цифровой части подобных схем, очень сильно воздействует на звук всего устройства в целом. Для малой длительности фронта цифрового сигнала необходимо применять те, что имеют большую емкость и малое внутреннее сопротивление, обеспечивающее его скоростные свойства (например, танталовые). Подобные конденсаторы также дают хорошую фильтрацию по питанию. Но с другой стороны, совместно с паразитной индуктивностью монтажа они образуют колебательный контур, который «заводится» от импульсной помехи на частоте резонанса и формирует уже свои помехи, которые распределены по времени и по своей амплитуде могут превышать процесс, вызвавший эту помеху. И это все очень хорошо слышно! Для уменьшения добротности такого паразитного контура необходимо применять конденсаторы с более высоким внутренним сопротивлением, что идет в противоречие с вышеуказанными требованиями. Как всегда в аудиотехнике. оптимальное решение лежит где-то посередине, и его подчас трудно найти.

После приобретения некоторого опыта вы сможете на слух подбирать величину и тип электролитических и керамических конденсаторов, стоящих в цепях питания на каждом конкретном участке.

Теперь несколько слов о работе самой схемы. Светодиод D1 служит для индикации захвата цифровым приемником U1 сигнала с транспорта и наличия ошибок считывания. В процессе нормального воспроизведения он светиться не должен. Контакты S1 переключают абсолютную фазу сигнала на выходе, это аналогично изменению полярности акустических кабелей. Меняя фазировку, вы сможете заметить, как она влияет на звучание всего тракта. В ЦАПе имеется также схема коррекции де-эмфазиса (вывод 2/U3), и хотя дисков с пре-эмфазисом выпущено не много, такая функция может пригодиться.

ЦАП CS4390 лучше постараться найти в варианте DIP, это заметно облегчит монтаж
ЦАП CS4390 лучше постараться найти в варианте DIP, это заметно облегчит монтаж

Непосредственное подключение микросхемы ЦАП к выходу только через разделительные конденсаторы возможно, поскольку в микросхеме CS4390 уже есть встроенный аналоговый фильтр и даже выходной буфер. По аналогичному принципу построены чипы CS4329 и CS4327, хорошую аналоговую часть также имел ЦАП CS4328.

Если вы знаете, как сделать качественные ФНЧ и согласующие каскады, стоит попробовать свои силы на великолепной микросхеме CS4303, которая на выходе имеет цифровой сигнал и дает возможность построения отлично звучащего аппарата, если, например, к ней подключить ламповый буфер с кенотронным питанием.

Но вернемся к нашей CS4390. Принцип построения однобитовых ЦАПов предполагает наличие во внутренних цепях питания значительных по амплитуде импульсных помех. Для уменьшения их влияния на выходной сигнал выход таких ЦАПов практически всегда делают по дифференциальной схеме. Нас же в данном случае не интересуют рекордные показатели по значению сигнал/шум, поэтому мы используем только один выход для каждого канала, что позволяет избежать применения дополнительных аналоговых каскадов, которые могут отрицательно повлиять на звук. Амплитуда сигнала на выходных гнездах вполне достаточна для нормальной работы, а встроенный буфер неплохо справляется с такой нагрузкой, как межблочный кабель и входное сопротивление усилителя.

О питании нашего устройства

Звук — это просто модулированный источник питания и ничего больше. Каково питание, таков и звук. Этому вопросу постараемся уделить особое внимание. Начальный вариант стабилизатора питания для нашего устройства показан на этом рисунке:

-4

Достоинства этой схемы — в простоте и понятности. При общем выпрямителе используются разные стабилизаторы для цифровой и аналоговой частей схемы — это обязательно. Между собой они развязаны по входу фильтром, состоящим из С1, L1, С2, С3. Вместо пятивольтовых стабилизаторов 7805 лучше поставить регулируемые LM317 с соответствующими резистивными делителями в цепи управляющего вывода (расчет номиналов сопротивлений можно найти в любом справочнике по линейным микросхемам).

LM317 по сравнению с 7805 имеют более широкий частотный диапазон (не забывайте, что по цепям питания у нас идет не только постоянный ток, но и широкополосный цифровой сигнал), меньшие внутренние шумы и более спокойную реакцию на импульсную нагрузку. Дело в том, что при появлении импульсной помехи (а их по питанию видимо-невидимо!) схема стабилизации, охваченная глубокой отрицательной обратной связью (она необходима для получения высокого коэффициента стабилизации и малого выходного сопротивления), пытается ее скомпенсировать. Как положено для схем с ООС, возникает затухающий колебательный процесс, на который накладываются вновь пришедшие помехи, и в результате выходное напряжение постоянно прыгает вверх-вниз. Отсюда следует, что для питания цифровых схем желательно использовать стабилизаторы на дискретных элементах, не содержащие ОС.

Конечно, в таком случае выходное сопротивление источника будет значительно выше, поэтому вся ответственность за борьбу с импульсными помехами перекладывается на шунтирующие конденсаторы, которые с этой задачей справляются неплохо, и это благотворно сказывается на звучании. Кроме того, явно вырисовывается необходимость применения для каждого вывода питания цифровых микросхем отдельного стабилизатора вместе с элементами развязки по питанию (аналогично L1, С2, С3 на рис.2).

В ЦАПах Markan было сделано именно так, причем фильтр с дополнительным подавлением цифровых помех и выпрямитель работают от отдельной обмотки сетевого трансформатора, а для дополнительной развязки цифровой и аналоговой частей схемы даже используются разные трансформаторы. Такое же решение можно применить и для дальнейшего усовершенствования нашего ЦАПа. В выпрямителе лучше применять быстрые диоды Шоттки.