Найти в Дзене
HamRadio

СТ1С10 «конец линейным стабилизаторам»

Название статьи хорошо и с небольшим конечно преувеличением отражает изложенное в ней описание о стабилизаторе. Импульсные стабилизаторы широко распространены и используется практически во всей современной электронике. И со значительным преимуществом все больше заменяют стандартные линейные стабилизаторы. Принципиальная схема такого стабилизатора приводится на рисунке. Импульсные стабилизаторы используются в источниках питания в течение многих лет, но в некоторых случаях в радиолюбительской практике широко использоваться стали в последние годы. Производители полупроводников представили множество стабилизаторов, удобные в использовании и адаптированные для работы в широком диапазоне напряжений питания. И нет необходимости изменять индуктивность дросселя, и еще характеризуется высоким выходным током, простотой применения и небольшими габаритами. Схема, приведенная выше выполнена на распространенной и скажем так не дорогой микросхеме ST1S10 от компании STMicroelectronics. Несмотря на пр

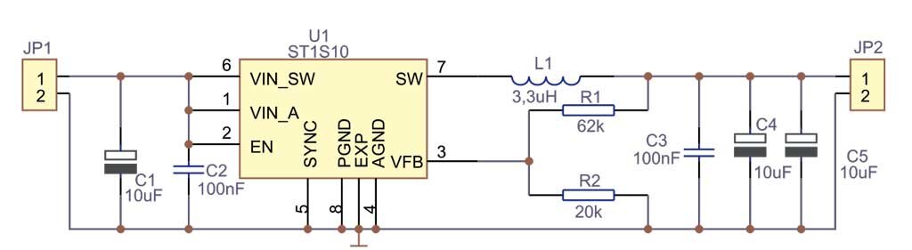
Название статьи хорошо и с небольшим конечно преувеличением отражает изложенное в ней описание о стабилизаторе. Импульсные стабилизаторы широко распространены и используется практически во всей современной электронике. И со значительным преимуществом все больше заменяют стандартные линейные стабилизаторы. Принципиальная схема такого стабилизатора приводится на рисунке.

Схема импульсного стабилизатора напряжения на ST1S10
Схема импульсного стабилизатора напряжения на ST1S10

Импульсные стабилизаторы используются в источниках питания в течение многих лет, но в некоторых случаях в радиолюбительской практике широко использоваться стали в последние годы. Производители полупроводников представили множество стабилизаторов, удобные в использовании и адаптированные для работы в широком диапазоне напряжений питания. И нет необходимости изменять индуктивность дросселя, и еще характеризуется высоким выходным током, простотой применения и небольшими габаритами.

Схема, приведенная выше выполнена на распространенной и скажем так не дорогой микросхеме ST1S10 от компании STMicroelectronics. Несмотря на простоту схемы, блок питания отличается хорошими параметрами, весьма конкурентоспособными по сравнению с альтернативными решениями. В приведенном на схеме образце, который был испытан в сочетании с выходным напряжением 3,4В и током нагрузки 2,2А, при входном напряжении 12В.

И еще одним фактором является то, что значение выходного напряжения можно установить в широком диапазоне при помощи резистивного делителя на сопротивлениях R1 и R2 которые можно рассчитанных по формуле: Vo = 0,8 * (1 + R1 / R2), где выходное напряжение ниже входного (понижающий преобразователь).

И стоит заметить, что максимальное значение входного напряжения не должно превышать 16В, а максимальный ток нагрузки может быть (по данным от производителя) до 3А. Блок питания смонтирован на двухсторонней печатной плате, схема выполнения которой представлена на рисунке ниже.

Вариант исполнения на печатной плате
Вариант исполнения на печатной плате

Ну вот небольшой рассказ о таком стабилизаторе, на мой взгляд заслуживающий внимания.

-3