Найти в Дзене
Лампа Электрика

Простой и мощный УНЧ Жана Цихисели с германиевым звуком

В лаборатории Time Wind, возглавлямой Жаном Цихисели, разрабатывались самые разные проекты: усилители на триодах, пентодах в одно- и двухтактном включении и даже, не побоимся этого слова — на транзисторах. В этой статье мы познакомимся с простым, но высококачественным усилителем звуковой частоты, собранным на германиевых транзисторах в лаборатории Time Wind. Усилитель Начнем с собственно УНЧ. Схема способна отдать 60 Вт звуковой мощности на нагрузку 8 Ом и до 100 Вт на четырехомные АС. Частотный диапазон усилителя – 20-16 000 Гц, но субъективно нехватки высоких частот практически не ощущается. Для согласующего трансформатора TV1 используется железо Ш20х40. Первичная обмотка состоит из двух частей по 240 витков в каждой. Диаметр провода 0.35 мм. Обмотки II и III мотаются в два провода одновременно. Каждая из них содержит 72 витка провода диаметром 0.63 мм. Процесс выглядит следующим образом: сначала наматывается первая часть первичной обмотки – 240 витков. Затем в четыре провода наматыв
Оглавление

В лаборатории Time Wind, возглавлямой Жаном Цихисели, разрабатывались самые разные проекты: усилители на триодах, пентодах в одно- и двухтактном включении и даже, не побоимся этого слова — на транзисторах. В этой статье мы познакомимся с простым, но высококачественным усилителем звуковой частоты, собранным на германиевых транзисторах в лаборатории Time Wind.

Усилитель

Начнем с собственно УНЧ. Схема способна отдать 60 Вт звуковой мощности на нагрузку 8 Ом и до 100 Вт на четырехомные АС. Частотный диапазон усилителя – 20-16 000 Гц, но субъективно нехватки высоких частот практически не ощущается.

Схема усилителя мощности звуковой частоты Жана Цихисели (один канал)
Схема усилителя мощности звуковой частоты Жана Цихисели (один канал)

Для согласующего трансформатора TV1 используется железо Ш20х40. Первичная обмотка состоит из двух частей по 240 витков в каждой. Диаметр провода 0.35 мм. Обмотки II и III мотаются в два провода одновременно. Каждая из них содержит 72 витка провода диаметром 0.63 мм. Процесс выглядит следующим образом: сначала наматывается первая часть первичной обмотки – 240 витков. Затем в четыре провода наматываются II и III обмотки, затем еще 240 витков первичной.

Трансформатор собирается встык (не в перекрышку). С одной стороны Ш-образные пластины, с другой прямые. Между ними кладется прокладка из диэлектрической бумаги толщиной около 0.25 мм. Таким образом, магнитопровод получается незамкнутым.

Резистор R20 служит для гарантированного исключения самовозбуждения УНЧ при отключенной нагрузке. Это исключает выход из строя выходных транзисторов из-за самовозбуждения. Резисторы R12, R14 и R18, R19 необходимы для обеспечения начального смещения выходных транзисторов VT3 и VT4. Напряжение на резисторах R13, R15 при этом должно быть порядка 47 мВ. Выходные транзисторы установлены на радиаторы. Резисторы R16, R17 термокомпенсации устанавливаются на радиаторы рядом с соответствующими транзисторами.

Налаживание усилителя сводится к установке тока покоя выходных транзисторов порядка 100 мА. Это делается при помощи подстроечных резисторов R18 и R19. При этом транзисторы будут едва теплые. Для точной установки нуля на АС номиналы R12 и R14 должны совпадать как можно более точно. В тестовом варианте УНЧ каждый из них был собран из 4 резисторов номиналом 1 кОм, включенных параллельно. Мощность каждого резистора – 2 Вт. Резисторы  R18 и R19 типа СП5-3В.

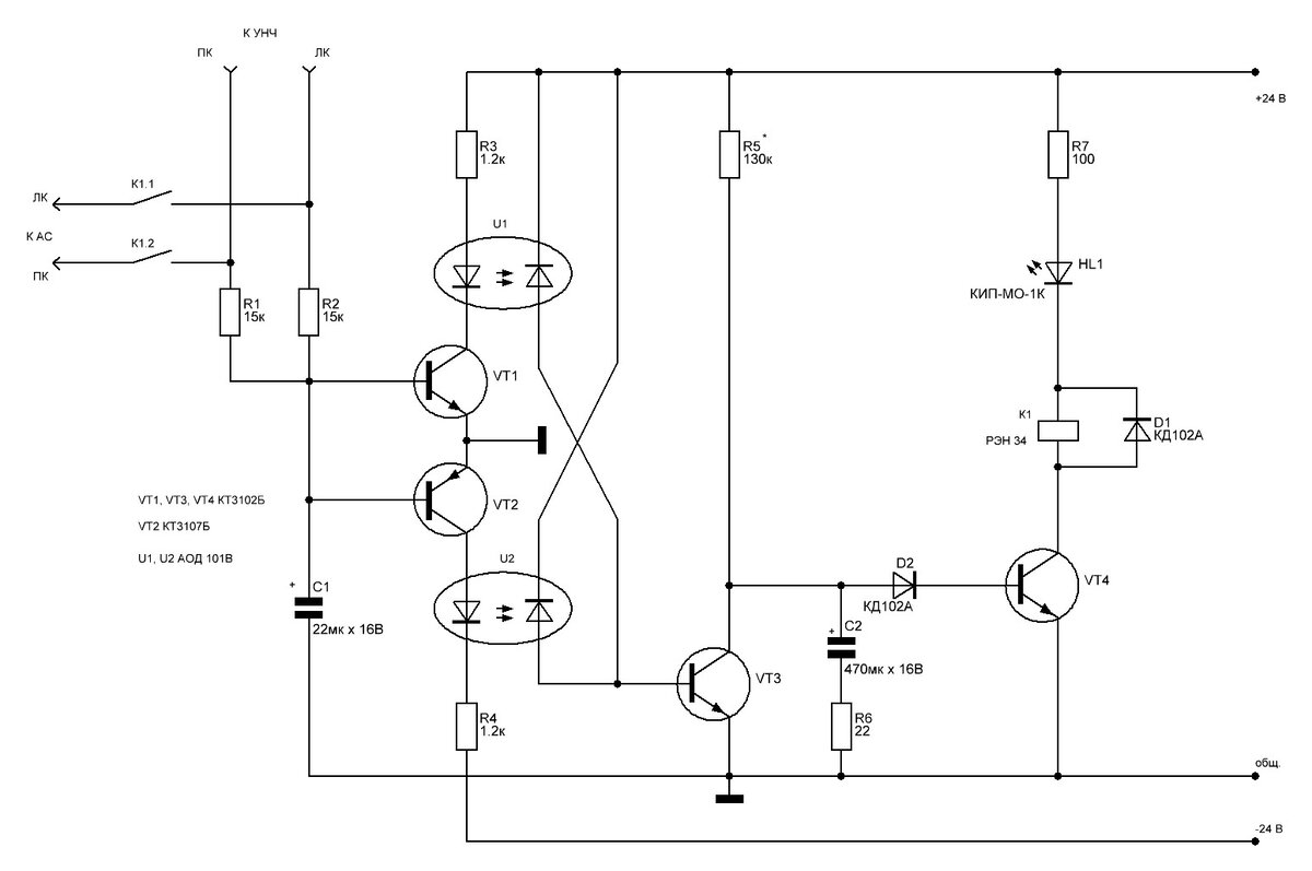
Блок защиты

Блок защищает акустические системы при пробое силовых транзисторов усилителя.

Схема блока защиты усилителя
Схема блока защиты усилителя

Пока на выходе усилителя нет постоянной составляющей, оптопары U1, U2 отключены, транзистор VT3 закрыт, VT4 открыт, реле К1 в сработавшем состоянии, акустические системы подключены к усилителю. При появлении на выходе усилителя постоянного напряжения оптопары срабатывают, Т3 открывается, Т4 закрывается и отключает АС от усилителя.

Блок питания

В блоке питания использован самодельный трансформатор на железе Ш40х80. Первичная, сетевая обмотка содержит 410 витков провода диаметром 0.68. Обмотки II и III мотаются одновременно в четыре провода диаметром 1.25 мм. Количество витков – 59. Обмотка IV содержит 33 витка провода диаметром 0.5 мм.

Схема блока питания усилителя
Схема блока питания усилителя

Электролитические конденсаторы типа К50-24, шунтирующие — бумажные МБМ, БМТ. Диоды VD1-VD8 Установлены на один общий радиатор через изолирующие прокладки.

Важно! Между  сетевой и вторичными обмотками проложен экран – незамкнутый виток медной фольги, соединенный с общим проводом. Монтаж элементов блока питания выполнен проводом сечением 2 мм2 .

Внешний вид экспериментальной модели двухканального усилителя, собранного по этой схеме, изображен ниже.

Внешний вид спереди усилителя Жана Цихисели
Внешний вид спереди усилителя Жана Цихисели
Внешний вид сзади усилителя Жана Цихисели
Внешний вид сзади усилителя Жана Цихисели

Вот такой не особо сложный, но высококачественный усилитель. Возможно, приведенная схема окажется кому-то полезной, включая тролей, которые не преминут внести свои корректировки в работу профессионального звукотехника. :)