Добавить в корзинуПозвонить
Найти в Дзене
Radio-любитель

Цифровой термостат с мощным выходом

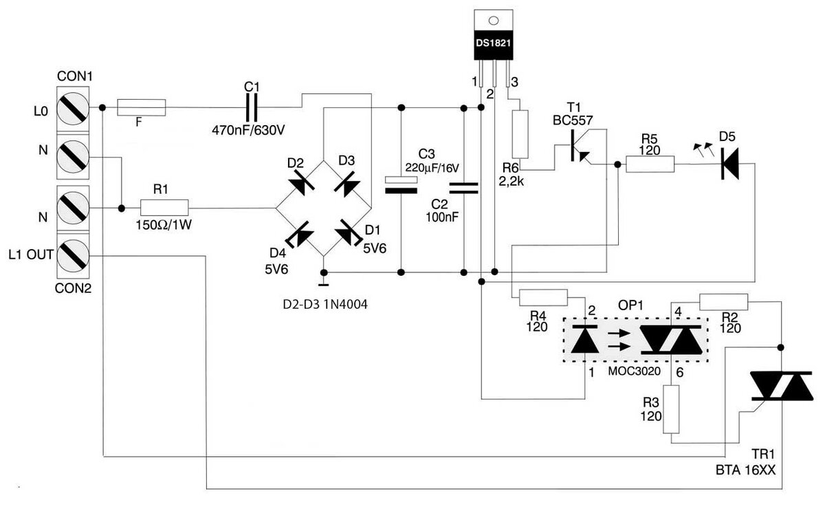
Этот простой модуль работает как термостат благодаря использованию Dallas - DS1821 в качестве датчика температуры и контроллера. Представленная в статье схема может быть использована в качестве терморегулятора в отопительных котлах (защита) или в бытовых водогрейных котлах. Принципиальная схема представлена на рисунке. Он также может довольно эффективно защищать электронные устройства от перегрева, отключая их от источника питания, когда температура поднимается выше запрограммированного верхнего порога, и снова включая их после того, как она упадет до требуемого уровня. Датчик DS1821 корректно работает в диапазоне температур -55 д +125 градусов. Это устройство питается непосредственно от сети 220В (без гальванической развязки!). Поэтому его следует монтировать с соблюдением техники безопасности, и люди имеющие опыт работы с напряжением сети 220 вольт. Кратко о работе схемы термостата. Конденсатор C1, это разделительный, схема достаточно известная, а резистор R1 защищает диоды D1...D4 о

Этот простой модуль работает как термостат благодаря использованию Dallas - DS1821 в качестве датчика температуры и контроллера. Представленная в статье схема может быть использована в качестве терморегулятора в отопительных котлах (защита) или в бытовых водогрейных котлах. Принципиальная схема представлена на рисунке.

Схема термостата
Схема термостата

Он также может довольно эффективно защищать электронные устройства от перегрева, отключая их от источника питания, когда температура поднимается выше запрограммированного верхнего порога, и снова включая их после того, как она упадет до требуемого уровня. Датчик DS1821 корректно работает в диапазоне температур -55 д +125 градусов.

Это устройство питается непосредственно от сети 220В (без гальванической развязки!). Поэтому его следует монтировать с соблюдением техники безопасности, и люди имеющие опыт работы с напряжением сети 220 вольт.

Кратко о работе схемы термостата. Конденсатор C1, это разделительный, схема достаточно известная, а резистор R1 защищает диоды D1...D4 от выхода из строя из-за перегрузки по току, которая может возникнуть при подключении устройства к сети.

Выпрямительный мост состоит из диодов D1...D4, которые работают как выпрямитель. Стабилитроны D1 и D4 одновременно стабилизируют напряжение питания до 5В. Выпрямленное напряжение фильтруется конденсаторами C2 и C3.

Микросхема DS1821 не требует описания (подробности можно посмотреть у производителя). Напомним лишь вкратце, что контакты 1 и 2 — это цепь питания, а контакт 3 выход программируемого термостата. Он также служит входом для программирования настроек термостата. Программирование датчика не приводится есть много информации в сети.

В представленной схеме DS1821 работает как термостат, который, в зависимости от разницы между запрограммированной температурой и температурой окружающей среды, переключает выход в высокий или низкий логический уровень, и включает транзистор T2. Этот транзистор включен в связке с оптопарой. Транзистор Т1 включает индикаторный светодиод D5.

Использование оптопары позволяет включать симистор TR1 при переходе через ноль напряжения сети, сводя к минимуму радиопомехи. В схеме используется симистор с маркировкой BTA16XX, который может включать нагрузку мощностью до 3200 Вт, разумеется, с установленным довольно большим радиатором.

Как показано на схеме включения, устройства DS1821 выпускаются в двух типовых корпусах, TO220 и PR35. При использовании датчика в корпусе PR35 обратите внимание на другое соотношение выводов. Возможный вариант печатной платы представлен на рисунке.

Один из вариантов печатной платы
Один из вариантов печатной платы

В случае больших нагрузок нужно заведомо позаботиться о разъемах, и желательно все же припаивать провода непосредственно к плате. Цепи, ведущие к симистору и от него, необходимо дополнительно покрыть слоем припоя (или увеличить сечение с помощью дополнительного провода), что увеличит их токовую нагрузку.

-3