Добавить в корзинуПозвонить
Найти в Дзене
HamRadio

Простой передатчик на FM диапазон

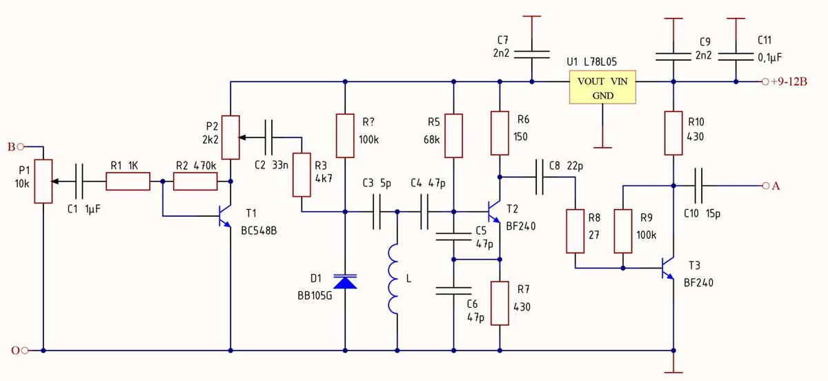
В статье приводится схема миниатюрного передатчика, который также можно использовать в развлекательных или экспериментальных целях, например, для связи между комнатами, и наблюдения за маленькими детьми. Мощность излучения, описываемого устройства не превышает 20 мВт, допустимых для экспериментальных схем. Если посмотреть на схему, представленную на рисунке, мы можем выделить следующие узлы: 1. модулирующий усилитель 2. модулятор на варикапе 3. высокочастотный генератор 4. усилитель-разделитель 5. стабилизатор напряжения Потенциометр на входе используется для настройки уровня устройства управления (микрофона и т. д). Второй потенциометр устанавливает максимальный уровень, от которого сигнал поступает на модулирующий каскад (увеличивает выделение более высоких частот). Варикап, управляемый модулирующим напряжением, изменяет емкость в резонансном контуре генератора, вызывая частотную модуляцию. Усилитель, подключенный к генератору, предназначен для уменьшения влияния с антенной нагрузки

В статье приводится схема миниатюрного передатчика, который также можно использовать в развлекательных или экспериментальных целях, например, для связи между комнатами, и наблюдения за маленькими детьми. Мощность излучения, описываемого устройства не превышает 20 мВт, допустимых для экспериментальных схем.

Принципиальная практическая схема передающего тракта с ЧМ модуляцией
Принципиальная практическая схема передающего тракта с ЧМ модуляцией

Если посмотреть на схему, представленную на рисунке, мы можем выделить следующие узлы:

1. модулирующий усилитель
2. модулятор на варикапе
3. высокочастотный генератор
4. усилитель-разделитель
5. стабилизатор напряжения

Потенциометр на входе используется для настройки уровня устройства управления (микрофона и т. д). Второй потенциометр устанавливает максимальный уровень, от которого сигнал поступает на модулирующий каскад (увеличивает выделение более высоких частот). Варикап, управляемый модулирующим напряжением, изменяет емкость в резонансном контуре генератора, вызывая частотную модуляцию.

Усилитель, подключенный к генератору, предназначен для уменьшения влияния с антенной нагрузки и усиления сигнала до соответствующего уровня. Встроенный стабилизатор напряжения питает сам генератор и усилитель микрофона, за исключением выходного усилителя, на который для нормальной работы должно подаваться более высокое напряжение. Ток потребления от аккумулятора составляет около 10 мА, поэтому рекомендуется использовать аккумулятор на 9В или адаптер питания со стабилизацией напряжения.

Вариант исполнения катушки
Вариант исполнения катушки

На рисунке приводится вид катушки, намотанной посеребренным проводом диаметром 0,6 мм, на оправке диаметром 5 мм.

В катушку можно вставить алюминиевый или латунный сердечник, и все это закрепить парафином или клеем. Передатчик может быть собран как вариант на печатной плате, представленной на рисунке.

Возможный вариант печатной платы передатчика
Возможный вариант печатной платы передатчика

Собранная и протестированная схема подключается к источнику питания короткими проводами. Эта схема передатчика скорее всего как познавательная часть для экспериментов и наглядного принципа работы такого рода простых передающих трактов.

-4