Найти в Дзене
Endrus Рукожоп ТВ

Ультразвуковой отпугиватель собак

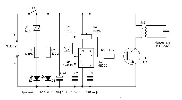
Ультразвуковой отпугиватель собак предназначен для отпугивания агрессивно настроенных собак. Отпугиватель собак, безусловно, будет полезен женщинам, детям, сельским почтальонам и другим гражданам особенно в темное время суток. Действие отпугивателя основано на излучении неслышимых человеком ультразвуковых сигналов повышенной мощности, хорошо слышимых собакой в виде громких пугающих сигналов. Давайте рассмотрим саму схему. В данной схеме для повышения мощности и оптимального согласования с излучателем, применен импульсный трансформатор. На микросхеме NE555 собран генератор ультразвука с частотой 25 кГц. Частота генератора настраивается с помощью подстроечного резистора R4 50 кОм. Выходной каскад выполнен на транзисторе Т1 КТ-817. Нагрузкой каскада является первичная обмотка импульсного трансформатора. Пьезокерамический излучатель KPUS-25T-16T имеет резонансную частоту 25 кГц, и может быть заменен на аналогичный. Светодиод Д2, подключенный через стабилитрон с напряжением 5,6В, и последов

Ультразвуковой отпугиватель собак предназначен для отпугивания агрессивно настроенных собак. Отпугиватель собак, безусловно, будет полезен женщинам, детям, сельским почтальонам и другим гражданам особенно в темное время суток. Действие отпугивателя основано на излучении неслышимых человеком ультразвуковых сигналов повышенной мощности, хорошо слышимых собакой в виде громких пугающих сигналов. Давайте рассмотрим саму схему.

Схема принципиальная электрическая.
Схема принципиальная электрическая.

В данной схеме для повышения мощности и оптимального согласования с излучателем, применен импульсный трансформатор. На микросхеме NE555 собран генератор ультразвука с частотой 25 кГц. Частота генератора настраивается с помощью подстроечного резистора R4 50 кОм. Выходной каскад выполнен на транзисторе Т1 КТ-817. Нагрузкой каскада является первичная обмотка импульсного трансформатора. Пьезокерамический излучатель KPUS-25T-16T имеет резонансную частоту 25 кГц, и может быть заменен на аналогичный. Светодиод Д2, подключенный через стабилитрон с напряжением 5,6В, и последовательно включенным резистором, - служит индикатором разряда батареи. Когда светодиод горит совсем тускло или полностью гаснет, – надо заряжать батарею питания. Светодиод Д3, служит индикатором включения устройства.

Макетная плата.
Макетная плата.

Настройка этого устройства заключается в установке частоты 25 кГц, с помощью резистора R3, и проверке импульсов на излучателе с помощью осциллографа. При достижении резонанса излучателя, импульс приобретает форму синусоиды и имеет максимальную амплитуду.

-3

Форма сигнала на излучателе.

После полной настройки, подстроечный резистор можно заменить на постоянный. Импульсный трансформатор мотается на малогабаритном ферритовом сердечнике, подходящих размеров. Первичная обмотка содержит 50 витков ПЭЛ 0.1, вторичная обмотка 400 витков, тем же проводом .

В связи с тем, что применена однотактная схема, - длительность импульса на выходе микросхемы, должна быть меньше длительности паузы между импульсами. Соотношение примерно один к трем.

-4

Форма сигнала на выходе микросхемы.

Регулировать длительность импульса при необходимости можно с помощью резистора R3.

Друзья, какое бы Вы хотели увидеть следующее устройство, схему ?! Напишите об этом в комментариях.

Не пропускайте следующие выпуски!

-5