Добавить в корзинуПозвонить
Найти в Дзене
Radio-любитель

Регулировка двигателей постоянного тока (ШИМ)

Устройство позволяет регулировать двигатель постоянного тока, и еще использоваться вспомогательным генератором для построения преобразователей. Регулировка частоты в диапазоне 220 Гц ... 1700 Гц с возможностью адаптацией к другим значениям и регулировкой рабочего цикла в диапазоне от 0% до 100%. Все более распространенным стало использование устройств с приводом от двигателей постоянного тока, особенно малой мощности. В домашней мастерской такой регулятор необходим, например, для регулирования вращения миниатюрной дрели, используемой для сверления отверстий в печатных платах. Скорость вращения можно регулировать величиной напряжения, но чем ниже напряжение, тем ниже скорость вращение и меньше мощность. Сверла меньшего диаметра быстро нагреваются и затупляются при слишком высокой скорости вращения. Приведенное на схеме устройство позволяет плавно регулировать частоту и длительность импульса. Конструкция устройства выполнена на микросхеме SG3525. Это специализированная микросхема генера

Устройство позволяет регулировать двигатель постоянного тока, и еще использоваться вспомогательным генератором для построения преобразователей. Регулировка частоты в диапазоне 220 Гц ... 1700 Гц с возможностью адаптацией к другим значениям и регулировкой рабочего цикла в диапазоне от 0% до 100%.

Все более распространенным стало использование устройств с приводом от двигателей постоянного тока, особенно малой мощности. В домашней мастерской такой регулятор необходим, например, для регулирования вращения миниатюрной дрели, используемой для сверления отверстий в печатных платах.

Скорость вращения можно регулировать величиной напряжения, но чем ниже напряжение, тем ниже скорость вращение и меньше мощность. Сверла меньшего диаметра быстро нагреваются и затупляются при слишком высокой скорости вращения. Приведенное на схеме устройство позволяет плавно регулировать частоту и длительность импульса.

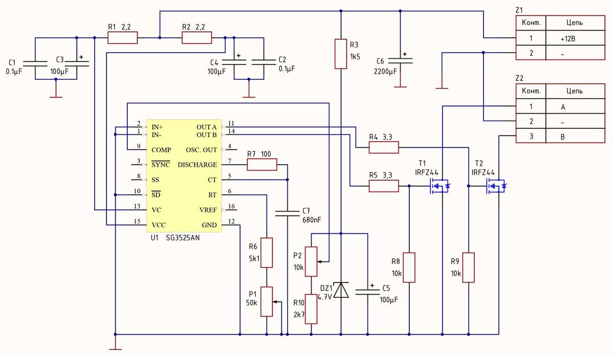
Принципиальная схема управления двигателем
Принципиальная схема управления двигателем

Конструкция устройства выполнена на микросхеме SG3525. Это специализированная микросхема генератора ШИМ. Напряжение питания микросхемы варьируется от 8,5В до 35В. В его состав, помимо самого генератора, входят еще несколько дополнительных элементов управления и регулирования.

Сам генератор вырабатывает пилообразные колебания с частотой 100 Гц...400 кГц. Значение частоты определяется RC-элементами. Резистор, в нашем случае это комбинация резистора R6 и потенциометра (P1), подключается к выводу RT (вывод 6), а конденсатор C11 подключается к выводу CT (вывод 5).

Потенциометр изменяет постоянную RC-цепи, и, таким образом, мы регулируем частоту, которая в нашем случае варьируется в диапазоне 220 Гц ... 1700 Гц. Это было определено экспериментально на электродвигателе миниатюрной дрели с питанием от 12В под нагрузкой. Между выводом DISC (вывод 7) и выводом CT (вывод 5) находится разрядный резистор R7.

Его значение такое же, как и в базовом включении, рекомендованном производителем. Генератор не работает в режиме обратной связи, поэтому усилитель внутренней ошибки не используется. Его входы (+ V и -V) закорочены на землю, чтобы предотвратить случайное появление любого потенциала.

Ширина импульса регулируется напряжением, подаваемым на вход COMP (вывод 9). Это вывод компаратора. Это напряжение создается за счет напряжения питания на элементах R3, DZ1 и C5. К этому напряжению подключен делитель в виде потенциометра P2 и резистора R10. Они устанавливают диапазон напряжения от 1В до 4,7В, который охватывает регулировку рабочего цикла от 1% до 99% в зависимости от типа используемых оконечных транзисторов. Микросхема имеет два независимых выхода, буферизованных драйверами, состоящими из пар дополнительных транзисторов, работающих как симметричные эмиттерные повторители.

Таким образом, выходы были адаптированы для управления транзисторами MOSFET, которые имеют большую входную емкость и требуют быстрой разрядки с высоким током. Ток, который может выдать генератор, составляет 400 мА. Затворы транзисторов могут быть подключены к выходам напрямую, но путем экспериментов и добавления резисторов достигаются лучшие результаты.

Резисторы R8 и R9 снижают значение напряжения практически до нуля. Питание микросхемы осуществляется от одного напряжения, но оно разделено цепью состоящей из фильтров R1, C1 и C3, а также R2 и конденсаторами C2 и C4. Эти фильтры защищают от падения напряжения на выводах VC (вывод 13) VCC (вывод 15). Без этих дополнительных элементов генератор не будет работать должным образом.

С OUTA (вывод 11) и OUTB (вывод 14), как упоминалось ранее, осуществляется управление оконечных транзисторов MOSFET. Наиболее важными параметрами являются напряжение пробоя, ток исток-сток, сопротивление полному открытию и емкость затвора. Между значением напряжения пробоя и сопротивлением существует некоторая зависимость. Чем выше напряжение пробоя, тем выше сопротивление, а значит, и мощность потерь, поэтому при подключении устройства мы должны знать его напряжение питания и правильно выбирать транзистор.

В нашем случае транзистор IRFZ44 для низких напряжений питания двигателя, напряжение пробоя которого составляет 50В и сопротивление открытия около 0.0175 Ом, а для высоких напряжений питания двигателя — транзистор IRF840 с напряжением пробоя 400В и сопротивление около 0,85 Ом. Выходы транзисторов A и B можно подключить двигатель к питающему напряжению генератора или к внешнему напряжению. Способ подключения показан на рисунке.

Пример подключения двигателя
Пример подключения двигателя

Как видите, стоки транзисторов закорочены и подключены к одному полюсу двигателя, другой полюс подключен к положительному напряжению питания. Кроме того, к двигателю может быть подключен диод в направлении, противоположном полярности напряжения питания. Он подавляет энергию самоиндукции двигателя.

Для более мощных двигателей и более высоких напряжений питания тип диода следует подбирать индивидуально. Для малой мощности это может быть диод 1N4007. Кроме того, можно попробовать подключить конденсатор емкостью около 100нФ...330нФ напряжением на 400В параллельно диоду, что также подавит энергию самоиндукции.

Генератор формирует сигналы на выходах A и B, сдвинутые на 180 градусов, так что нет возможности одновременного высокого состояния на обоих выходах, поэтому транзисторы управляются поочередно. Короткое замыкание стоков дает возможность получить пробег без мертвых зон, пригодный для управления двигателем с одной катушкой. Формы сигналов представлены на рисунке.

Форма сигналов
Форма сигналов

Как правило, устройство предназначено для управления двигателями постоянного тока. Его также можно использовать для запуска преобразователей и импульсных источников питания, подключив катушки трансформатора вместо двигателя, поэтому подключение стоков на плате разделено.

Можно управлять трансформатором с двумя катушками. Настройка частоты и рабочего цикла такая же, как и для подключенного двигателя. Изменить рабочую частоту генератора, изменив номинал конденсатора CT. Чем больше емкость, тем ниже частота. Изменяя значение сопротивления в цепи RT, мы можем изменить диапазон настройки.

Вариант печатной платы
Вариант печатной платы

Для настройки понадобится, регулируемый источник постоянного напряжения с ограничением тока, осциллограф, двигатель постоянного тока и маломощная лампочка на 12В. Вначале проверяем качество платы на предмет механических повреждений. Устанавливаем напряжение блока питания на 12В и ограничение тока на 0,5А. Подключаем питание к устройству. Далее измеряем напряжение на контактах 13 (VC) и 15 (VCC) оно должно быть 12В. Включаем питание и поочередно подключаем осциллограф к затворам транзисторов Т1 и Т2. Мы должны увидеть прямоугольные импульсы.

Регулируя потенциометр P1, мы можем изменять частоту, а P2 - наполнение. Затем подключаем лампочку к контактам, где подключается двигатель, как на рисунке приведенным выше, без диода к питающему напряжению. Теперь подключаем осциллограф и наблюдаем за работой лампочки относительно земли. При регулировке потенциометрами мы можем наблюдать изменение яркости свечения лампочки. Затем вместо лампочки подключаем двигатель с включенным параллельно обмотки диодом, меняя ограничение тока блока питания на большее.

Регулируя потенциометры, мы можем наблюдать изменение скорости вращения. Следует помнить, что частота вращения и мощность двигателя также зависят от нагрузки, поэтому регулировка производится в конкретных условиях. Как известно, на транзисторах под нагрузкой мощность выделяется в виде тепла, в зависимости от тока и напряжения питания.

При определенных условиях он довольно большой, и тогда тепло необходимо отводить с помощью радиаторов. Это может быть кусок алюминиевой пластины или подходящий профиль. В случае, когда мы используем суммарную форму волны, это может быть один общий радиатор. Вот на этом все.

-5