Найти в Дзене
Дружелюбный философ

Учитываем неточности, исправляем ошибки в задании 14 на ОГЭ по математике (прогрессии)

Счастливого Вам, мои читатели и ученики, ожидания лета, тепла, солнца! Мы снова встречаемся на канале, чтобы продолжить знакомство с типичными ошибками, которые могут быть допущены при выполнении заданий по теме "Прогрессии". Приятного Вам прочтения! Задание 14. Задачи на прогрессии Уважаемые читатели, как Вы думаете, задания на прогрессии нового формата достойны лишь 1 балла? Моё мнение заключается в том, что было ошибкой давать задания такого уровня в первой части экзамена. Или это - тонкий расчёт на то, что их могут не решить, и потеряется только 1 балл? Напомню Вам, что начало цикла статей в помощь девятиклассникам по подготовке к экзамену за курс девяти лет обучения в школе положено в статьях: "Об ошибках в решениях в 6, 7 заданиях на ОГЭ. Фронтальный проход вариантов в нескольких статьях", "Ошибки в решениях в 8 задании на ОГЭ. Продолжаем анализ", "Исключаем ошибки в решениях в задании 9 на ОГЭ", "Учимся обходиться без ошибок, решая задания 10 на ОГЭ", "Исправляем ошибки в зад

Счастливого Вам, мои читатели и ученики, ожидания лета, тепла, солнца!

Мы снова встречаемся на канале, чтобы продолжить знакомство с типичными ошибками, которые могут быть допущены при выполнении заданий по теме "Прогрессии".

Приятного Вам прочтения!

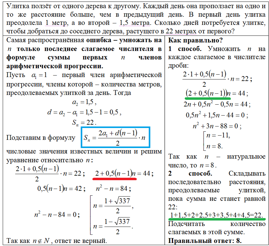
Задание 14. Задачи на прогрессии

-2
-3
-4

Уважаемые читатели, как Вы думаете, задания на прогрессии нового формата достойны лишь 1 балла?

Моё мнение заключается в том, что было ошибкой давать задания такого уровня в первой части экзамена. Или это - тонкий расчёт на то, что их могут не решить, и потеряется только 1 балл?

Напомню Вам, что начало цикла статей в помощь девятиклассникам по подготовке к экзамену за курс девяти лет обучения в школе положено в статьях: "Об ошибках в решениях в 6, 7 заданиях на ОГЭ. Фронтальный проход вариантов в нескольких статьях", "Ошибки в решениях в 8 задании на ОГЭ. Продолжаем анализ", "Исключаем ошибки в решениях в задании 9 на ОГЭ", "Учимся обходиться без ошибок, решая задания 10 на ОГЭ", "Исправляем ошибки в задании 11 на ОГЭ по математике", "Учимся решать правильно задания 12 и 13 на ОГЭ по математике. Анализ ошибок продолжается".

Вы находитесь на дружелюбном канале.

Уважайте себя. С уважением, автор.