Найти в Дзене
Максим Лазутин

Химия: Степени окисления

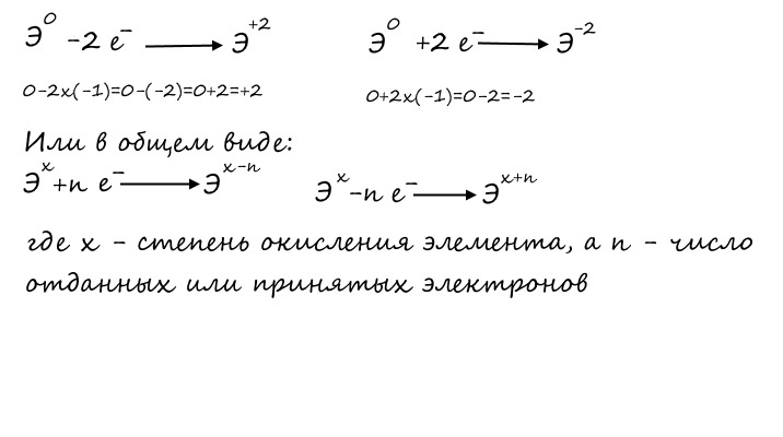
Неразрывно со строением атома, а точнее - его электронными оболочками связано такое понятие, как степень окисления атома. Степень окисления - условный заряд, который приобретает атом того или иного элемента в результате перехода электронов. Численно степень окисления равна количеству отданных или принятых электронов. Степень окисления элементов в виде простых веществ равна нулю. Так как электрон имеет отрицательный заряд, то при отдаче электронов он вычитается, повышая степень окисления, а принятии - прибавляется, понижая ее: У некоторых элементов степень окисления постоянна во всех соединениях, поэтому их можно использовать для определения степени окисления искомых элементов: Суммарная степень окисления всех атомов молекуле равна нулю. Исходя из этого можно рассчитывать степень окисления нужного элемента. Важно: если атомов какого-то элемента в молекуле два или более, оставшийся заряд распределяется по всем атомам этого элемента. Степени окисления используются в составлении уравнени

Неразрывно со строением атома, а точнее - его электронными оболочками связано такое понятие, как степень окисления атома.

Степень окисления - условный заряд, который приобретает атом того или иного элемента в результате перехода электронов.

Численно степень окисления равна количеству отданных или принятых электронов.

Степень окисления элементов в виде простых веществ равна нулю. Так как электрон имеет отрицательный заряд, то при отдаче электронов он вычитается, повышая степень окисления, а принятии - прибавляется, понижая ее:

-2

У некоторых элементов степень окисления постоянна во всех соединениях, поэтому их можно использовать для определения степени окисления искомых элементов:

-3

Суммарная степень окисления всех атомов молекуле равна нулю. Исходя из этого можно рассчитывать степень окисления нужного элемента.

Важно: если атомов какого-то элемента в молекуле два или более, оставшийся заряд распределяется по всем атомам этого элемента.

-4

Степени окисления используются в составлении уравнений окислительно-восстановительных реакций.