Найти в Дзене
Uninterest

Генератор низкой частоты часть первая (выбор и обсуждение)

Я не давно понял, что мне нужен генератор низкой частоты. И желательно в двух разных вариантах в мобильном и стационарном. Поэтому это больше рассуждения и попытка посоветоваться с теми, кто читает блог. Я точно знаю, что среди читателей есть гуру электроники. Да и вообще, может быть, данный опыт сборки будет полезен не только мне, может быть кто-нибудь из начинающих захочет повторить путь. И так я нашел две схеме генераторов НЧ в интернетах. Обе схемы построены с использованием моста Вина. Скриншоты схем привожу ниже: Судя по схемам, реализация не сложная. И по описанию моста Вина, схемное решение достаточно стабильное. Но, как всегда, дьявол кроется в деталях и придется помучиться с подбором элементов, образующих этот мост. А так же придется решать проблему с механикой сдвоенного резистора. Для проверки качества генераторов придется изучить, как измеряется коэффициент нелинейных искажений генераторов. Так же необходимо будет доработать данные схемы добавив частотомер и измерители уро

Я не давно понял, что мне нужен генератор низкой частоты. И желательно в двух разных вариантах в мобильном и стационарном. Поэтому это больше рассуждения и попытка посоветоваться с теми, кто читает блог. Я точно знаю, что среди читателей есть гуру электроники.

Да и вообще, может быть, данный опыт сборки будет полезен не только мне, может быть кто-нибудь из начинающих захочет повторить путь.

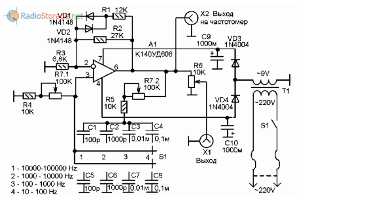
И так я нашел две схеме генераторов НЧ в интернетах. Обе схемы построены с использованием моста Вина. Скриншоты схем привожу ниже:

Первая схема
Первая схема
Вторая схема
Вторая схема

Судя по схемам, реализация не сложная. И по описанию моста Вина, схемное решение достаточно стабильное. Но, как всегда, дьявол кроется в деталях и придется помучиться с подбором элементов, образующих этот мост. А так же придется решать проблему с механикой сдвоенного резистора.

Для проверки качества генераторов придется изучить, как измеряется коэффициент нелинейных искажений генераторов.

Так же необходимо будет доработать данные схемы добавив частотомер и измерители уровня выходного сигнала.

И самое главное электроника должна работать не в принципе, а в корпусе необходимо будет сделать всему этому корпус.

А значит есть план действий.

1. Выбираем схему. Исходя из следующего, что собираем обе две, смотрим кто из них ведет себя более стабильно, а также посмотри кто из них будет обладать худшей стабильностью, нагревая и охлаждая схемы. Та схема, которая будет, худшей с точки зрения стабильности будет мобильной версией для полевых проверок, а более стабильная версия станет стационарной.

2. Сборка блоков питания для обоих вариантов. Для мобильного я предполагаю, что буду использовать для него литиевые аккумуляторы. А стационарная схема будет собрана по рекомендациям из статьи про генератор.

3. Подбираем схему частотомера для обоих вариантов, я намеренно не хочу собирать с использованием микроконтроллеров (это просто скучно). Поэтому сборка будет на логических микросхемах.

4. Подбираем схему для измерения выходного уровня. И скорее всего это будет стрелочный прибор, но не обязательно.

5. Изготовление корпусов. Самым скучным вариантом распечатав на 3д принтере и более интересным вариантом из подручных материалов.

И теперь самое главное, о чем я хотел посоветоваться с моими читателями. Я так понимаю, как источник тестового сигнала для аудио поделок эта штука подойдет великолепно. А для грубой оценки качества усилителя или допустим темброблоков или фильтров?

Если есть предложения по другим схемам можно будет обсудить это.

И да не надо мне говорить про компутер и т.д. и т.п. И про все возможные синтезаторы, которые могут работать с микроконтроллерами. Я про них знаю и даже когда-то давно пользовался для измерения и нелинейности фильтров и оценки резонансной частоты динамических головок.

Считайте меня ретроградом, я собираю что-то просто потому, что могу. А это буду собирать просто мне нужен генератор НЧ.

PS: Пожалуйста не разводите флуд в комментах, давайте цивилизованно обсудим, что лучше собрать для домашней лаборатории.

-3