Найти в Дзене
Radio-любитель

Импульсный регулятор зарядного тока

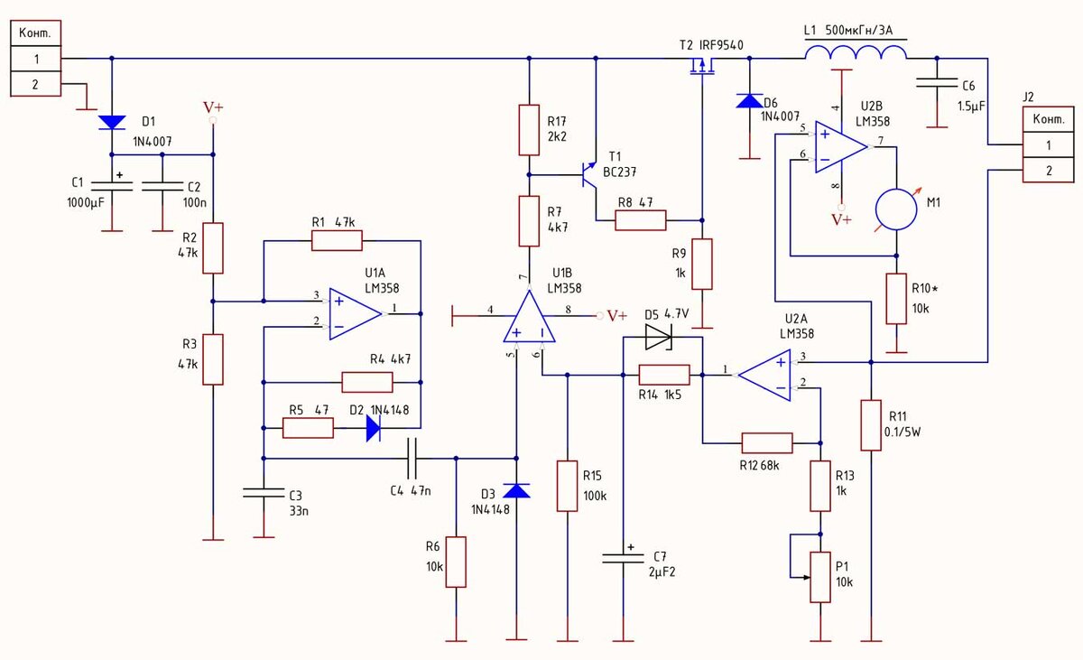
Практически у каждого автовладельца и не только есть так называемый выпрямитель. Об этом чрезвычайно полезном устройстве мы часто вспоминаем зимой, а также когда сталкиваемся с необходимостью заряжать различные аккумуляторы. Это связано с изменением зарядного тока, и, к сожалению, не каждый выпрямитель имеет возможность плавно регулировать ток. Что делать, если мы хотим зарядить небольшой аккумулятор, а у нас есть только выпрямитель? Зарядка через лампочку — это лишь полумеры. В этом случае можно использовать представленную схему регулятора зарядного тока. Регулятор зарядного тока работает в импульсном режиме, что значительно снижает потери мощности. Меньшие потери мощности означают меньшие габариты устройства и регулируемый ток до 3А. Максимальный ток 2,5...3А был выбран после анализа емкости имеющихся гелевых аккумуляторов. Принципиальная схема представлена на рисунке. Микросхема U1A представляет собой генератор с частотой около 8 кГц. На этой частоте работает все устройство. Эта час

Практически у каждого автовладельца и не только есть так называемый выпрямитель. Об этом чрезвычайно полезном устройстве мы часто вспоминаем зимой, а также когда сталкиваемся с необходимостью заряжать различные аккумуляторы. Это связано с изменением зарядного тока, и, к сожалению, не каждый выпрямитель имеет возможность плавно регулировать ток. Что делать, если мы хотим зарядить небольшой аккумулятор, а у нас есть только выпрямитель? Зарядка через лампочку — это лишь полумеры. В этом случае можно использовать представленную схему регулятора зарядного тока.

Регулятор зарядного тока работает в импульсном режиме, что значительно снижает потери мощности. Меньшие потери мощности означают меньшие габариты устройства и регулируемый ток до 3А. Максимальный ток 2,5...3А был выбран после анализа емкости имеющихся гелевых аккумуляторов. Принципиальная схема представлена на рисунке.

Схема регулятора зарядного тока
Схема регулятора зарядного тока

Микросхема U1A представляет собой генератор с частотой около 8 кГц. На этой частоте работает все устройство. Эта частота не слишком высока, и было бы хорошо ее увеличить, чтобы ограничить размеры дросселя, но, к сожалению, микросхемы LM358 довольно медленные, и дальнейшее увеличение частоты приводит к искажению формы сигнала. Пилообразный сигнал далее через конденсатор С4 поступает на неинвертирующий вход микросхемы U1В, работающей в качестве компаратора.

Диод D3 сдвигает форму сигнала в сторону положительного напряжения. Без этого диода пилообразный сигнал был бы симметричным относительно земли. Форма сигнала на неинвертирующем входе компаратора U1B показана на рисунке.

Транзистор BC327, его назначение — регулировка уровней. К сожалению, несмотря на свои преимущества, микросхема LM358 не может выводить полное напряжение питания. Выходное напряжение будет примерно на 2В ниже, и это может привести к неконтролируемому открытию полевого МОП-транзистора при определенных условиях. Вторая задача ускорить закрытие полевого МОП-транзистора.

Элементы L1 и C6 являются типовыми элементами импульсных схем и предназначены для аккумулирования энергии и фильтрации выходного напряжения. Ну и следует упомянуть микросхему U2B, это источник тока для индикатора. В зависимости от установленного микроамперметра значение R10 следует подбирать так, чтобы показания соответствовали фактическому значению тока. Например, для индикатора, которому требуется полное отклонение 100 мкА, работающего в диапазоне 10 мкА, - этот резистор составляет 10 кОм.

Как вариант схема может быть собрана на печатной плате, представленной на рисунке.

Вариант печатной платы
Вариант печатной платы

Сборка классическая, используемый дроссель должен иметь соответствующий рабочий ток. В случае проблем с поиском соответствующий дросселя, можно использовать с более низким током (например, 1,5А), уменьшая диапазон регулирования тока, например, путем корректировки элементов в цепи усилителя U2A. Транзистор следует установить на радиатор.

После сборки переходим к настройке и проверки. Нам понадобится блок питания, желательно с ограничением по току, временно заменяющий выпрямитель. Подключите питание (около 15 - 16В) и нагрузку (резистор 100 Ом / 2 Вт). Затем проверяем диапазон регулировки по току. Для этого включаем амперметр и заменяем нагрузочный резистор на лампочку 12В / 40 ... 45Вт, поворотом потенциометра Р1 проверяем диапазон регулирования.

Диапазон от 0,3 А до 2,5 А можно считать в норме. В представленной модели использовался дроссель с максимальным током 1,5А, поэтому диапазон регулирования тока ограничивался 1,5 - 1,7А, используемый радиатор подбирался со значительным запасом и в процессе эксплуатации не нагревался. Также рекомендуется защитить схему предохранителем на 5А.

-3