Добавить в корзинуПозвонить
Найти в Дзене
КВ аппаратура

Усилитель фотодиода

Ниже представлена конструкция электронного модуля, являющегося частью 3-х канального измерительного блока. Схема модуля представлена на рисунке 1. Схема представляет собой классический трансимпендансный преобразователь на основе микросхемы операционного усилителя. Трансимпендансный преобразователь представляет собой инвертирующий усилитель с отрицательной обратной связью и преобразует входной ток в пропорциональное выходное напряжение. Обратная связь в схеме обеспечивается элементами R1,C1. Дополнительно C1 повышает стабильность работы операционного усилителя путем устранения дрейфа выходного напряжения из-за входной и паразитной емкости усилителя. Модуль собран на двухсторонней печатной плате (рисунок 2). Размеры платы – 16х12мм. Номиналы элементов для работы с фотодиодом типа SFH203PFA: С1 – 2 пФ. C2,C3 – 0,1 мкФ. R1 – 3.3 МОм. В качестве соединителя XP1 применена вилка на печатную плату WF-2, а в качестве XP2 – вилка WF-4. Оба соединителя с шагом между выводами 2,54мм. В схеме прим

Ниже представлена конструкция электронного модуля, являющегося частью 3-х канального измерительного блока.

Схема модуля представлена на рисунке 1.

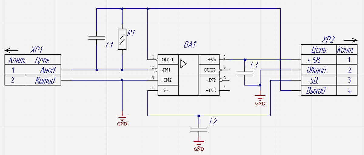
Рисунок 1 – Усилитель фотодиода. Схема электрическая принципиальная
Рисунок 1 – Усилитель фотодиода. Схема электрическая принципиальная

Схема представляет собой классический трансимпендансный преобразователь на основе микросхемы операционного усилителя. Трансимпендансный преобразователь представляет собой инвертирующий усилитель с отрицательной обратной связью и преобразует входной ток в пропорциональное выходное напряжение.

Обратная связь в схеме обеспечивается элементами R1,C1. Дополнительно C1 повышает стабильность работы операционного усилителя путем устранения дрейфа выходного напряжения из-за входной и паразитной емкости усилителя.

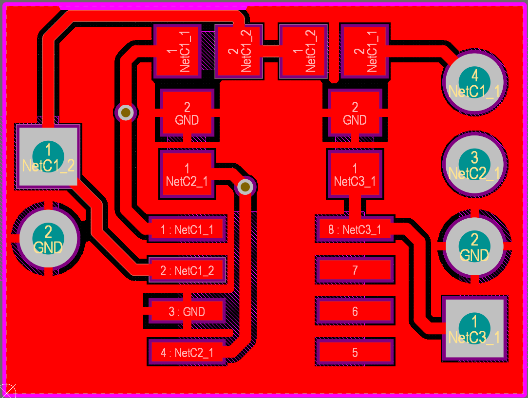
Модуль собран на двухсторонней печатной плате (рисунок 2). Размеры платы – 16х12мм.

Номиналы элементов для работы с фотодиодом типа SFH203PFA:

С1 – 2 пФ.

C2,C3 – 0,1 мкФ.

R1 – 3.3 МОм.

В качестве соединителя XP1 применена вилка на печатную плату WF-2, а в качестве XP2 – вилка WF-4. Оба соединителя с шагом между выводами 2,54мм.

В схеме применен операционный усилитель с входным каскадом на полевых транзисторах и полосой пропускания 16 МГц – AD823.

Питание может осуществляться как от однополярного, так и от двух полярного источника. В последнем случае, напряжение питание не должно быть выше плюс\минус 15 В.

При однополярном питании необходимо соединить выводы 2 и 3 соединителя XP2. При этом конденсатор C2 можно не устанавливать.

Скачать файлы для производства печатной платы усилителя, можно с Яндекс.Диска по ссылке:

https://disk.yandex.ru/d/U6Hol4hZLB6npw

#усилитель #фотодиод #схема #преобразователь #ток-напряжение