Практически каждый радиолюбитель в начале своей «карьеры», особенно если становление его происходило в детстве, хоть раз занимался постройкой металлоискателей. В основном это были простые конструкции, принцип работы которых основывался на сравнении частот опорного и поискового генераторов. В этой статье мы рассмотрим две интересные схемы, металлодетекторов, причем один из приборов работает по несколько иному принципу.
Металлодетектор-приставка
Приставкой этот прибор называется потому, что работает он совместно с УКВ FM приемником. Подойдет любой, перекрывающий диапазон 68 – 108 МГц. Взглянем на схему конструкции.
Устройство состоит из двух генераторов. Первый собран на однопереходном транзисторе T1 и работает на частоте звукового диапазона. При подаче питания на приставку начинается зарядка конденсатора С1. Как только он зарядится до определенного значения, откроется транзистор T1. Конденсатор разрядится, транзистор закроется и процесс повторится.
Второй генератор собран на транзисторе T2 по схеме емкостной трехточки. Частота его генерации лежит в УКВ диапазоне. Импульсы, сформированные НЧ генератором, через резистор R4 поступают на базу Т2 и модулируют высокочастотный несущий сигнал, который излучается катушкой L1. То есть, по сути, мы собрали маломощный УКВ передатчик, сигнал которого можно принять на рядом расположенный радиоприемник, настроенный на эту же частоту.
Катушка L1 одновременно является частотозадающей для ВЧ генератора и поисковой. Если поднести к этой катушке металлический предмет, то ее индуктивность изменится, а значит, изменится и частота несущей.
Работают с металлодетектором следующим образом. Включают приставку, в приемнике отключают АПЧ, настраивают его на его несущую частоту генератора металлодетектра, добиваясь полной тишины в громкоговорителе. Затем слегка отстраивают приемник вверх или вниз по частоте до начала появления шумов. Если рядом с катушкой L1 окажется металлический предмет, то характер шума в громкоговорителе приемника изменится.
По характеру шума можно определить, тип металла. Шум либо усиливается, либо пропадает в зависимости от того, черный или цветной металл найден. Если приемник отстроен от несущей передатчика вверх по частоте, то при обнаружении цветного металла шум будет усиливаться. Если вниз, то становиться тише.
И пару слов о конструкции катушки L1. Она представляет собой незамкнутую петлю, выполненную из телевизионного кабеля. Диаметр петли – 200 мм. Центральная жила кабеля будет собственно катушкой, а экранирующую оплетку нужно соединить с минусом источника питания. Концы оплетки, конечно, не должны соединяться, чтобы не создавать короткозамкнутый виток.
Металлодетектор на кварцевом резонаторе
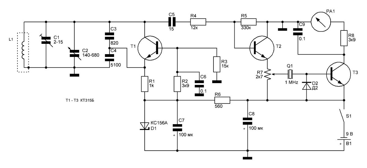
Этот прибор работает на принципе контроля частоты поискового генератора, причем в качестве контролирующего элемента используется кварцевый резонатор. Такой принцип получил название Frequency Meter (FM). Взглянем на схему металлодетектора.
Не стоит путать этот метод с частотной модуляцией, имеющей ту же аббревиатуру (Frequency Modulation, FM), используемой для передачи сигналов по радио. И уж конечно не стоит путать Frequency Meter с УКВ диапазоном, который многие не совсем верно называют «FM».
На транзисторе T1 собран генератор, работающий на частоте около 1 МГц. Одним из частотозадающих элементов генератора является поисковая катушка L1, индуктивность которой меняется при появлении рядом металлического предмета. То есть при поднесении катушки к металлу, частота задающего генератора изменяется. Если это черный металл, то частота понизится, если цветной, повысится. При неизменной индуктивности L1 частота остается стабильной благодаря стабилизации питающего напряжения (стабилитрон D1, конденсатор С7 и резистор R6).
Пройдя через эмиттерный повторитель на транзисторе Т2, сигнал с генератора поступает на анализатор частоты, собранный на кварцевом резонаторе Q1. Затем он детектируется и управляет блоком индикации, собранном на транзисторе T3 и стрелочном приборе PA1.
Пока частота поискового генератора равна резонансной частоте кварцевого резонатора, сопротивление последнего велико, транзистор T3 закрыт. Если в поле «зрения» катушки L1 появится металлический предмет, частота генератора «уйдет». Этот уход сразу же заметит резонатор. Сопротивление его упадет и сигнал с генератора, пройдя через детектор на диоде D2, откроет Т3. Стрелка измерительного прибора PA1 отклонится.
Кварцевый резонатор имеет очень высокую добротность, а рабочая частота выбрана относительно большой. Это позволяет получить намного большую чувствительность и дальность обнаружения, чем метод BFO (Beat Frequency Oscillation), основанный на сравнении частот опорного и поискового генератора. Особенно если это сравнение делается на слух.
В приборе можно использовать кварцевый резонатор на частоту 900 – 1100 кГц, измерительный прибор PA1 – миллиамперметр с током полного отклонения 1 мА. Диод Д2 можно заменить на Д9. На месте T1-T3 могут работать любые маломощные кремниевые транзисторы структуры n-p-n. Желательно использовать приборы с максимально возможным коэффициентом усиления.
Поисковая катушка представляет собой незамкнутое кольцо из алюминиевой или медной трубки, вовнутрь которого продето 6 отрезков обмоточного или тонкого монтажного провода. Диаметр провода некритичен. После продевания отрезки соединяются последовательно так, чтобы получилась катушка, состоящая из 6 витков. Катушку с прибором соединяют любым экранированным проводом.
Перед началом работы поисковую катушку размещают на заведомо «чистом» грунте и подстройкой конденсаторов С1 (точно) и С2 (грубо) добиваются нулевых показаний стрелочного прибора. Это необходимо для компенсации влияния окружающей среды (влажность, температура и пр.) и магнитных свойств грунта. Как только рядом с поисковой катушкой окажется металлический предмет, об этом тут же даст знать измерительный прибор PA1. Чувствительность устройства регулируют переменным резистором R7.
На этом краткий обзор простых самодельных металлодетекторов закончим. Будем надеяться, что начинающим радиотехникам и кладоискателям данная статья будет полезной.
