Добавить в корзинуПозвонить
Найти в Дзене
Uninterest

Питание светодиода от 1,5В (поделка одного часа)

Данная схема предназначена для питания светодиода от источника напряжением в 1,5В. То есть ее можно использовать для карманного фонарика, так как позволяет преобразовать 1,5В батарейки в 3В достаточных для питания светодиода. Схема из себя представляет блокинг-генератор. Блокинг-генератор — генератор сигналов с трансформаторной положительной обратной связью. Предназначен для формирования кратковременных импульсов, имеющих большую скважность. В этом случае он предназначен для формирования импульсов повышенного напряжения для питания светодиода. Из себя блокинг-генератор представляет релаксационную схему, построенную на транзисторе, работающем в ключевом режиме, вроде как еще бывают схемы на лампах, но с лампами я не дружу. Через трансформатор осуществляется положительная обратная связь, которая и вызывает формирование импульсов. Я не хочу переписывать то, что написано в википедии, да и в множестве источников, в которых подробно и более грамотно расписана работа блокинг-генератора. Предл

Данная схема предназначена для питания светодиода от источника напряжением в 1,5В. То есть ее можно использовать для карманного фонарика, так как позволяет преобразовать 1,5В батарейки в 3В достаточных для питания светодиода.

Схема из себя представляет блокинг-генератор. Блокинг-генератор — генератор сигналов с трансформаторной положительной обратной связью. Предназначен для формирования кратковременных импульсов, имеющих большую скважность.

В этом случае он предназначен для формирования импульсов повышенного напряжения для питания светодиода.

Из себя блокинг-генератор представляет релаксационную схему, построенную на транзисторе, работающем в ключевом режиме, вроде как еще бывают схемы на лампах, но с лампами я не дружу. Через трансформатор осуществляется положительная обратная связь, которая и вызывает формирование импульсов.

Я не хочу переписывать то, что написано в википедии, да и в множестве источников, в которых подробно и более грамотно расписана работа блокинг-генератора. Предлагаю новичкам ознакомиться с данными материалами самим. Весьма увлекательные процессы происходят внутри этой простой схемы, в которой участвует трансформатор и транзистор, как главные действующие лица. Меня же интересует больше практическая реализация конкретного устройства

Самое интересное, что блокинг-генераторы имеют широкую сферу применения. Их применяют там, где необходимо получить мощные импульсы с крутыми фронтами и короткой продолжительности. Раньше я часто их встречал в люминесцентных лампах, питающихся от низкого напряжения, так же встречаются, как варианты генераторов в катушках Тесла. Раньше если не ошибаюсь использовались в генераторах строчных импульсов в телевизорах и мониторах с электронно-лучевыми трубками.

Кроме этого, данные генераторы умеют работать в ждущем режиме, когда генератор ожидает импульсов на входе, чтоб начать генерировать импульсы.

Достоинством схемы является относительная простота. Правда у меня редко получалось запустить их часто бывало так, что не мог добиться автогенерации по тем или иным причинам (рукафедрон).

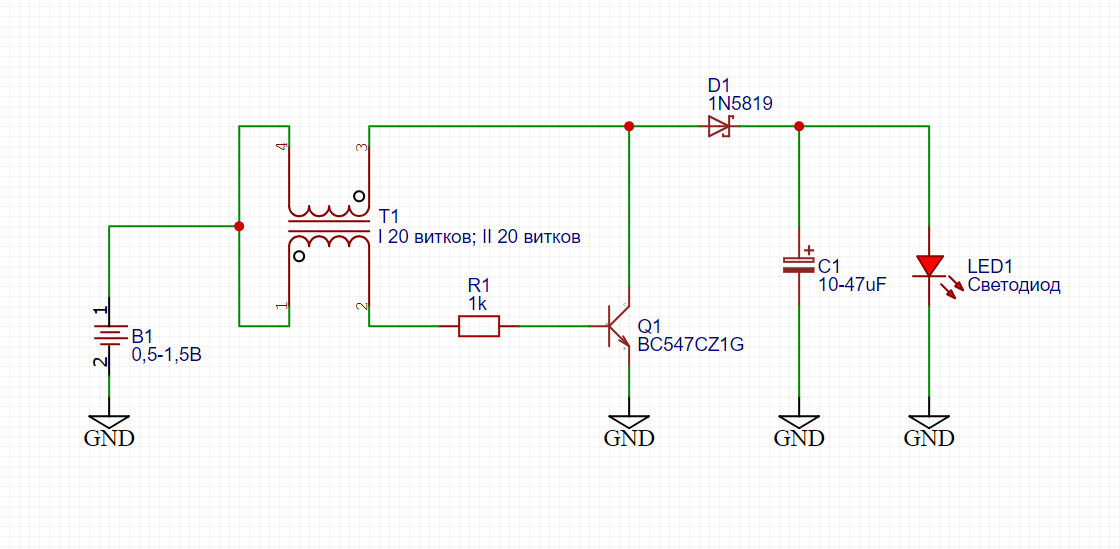
Пожалуй, рассмотрим схему, которую я нашел. Цель поиска была найти схему, которая будет проста в повторении и в тоже время интересна в изучении. Куда уж проще четыре детальки не самые дефицитные и один трансформатор.

Схема которую я собрал
Схема которую я собрал

В качестве транзистора может использоваться любой транзистор не только BC547, можно попробовать КТ3102, всеми любимый КТ315 и так далее.

Трансформатор я намотал на первое попавшееся кольцо. Хотя возможно использование и ферритового стержня (хотя не проверял).

Диод тоже первый попавшийся с падением 0,2 (скорее всего диод Шоттки) лень было мелкие буковки читать, но подойдет и 1N4007. В итоге для рисования схемы все-таки посмотрел, да это диод Шоттки 1N5819.

Емкость любой электролит от 10мкФ до 47мкФ.

Трансформатор намотал на первое попавшееся кольцо проводом в изоляции диаметром 0,2мм. Мотать можно любым проводом в изоляции или покрытым лаком диаметром 0,2-0,5. Мотается в два провода главное знать, где начало, где конец. Иначе при включении сгорит транзистор. По поводу сгорит транзистор пока не пробовал все это буду мучить в видео к данной статье.

Так не стоит включать схему без нагрузки, то есть без светодиода.

У меня получилось, что схема работает на частоте около 10КГц при напряжении 1,5В. При понижении напряжения частота повышается, а скважность импульсов снижается.

Кроме того вроде, как не стоит ее включать без светодиода, так как если импульсы не поглощаются нагрузкой, это может привести к выходу из строя транзистора. Думаю стоит это так же посмотреть в будущем видео.

Чем интересна данная схема.

Схема интересна прежде всего своей простотой, которая позволяет получить повышенное напряжение для питания светодиода. А также интересна тем, что позволяет поэкспериментировать, например попробовать использовать разные кольца или, например вместо кольца использовать феррит в виде стержня.

Так же на практике можно посмотреть, что бывает с подобными генераторами при работе без нагрузки при переплюсовке, при не правильном подключении трансформатора. Да и сама работа генератора очень интересна особенно с разными напряжениями.

Да и изменение схемы для увеличения выходного напряжения и тока не составляет труда. Достаточно изменить количество витков и поставить транзистор по мощнее.

Так же можно посмотреть, как ее улучшают, добавляя элементы прослеживая логику добавления данных улучшений. Скажем так я советую для всех новичков собирать подобные схемы и изучать их так как они дают интересный опыт по работе с ферритами и трансформаторами.

И как итог фотографии самой схемы и осциллограмм ее работы.

Схема вид сбоку
Схема вид сбоку

Как видите собрана схема на куске макетной платы сделанной из гетинакса. Трансформатор намотан обычным проводом, какой используется внутри витых пар.

Схема в сравнении с батарейкой АА
Схема в сравнении с батарейкой АА

Как видите самой габаритной деталью является трансформатор.

Еще один вид с боку в сравнении с батарейкой АА
Еще один вид с боку в сравнении с батарейкой АА
Вид с другого бока :)
Вид с другого бока :)

Теперь как работает

Постарался показать. Вроде понятно, что светодиод раскочегарился на полную
Постарался показать. Вроде понятно, что светодиод раскочегарился на полную
Съемка без вспышки
Съемка без вспышки
Еще одна попытка снять, как светит светодиод
Еще одна попытка снять, как светит светодиод
Эта фотка сделана на напряжении 0,8В
Эта фотка сделана на напряжении 0,8В
Так светодиод светиться при напряжении 0,5В
Так светодиод светиться при напряжении 0,5В

И самое мое любимое осциллограммы.

Желтая линия напряжение на диоде, синяя линия напряжение на базе транзистора.

Напряжение питания 1,5В

При 1,5 Вольтах
При 1,5 Вольтах

При 1 Вольте
При 1 Вольте
При 0,6 Вольт
При 0,6 Вольт
Фронт и спад
Фронт и спад
Более детальный фронт
Более детальный фронт
Более детальный спад
Более детальный спад

И так наверное стоит указать источники. И один из источников является журнал Радиомир-02-17 статья А. Каверин. "Карманный фонарик".

Хотя подобная схема встречается во множестве мест в том числе и в википедии не много видоизменная схема.

Поэтому я выражаю благодатность всем тем, кто мучал 1,5В батарейки пытаясь выжать из них последние джоули :)