Добавить в корзинуПозвонить
Найти в Дзене
Автосервис от А до Я

Стратегия развития бизнес-единицы. Статья № 7

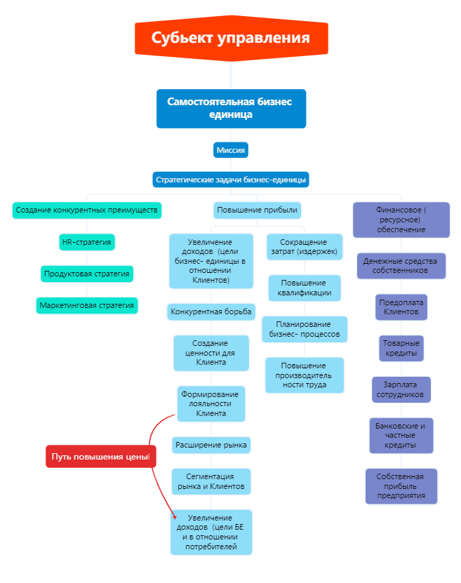
Три стратегии развития бизнес-единицы
1. Создание конкурентных преимуществ (кадры, качество услуг, маркетинг).
2. Повышение прибыли (увеличение выручки, сокращение затрат).
3. Финансовое (ресурсное) обеспечение.
Оглавление

Три стратегии развития бизнес-единицы

1. Создание конкурентных преимуществ (кадры, качество услуг, маркетинг).

2. Повышение прибыли (увеличение выручки, сокращение затрат).

3. Финансовое (ресурсное) обеспечение.

-2

Про клиентоориентированность и лояльность:

Ориентация на потребителя – это не клиентоориентированность, это создание ценности, которую ощущает Клиент.

Для чего мы создаем ценность? Для формирования лояльности Клиента.

Для чего нам необходима лояльность Клиента?

Чтобы снизить его чувствительность к цене, и позволить нам продать запчасти и услуги дороже, увеличив свою долю прибыли без дополнительных затрат.

Формируя своим предложением и своими действиями ценность, которую ощущает Клиент, мы исходим исключительно из своих эгоистических интересов увеличить свой доход, который с помощью квалифицированного менеджмента мы сможем перевести в прибыль.

Приоритеты

Приоритет номер один - новый Клиент. У нового Клиента нет опыта работы с вашим автосервисом. Формирование лояльности и ее поддержание - главная цель на всем протяжении жизненного цикла Клиента. Задача первичного контакта с новым Клиентом - получить повторную сделку и хорошие рекомендации для его знакомых.

Новый Клиент - это развитие вашего автосервиса. Все основные ресурсы должны быть направлены на отработку первичного контакта с целью конверсии в повторную сделку.

Приоритет номер два - исправление ошибок в работе с постоянными Клиентами. Ошибки снижают лояльность. Исправление ошибок идет согласно приоритета номер один. Своевременное исправление ошибок в разы повышает лояльность, чем просто работа без ошибок.

Приоритет номер три - формирование лояльности самых сильных сотрудников. Именно эти люди делают ваш бизнес успешным и приносят вам прибыль. Именно они должны по максимуму быть задействованы в приоритетах номер один и номер два. Именно их нужно обучать в первую очередь, инвестировать в их развитие и в формирование их лояльности к вашей компании.

Приоритет номер четыре - крупные сделки.

Отнимают немного времени и дают максимальный экономический эффект. Именно эти сделки должны быть просчитаны и подготовлены в первую очередь. Их контроль позволит сохранить «лояльность» ВИП-Клиентов. Как правило, эти сделки пересекаются со вторым приоритетом.

Приоритет номер пять - все остальные Клиенты.

Даже если кому-то и откажите в записи или не отработаете на отлично, страшного ничего не случится.

P.S. Приоритет номер три не стоит озвучивать линейным сотрудникам. Эта информация только для руководителей.

Наивысший приоритет - приказ директора (собственника).

Это абсолютный приоритет. Все бросил, сделал и доложил. Приказы директора (собственника) не обсуждаются.