Найти в Дзене
HamRadio

Лабораторный источник питания от 0 до 24В

Чтобы быть универсальным источником питания, он должен иметь регулируемое выходное напряжение, а также ограничение тока с плавной регулировкой и индикацию, защиту от короткого замыкания, а также желательно защиту от обратной полярности и всплесков выходного напряжения. Такой источник питания может защитить цепи или компоненты настраиваемого устройства и в добавок самого себя и сэкономить

Чтобы быть универсальным источником питания, он должен иметь регулируемое выходное напряжение, а также ограничение тока с плавной регулировкой и индикацию, защиту от короткого замыкания, а также желательно защиту от обратной полярности и всплесков выходного напряжения. Такой источник питания может защитить цепи или компоненты настраиваемого устройства и в добавок самого себя и сэкономить драгоценное время и деньги.

В современное время благодаря миниатюризации и стремлению к низким производственным затратам мы, как потребители, подверглись риску появления трудно ремонтируемых устройств с SMD-компонентами, которые в случае выхода из строя должны отправить нас обратно в магазин за приобретением другого устройства.

Практически каждому из нас не хватает чего-то, что могло бы удовлетворить даже относительно неприхотливые наши требования. Схема источника питания, которая может удовлетворить многих приведена на рисунке.

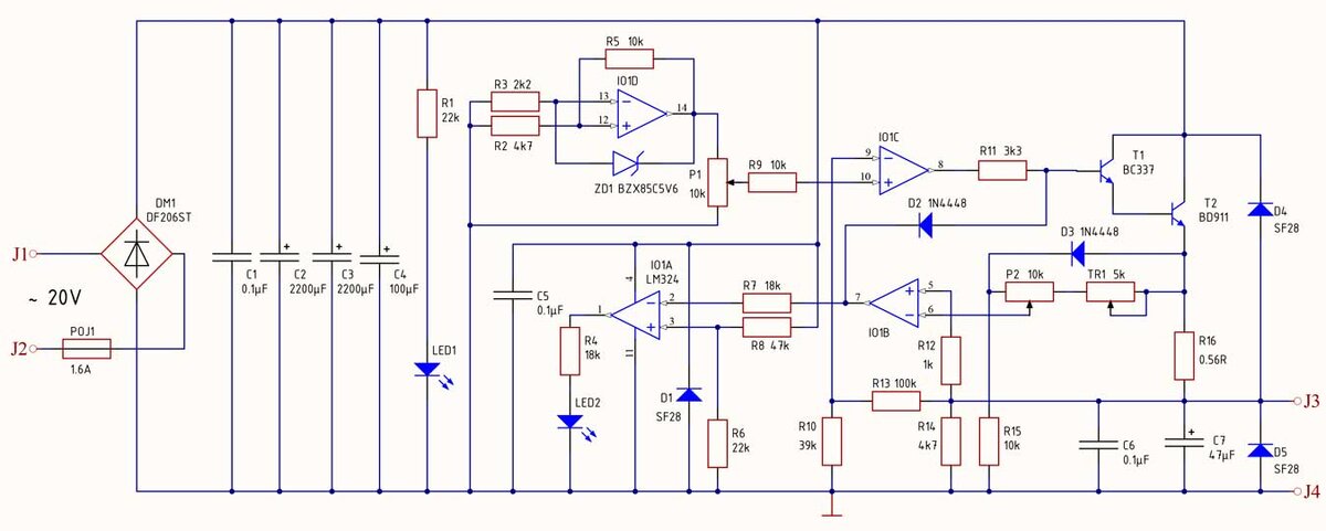
Принципиальная схема источника питания
Принципиальная схема источника питания

Немного о схеме и используемых узлов в ней. Одним из основ схемы источника питания является операционный усилитель I01, пригодный для несимметричного источника питания. Вместе с другими компонентами, он выполняет роль источника опорного напряжения (IO1D), контроллер выходного напряжения (IO1C), оценка и ограничение тока (IO1B), и схему индикации ограничения выходного тока (Ю1А).

Остальные элементы являются общими компонентами линейного стабилизированного источника. Предохранитель POJ1 защищает вторичную обмотку трансформатора. Напряжение с выпрямительного (диодного) моста DM1 подается на конденсатор С1, задачей которого является уменьшение любых высокочастотных помех. C2 и C3 являются обычными фильтрующими (сглаживающими) конденсаторами, электролитический конденсатор C4 с низким ESR улучшает выходное сопротивление фильтрующей части.

Зеленый светодиод LED1, соединенный последовательно с резистором R1, указывает на наличие включения напряжения питания. Красный светодиод LED2, соединенный последовательно с R4, показывает, активна ли защита по току, регулировка ограничения тока осуществляется потенциометром P2. Переменный резистор TR1 используется для установки нужного предела ограничения тока.

Выходное напряжение регулируется потенциометром P1. Оба потенциометра подключены проводами к лицевой панели блока питания, аналогично установлены и светодиодные индикаторы. Выходной силовой транзистор T2 типа NPN, который имеет наибольшие потери мощности источника и поэтому должен быть установлен на радиаторе. В источнике питания можно использовать и другие типы транзисторов.

Все зависит какой ток желаете получить, подбором резистора R16 устанавливаем ограничение по току. В экспериментах также были опробованы транзисторы КТ819 и показали себя хорошо. Устанавливал и два транзистора в параллель и работало отлично при токе до 5 ампер. Больше не нагружал, так как не было необходимости.

Стабилитрон ZD1 с выхода операционного усилителя IO1D на его инвертирующий вход определяет опорное напряжение. Элементы управления и компоненты, расположенные за пределами печатной платы, подключаются через разъемы на печатной плате. Это обеспечивает удобство в настройке и возможности быстроты обслуживании, еще хотелось испытать этот способ при длительном использовании, хотя паяные соединения в этом случае были бы более надежными.

На схеме не показаны сетевой трансформатор, предохранитель, соединенный последовательно с первичной обмоткой. Источник питания защищен тремя быстродействующими диодами. Это защитный диод D1, подключенный параллельно клеммам питания микросхемы I01, диод D4, защищающий выходной транзистор T2, и диод D5, защищающий выход источника даже от кратковременного напряжения противоположной полярности, например, от индуктивной нагрузки или двигатель постоянного тока.

Слишком большая емкость конденсатора C7 с низким сопротивлением (ESR) на выходе источника нежелательна, это ухудшит качество регулирования. Теоретический идеал — нулевая емкость на выходе источника (регулятора), но на практике по нескольким причинам иногда сталкиваемся с комбинацией керамического и электролитического конденсаторов с разумной емкостью на выходе источника. Для своих целей использовал 47 мкФ (электролитический) и 100нФ на выходе источника.

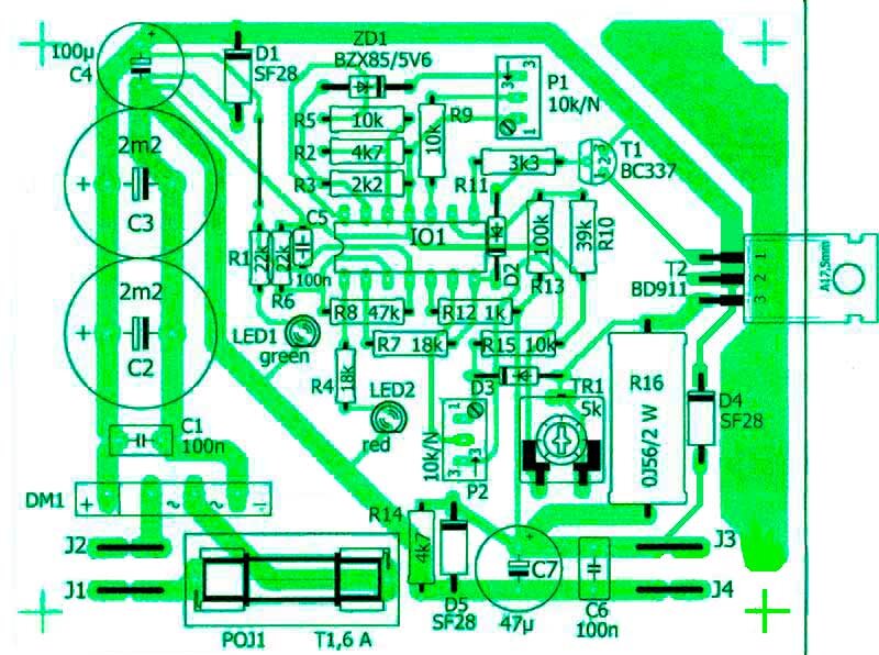
Как вариант печатной платы и расположение компонентов представлены на рисунке.

Один из вариантов расположения компонентов на печатной плате
Один из вариантов расположения компонентов на печатной плате

Разводка печатной платы
Разводка печатной платы

Ну вот на этом кратко и заканчиваю, хотелось добавить, что при использовании подходящих транзисторов можно получить требуемое напряжение и выходной ток, но не следует забывать и про быстрые диоды их тоже надо подобрать на соответствующий ток.

-4