Найти в Дзене
Владимир Чунин

Сетевой импульсный блок питания для УМЗЧ

Принципиальная схема сетевого импульсного источника питания для УНЧ, выходное напряжение +-25В при токе до 4,5А (примерно 200Вт). Схема собрана на микросхеме IR2153 и транзисторах IRF740. Приведены полезные советы по сборке и наладке устройства.
Хочу предложить небольшой обзор по данной схеме. Как-то была нужда собрать человеку простенький УНЧ, был найден корпус от старого предусилителя
Оглавление

Принципиальная схема сетевого импульсного источника питания для УНЧ, выходное напряжение +-25В при токе до 4,5А (примерно 200Вт). Схема собрана на микросхеме IR2153 и транзисторах IRF740. Приведены полезные советы по сборке и наладке устройства.

Хочу предложить небольшой обзор по данной схеме. Как-то была нужда собрать человеку простенький УНЧ, был найден корпус от старого предусилителя "радиотехника".

Места в корпусе много, но уместить сетевой трансформатор не получилось, корпус оказался по высоте маловат. Было решено собрать импульсный блок питания на микросхеме ir2153, как раз одна валялась без дела.

Принципиальная схема

Изначально за основу была взята схема с [1] - настоятельно рекомендую не собирать так как там предложено, иначе можно устроить пожар или взрыв, схема с фатальной ошибкой и не одной.

-2

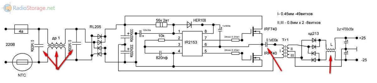
Рис. 2. Схема импульсного блока питания для УМЗЧ мощностью до 200Вт.

В первой схеме основная ошибка - нет разделительного конденсатора между полевыми транзисторами и трансформатором, без этого конденсатора транзисторы сразу же взорвутся при включении, или через пару минут как раскалятся...

У микросхемы IR2153 первый вывод - это плюс питания, поскольку напряжение на выводе 1 микросхемы в пределах 16-18 вольт то конденсатор должен быть на порядок выше по напряжению, а не впритык как указано на первоначальной схеме - на 16В. Можно установить конденсатор на напряжение 25В, я поставил на 35В.

Идем дальше, запитывать микросхему так как указано на первоначальной схеме через диод и резистор в 18К, нельзя!! Посмотрите как запитывается микросхемы IR2153 у меня (рисунок 2), а не непосредственно от переменки 220вольт (рисунок 1).

В схеме на рисунке 1 скачек напряжения в сети сразу же приведет к сгоранию микросхемы, хорошо если просто работать все перестанет, а так опять же взорвутся транзисторы.

Вот эти три ошибки на схеме с рисунка 1 могут привести к очень печальным последствиям!

Детали и конструкция

Дроссель фильтра по питанию 220 Вольт (Др1) взят из импульсного БП от телевизора, подойдет любой с учетом того какую мощность желаете получить... Варистор - любой на 10 ом, только не от зарядки для телефона и подобных маломощных импульсных БП.

Индуктивность по 25 Вольтам (L) взята от компьютерного БП на 450ватт, лишние обмотки были смотаны - оставляем только те что намотаны толстым проводом.

Высокочастотный трансформатор Tr1 взят оттуда же, подробно остановлюсь на его намотке с нуля. Разобрать такой трансформатор не расколов феррит достаточно сложно. Чтобы упростить задачу, нужно положить его на плиту и нагреть до сотни градусов, иными словами как только капелька воды на феррите будет кипеть - значит можно разбирать.

При таком нагреве, клей становится мягким и половинки феррита легко вытаскиваются из каркаса с обмоткой. При намотке трансформаторов в импульсных схемах рекомендуют мотать обмотки несколькими проводами - до 8 штук одновременно.

Делать так совсем не обязательно, первичную обмотку I мотал одним эмалированным медным проводом диаметром 0,45 мм - 49 витков. Вторичные обмотки II и III мотал двумя проводами диаметром 0,8 мм - по 8 витков в каждой.

Диоды выпрямителя ставим быстродействующие - из отечественных подойдут КД213 или КД212. У последних ток нагрузки по справочнику - 1А, а у КД213 - 10А. Подойдут диоды с граничной рабочей частотой 100кгц.

Вместо транзистора IRF740 можно поставить IRF840 и им подобные. Радиатор под транзисторы можно поставить в два раза меньше, при полной длительной нагрузке транзисторы греются не очень сильно - на ощупь градусов 45. Транзисторы обязательно нужно ставить на радиатор через изолирующие прокладки.

Вместо диодов RL205 можно поставить любой диодный мост с максимальным постоянным обратным напряжением 600В и максимальным постоянным прямым током 6А.

Переходная емкость (0,1мкФ) между транзисторами и трансформатором должна быть обязательно на напряжение 630В!

С указанными номиналами данная схема обеспечивает выходную мощность примерно 200 Вт при токе до 4,5А.

Печатку к схеме БП не делал - сразу рисовал на текстолите. У каждого детали и их варианты расположения могут быть разные. Схема простая и нарисовать свою печатку не составит большого труда.

Вот что получилось у меня:

-3

-4

Налаживание

После сборки схемы, первое включение делаем через лампочку на 220В 60Вт, включенную последовательно с блоком питания.

Если при сборке не было сделано ошибок и замыканий, то при включении лампочка должна кратковременно вспыхнуть и потухнуть - это говорит о том, что все собрано правильно и КЗ в схеме нет.

Можно на низкую сторону в качестве нагрузки включить лампу на подходящее напряжение и дать поработать схеме минут пять. Если ничего не задымилось, то можно убирать лампу на 220 и пользоваться готовым БП.

Если же лампа включенная в разрыв питания 220В при первом включении горит и не тухнет - значит в схеме есть неисправность.