Добавить в корзинуПозвонить
Найти в Дзене
Паяльник

Простой измеритель емкости с автономным питанием (без демонтажа из изделия)

Предлагаемый прибор позволяет измерять емкости конденсаторов на двух пределах измерения: от 0.1 мкФ до 5 мкФ и от 10 мкФ до 500 мкФ. Работа прибора основана на снижении выходного напряжения на нагрузке генератора при подключении к ней конденсатора. Выходное напряжение при этом контролируется внутренним милливольтметром. Прибор небольшой 110*60*25 мм. К точности измерения особые требования не

Предлагаемый прибор позволяет измерять емкости конденсаторов на двух пределах измерения: от 0.1 мкФ до 5 мкФ и от 10 мкФ до 500 мкФ. Работа прибора основана на снижении выходного напряжения на нагрузке генератора при подключении к ней конденсатора. Выходное напряжение при этом контролируется внутренним милливольтметром. Прибор небольшой 110*60*25 мм. К точности измерения особые требования не предъявлялись, так как эти конденсаторы электролитические и имеют огромные допуски уже при выпуске. После повторения нескольких конструкций подобных устройств из журнала «Радио» стало ясно, что измеритель емкости должен быть с автономным питанием и хорошо защищен от не разряженных конденсаторов. Предлагаемый прибор удобен при ремонте радиоаппаратуры и надежен в эксплуатации.

Схема измерителя емкости
Схема измерителя емкости

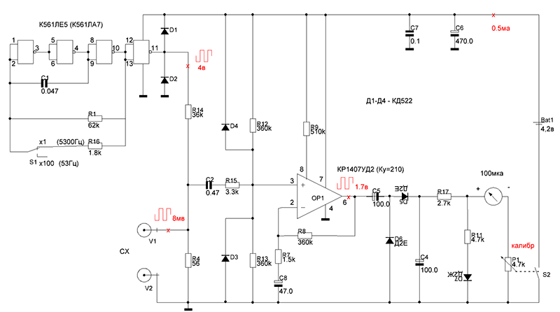
Прибор питается от литиевого аккумулятора 10440 напряжением 4.2 вольта и потребляет ток 0.5 мА! Задающий генератор на микросхеме К561ЛЕ5 работает на одной из двух частот: 53 ГЦ (*100) или 5300 ГЦ (*1). Измерительное напряжение поступает с генератора на резистор 56 Ом и составляет 8 мВ (меандр). Измеряемый конденсатор Cx понижает это напряжение обратно-пропорционально своей емкости. Далее сигнал поступает на усилитель КР1407УД2, коэффициент усиления которого составляет 200-220. Выходное напряжение меандра (1.5-1.7 вольта; этого достаточно, чтобы индикатор начал работать в нужном режиме), выпрямляется и поступает на микроамперметр, проградуированный в значениях емкости. Диод Д2Ж сжимает шкалу емкостей в правой части. Следует иметь в виду, что прибор входит в рабочий режим только через 15-20 секунд после включения. Микроамперметр может быть любым другим (М24, М94 и т.п.), но тогда есть смысл делать измеритель емкости с питанием от сети 220 вольт и с более распространенным усилителем.  Предел измерения емкости на диапазоне *100 от 10 до 500 мкФ, а на втором диапазоне *1 от 0.1 до 5 мкФ. Если есть необходимость измерять ёмкость выше 500 мкФ, то генератор нужно делать с нижней частотой 25-45 ГЦ , соответственно увеличив в 100 раз частоту второго диапазона.

Нагрузочный резистор 56 Ом нужно ставить мощностью 1 ВТ, так как на него возможен разряд конденсаторов. Диоды КД522 – защитные, на этот же случай. Потенциометр «калибровка» совмещенный с выключателем – от советских приёмников. Усиление КР1407УД2 зависит от резистора 1.5 кОм (со второй ножки). При резисторе 1 кОм мой усилитель самовозбуждался (усиление более 300). Прибор собран и настроен. Работает без претензий, работоспособность сохраняется при снижении напряжения питания до 3 вольт. Импульсные напряжения в схеме измерены осциллографом С1-49 и выделены красным цветом.

-2
-3
-4