Добавить в корзинуПозвонить
Найти в Дзене
Ruslanower

ВВЕДЕНИЕ В ИНТЕРНЕТ-МАРКЕТИНГ

Интернет
Технология
Интернет - сеть, связывающая компьютеры и другие электронные устройства во всём мире - каждому из них присваивается уникальный адрес (IP), поэтому любое устройство может общаться с любым.Первый прототип интернета - ARPANET - появился в эпоху шестиметровых автомобилей и рок-н-ролла, в 1969 году. Естественно, как военная разработка - заказчик исследований, DARPA, и поныне
Оглавление


Интернет

Технология

Интернет - сеть, связывающая компьютеры и другие электронные устройства во всём мире - каждому из них присваивается уникальный адрес (IP), поэтому любое устройство может общаться с любым.Первый прототип интернета - ARPANET - появился в эпоху шестиметровых автомобилей и рок-н-ролла, в 1969 году. Естественно, как военная разработка - заказчик исследований, DARPA, и поныне здравствует, радуя нас инновациями в сфере робототехники, экзоскелетов и прочей модной оборонки: https://www.youtube.com/results?search_query=darpa ). За более подробной информацией про первые буковки, переданные 50 лет назад -  https://ru.wikipedia.org/wiki/ARPANET .

В следующие 20 лет сети, подобные ARPANET, возникали у каждого научного сообщества. Технология ещё только развивалась, поэтому они были несовместимы - несколько маленьких сетей для особо продвинутых. До 1989, когда в CERN (Про Большой Адронный Коллайдер все слышали?) эта неразбериха всем надоела. Был там такой Тим Бернерс-Ли . Он очень любил новые слова и за 2 года разработал концепцию WWW , язык HTML , протокол HTTP - то, чем мы пользуемся и сейчас. Сегодня интернет регулярно используют уже 2,5 миллиарда человек - почти половина населения Земли. А теперь я повторю первое предложение статьи: у каждого - уникальный IP адрес. Да, у тебя есть возможность взаимодействовать с 2,5 миллиардами людей по-отдельности.

Применение

Что первым приходит тебе на ум, когда ты слышишь слово “интернет”? Я вспоминаю слово “информация”. Всё, что содержит информацию, существует в интернете, а каждый день (ещё помнишь про 2,5 миллиарда человек?) появляются новые технологии, в основе которых лежит обмен данными. 
Если хочешь - можешь составить список вещей, для которых применяется интернет сейчас. Я даже начну:
1. Управление температурой и освещением в доме ( Системы “Умный дом”)

2. …
Но нам все эти лампочки - до лампочки, потому что мы тут за деньгами. Каждый день миллионы человек из всех стран мира открывают браузеры, чтоб получить информацию: узнать, как их друзья провели отпуск и что съели на завтрак (Instagram и ВКонтакте), как установить стеклопакеты (Google.com), чего ждать завтра от нашего любимого правительства (Яндекс.Новости) как Лёха сам менял масло в двигателе своей BMW X5 (YouTube.com). Это всё - гиганты индустрии со штатами в сотни и тысячи сотрудников. Каждый из них уносит с рынка миллионы долларов ежемесячно. Откуда же они берутся, эти деньги? Из завтраков твоей подруги в инстаграме? Почти.
Давай разберёмся:

Instagram
Твоя подруга собирает аудиторию, которая с утра поставит лайк её за...втраку. Она создаёт контент - то, зачем люди откроют Instagram. Это основной ресурс информационного мира, потому что контент создает и удерживает внимание пользователей. В 2012 году Instagram сообщил о регистрации 30 000 000-го пользователя и был куплен FaceBook за 1 000 000 000 $. Вот такие завтраки. Говорят, что типичный пользователь заходит туда 8 раз в день. Посмотреть картинки. А рекламодатели обожают картинки, это язык в их мире. Большие бренды не пытаются ничего продать прямо здесь - они воздействуют на чувство прекрасного, публикуя, например,
стильные фото людей в фирменных очках. 

Youtube
Открой какой-нибудь канал про автомобили, например,
AcademeG . Естественно, его будут смотреть люди, которые знают слово “машина” - хотят купить, починить, выбрать новую - заинтересованы. И только постоянных подписчиков у него - 1 000 000 человек. Соответственно, если в его видео попадёт реклама автосервиса - будет ли это выгодно автосервису? Естественно. Заплатит ли автосервис за такую радость? Да. Одновременно с этим перед видео YouTube покажет рекламу новой Toyota, а внизу экрана всплывёт ещё какое-нибудь объявление. И получается, что в поле зрения миллиона заинтересованных зрителей постоянно попадает адресная реклама - про машинки. А стоит по неё кликнуть - и понеслась - уже комплектацию выбираешь, развлекаешься. Тебе ещё и менеджер позвонит. Работает безотказно, были бы деньги у клиента.

ВКонтакте
Помнишь, когда Вконтакте только появилась - очень выделялась среди остального рунета (русскоязычного интернета) отсутствием рекламы? Как и Facebook :) Разумеется, это был заранее спланированный этап набора популярности - позже реклама появилась, причём сразу многомерная. Во-первых - это блок адресованной лично тебе рекламы слева. Во-вторых - рекламные записи в ленте. На них AdBlock (“баннерорезка”) уже не действует - а сами записи здорово маскируются под новости друзей и сообществ. И третье - рекламные записи в самих группах, которые можно купить у владельцев. Запомни - практически все группы создаются, чтобы торговать своей аудиторией. Аудитория этой соцсети - 170 000 000 человек, люди всех возрастов, профессий и достатка. Они ещё и сами рады рассказать миру о своих вкусах и предпочтениях в потреблении. Размер пирога рекламы ВКонтакте таков, что если ты отхватишь кусок размером 400$ в день - никто даже не заметит.

Google
И вот ты решил поставить стеклопакеты - дует. Гуглишь “установка стеклопакетов”. Что ты увидишь в выдаче? Сайты с краткими инструкциями, продающие установки от конкретных фирм; блоги с рекламными баннерами со всех сторон и - где-то в конце страницы - первую полезную информацию. Всё это щедро украшено полями, на которых крутится адресованная тебе лично (контекстная) реклама. Получается, твой клик абсолютно по любой ссылке в результатах поиска приносит кому-то деньги. И ты действительно можешь заморочиться и найти нужную тебе информацию - но с трудом. Так это и работает.

Маркетинг

Да, ты всё правильно понял: интернет это огромная рекламная площадка. Когда автосалон Land Rover платит видеоблоггеру AcademeG -  их мало интересует личность самого Костика (блоггера) - они платят за внимание его аудитории.Зайди на любой сайт - действительно на любой - и ответь себе на вопрос - что нужно людям, которые сюда приходят? Что им можно продать? Обычно ты сразу увидишь на сайте рекламу того, что пришло тебе в голову первым.Мы тоже будем продавать. Наш продукт - возможность быстрого обогащения. Самая настоящая. И будем получать деньги с каждой успешной продажи. А самый лучший способ быстро научиться продавать такие штуки - посмотреть, как другие дяди и тёти продают всё остальное.

С начала времён люди искали способ влиять на жизнь себе подобных. Возникали и уходили культы, религии, тоталитарные государства. Во второй половине ХХ века реклама стала самым мощным инструментом этого порядка. Что ещё так сильно влияет на нашу жизнь? Где ещё так часто встречаются проекты, которые тянутся 10 и 20 лет, вроде Happy Meal в макдоналдс? Да, это убыточная позиция, но она рассчитана на детей, которые через годы вернутся полноценными потребителями. Рост значения рекламы связан с развитием средств массовой информации. Как полноценное направление она начинает свою историю с тех времён, когда газеты стали центром политической и общественной жизни в Европе и США - с XIX века. Первые рекламные объявления были средством оповещения, способом проинформировать покупателей о том, что новый продукт или услуга появились на рынке. Сейчас мы скажем, что они были наивными, восторженным, почти детскими:

Деньги покупателей в первую очередь шли на расширение производств и технологические исследования. Реклама была лишь надстройкой - в условиях низкой глобализации такой подход работал и приносил прибыль.  За XX век, давший нам радио, ТВ и интернет, всё изменилось. Реклама теперь -   очень значительная часть любого бизнеса, а “бренд” - представления, ассоциации, эмоции потребителей - теперь может стоить в 10 раз больше, чем завод или фабрика, чью продукцию он продаёт. Слышал выражение “маркетинг потребляет производство”? Действительно, в нашей реальности, в 2017 году, всё как-будто наоборот: человек с пелёнок воспитывается, чтоб стать полноценным потребителем. Очень тщательно прикрыты все лазейки - это “образование” намного доходчивее того, что дают в школах и университетах и “пары” куда сложнее прогулять. А если человек умён и независим - он же может сказать “Не для этого моя роза цвела”? Может! Но его социальный статус сразу окажется под ударом общественного мнения.
Как же мы оказались в матрице? Почему эта штука теперь определяет нашу жизнь?

В основе основ - низменные потребности: жадность, тщеславие, секс, лень. Они есть у каждого из нас - у кого-то выхолены, у кого-то - наоборот, тщательно подавлены - но если постоянно “нажимать” на них в течении всей жизни - кто не поддастся? Ещё раз: Простая “информирующая” реклама, вроде той, что была в Советском Союзе - уже давно в прошлом. Каждый житель развитых стран теперь почётный участник экосистемы принудительного потребления - это когда у всех насильно создают потребность, а потом навязчиво предлагают её удовлетворить - за 10, 20, 50, 200% твоей месячной зарплаты. Кто попался - получает пайку радости, кто нет - ловит косые взгляды и “расписывается” в собственной неполноценности.

Зачем я всё это тебе рассказываю? Хочу отучить тебя от Макдоналдса и H&M? Нет. Мне нужно, чтоб ты понял - в этой системе можно быть не только целевой аудиторией, но и кукловодом одновременно. Это принесёт тебе деньги - сначала на H&M, а в перспективе и на Paul&Shark, Mercedes-Benz или Porshe - всё равно никуда не денешься от элементов статусного потребления. Ну, хотя, может, на Бали встретимся - там хорошо и мерседес не нужен. Как стать кукловодом? Искать информацию (ужас), думать, сравнивать, учиться и слушать нас (ужас, ужас, ужас). И ещё потратить кучу времени, которое у тебя точно есть, раз ты дочитал до этого места.  Я уже сказал - мы будем продавать возможность быстрого обогащения - эксплуатировать жадность так же, как Instagram эксплуатирует тщеславие. А для начала - разберёмся, из чего состоит маркетинг в интернете - ведь у каждого нашего клиента должен быть интернет, мм?

Охрана труда

Начнём с нехитрых инструментов, которые помогут тебе работать с большим объёмом информации и не сломать себе мозг. Сразу регистрируйся, устанавливай, пробуй - потом будет не до этого.

1. Evernote - облачная записная книжка. У неё есть расширение “Evernote Web Clippper” для всех браузеров. Эта штука очень облегчает жизнь, когда установлена на всех компьютерах, которые у тебя есть - а если смартфон ты используешь не только для звонков, то и на нём. Идея проста - увидел интересную информацию - кликнул по иконке Clipper и информация стала страницей в твоём блокноте. Позже вернёшься и прочитаешь. Можно создавать несколько блокнотов, голосовые заметки, рисунки - но это всё левак. Тебе нужно просто добавлять туда всё, что ты читаешь, чтобы потом с любого устройства ты мог к этому вернуться. Здорово экономит силы. Кстати, когда ты гуглишь - Evernote покажет тебе всё, что у тебя уже записано на эту тему.

2. Todoist или ежедневник. Эти штуки помогут тебе не забыть про звонок в скайпе или другое важное дело. Ты никогда не должен держать в голове весь свой план и предстоящие дела - это здорово отжирает оперативную память и не позволяет сосредоточиться на текущей задаче.

3. AdBlock - Без комментариев. Баннерорезка. Позволит тебе сохранить нервы, когда зайдёшь на 300 сайтов за один день. Внимание! Оставь один браузер без AdBlock, чтобы исследовать рекламу на сайтах - свою или конкурентов. Это удобнее, чем каждый раз проверять, включен этот плагин или выключен.
Заметил общую тенденцию? Да, мне нужно, чтоб ты разгрузил голову и сосредоточился на происходящем. Делаешь что-то и хочешь быстрого результата? Выкинь  из своей жизни всё, что мешает.

Пара слов о бинарных опционах

Исторически, опцион - обязательство что-то купить за установленную сумму. Бинарные опционы, которые мы продаём чем-то похожи на игру на бирже: клиент (трейдер) должен спрогнозировать изменение цены чего-то (например, цены евро, выраженной в долларах, цены барреля нефти в долларах и т.п.). После того, как он принял решение - вверх пойдёт цена в следующую минуту или вниз, он за свои деньги покупает у нас опцион. Если его прогноз оправдался - мы обязаны выплатить ему вознаграждение (до 200% от цены опциона), если оказался ошибочным - ничего не выплачиваем. Трейдер может заработать у нас.

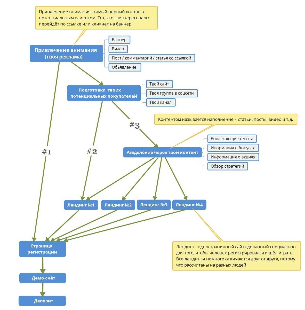
Наша “воронка продаж”

Есть сайт, где мы продаём товар. Больше мы его нигде не продаём, его не купить на Avito и не скачать с торрентов - только на сайте. Поэтому нам нужно, чтобы клиент оказался здесь - на торговой платформе Binomo . Там он создаёт аккаунт, делает депозит и начинает торговлю - свою попытку к быстрому обогащению. Перейди по ссылке и попробуй наш демо-счёт - за 10 минут поймёшь, как всё работает. Есть миллионы сидящих в интернете потенциальных клиентов, которые сами на этом сайте никогда не окажутся - век не тот. Задача - продать им товар. Именно это обозвали воронкой продаж - из каждого миллиона “просто людей” мы получаем несколько тысяч покупателей.  Обычно она делится на этапы, на каждом из которых нам с тобой нужно спровоцировать клиента на какое-то действие.
Вот один из примеров самой простой воронки для Binomo:

-2

Привлечение внимания
Это тот этап, когда ты работаешь со всеми, кто может увидеть твою рекламу и интересен, как потенциальный покупатель. Это могут быть люди, набирающие в гугле “как заработать”, подписчики групп ВКонтакте про азартные игры, менеджеры, скучающие на YouTube в рабочий день или хитрые мальчики, рассматривающие чужие прелести в Instagram и так далее - всё это вместе называется “Аудитория”. Короче, показываешь своё объявление всем, кому считаешь нужным.

Следующий шаг
#1 на схеме: Сразу отправлять всех к нам и надеяться, что среди них найдутся люди, готовые сразу регистрироваться, играть на демо-счёте и делать депозит. Работает, если ты можешь показать объявление десяткам тысяч людей без огромных затрат.

Подготовка на схеме - дополнительный этап воронки. Переходов на следующий уровень воронки будет гораздо больше, если сначала ты объяснишь людям, что они покупают и какие плюшки им это принесёт. Поэтому очень хорошо работает такая штука, как увести клиентов на подготовленную заранее площадку. Это может быть сайт с интересными статьями о бинарных опционах и стратегиями торговли; группа в соц.сети или видеоканал на Youtube, где ты разбираешь эти же самые стратегии - а может быть система из всего вместе, например, как у этого парня:

Название проекта:     EasyBin
Сайт:     Easybin.ru Группа Вконтакте:  Vk.com/easybin
Канал на Youtube: Просто Трейдер

А уже оттуда отправляешь к нам на торговую платформу. Это #2 на схеме . Конечно, создать такой проект - не один день работы, но это окупится - с такого же количества рекламы у тебя будет намного больше клиентов, чем если ты сразу отправишь их из поиска. Это называется “Конверсия вырастет”.

#3 на схеме - апгрейд предыдущего: уже внутри своих площадок ты делишь посетителей на несколько потоков в зависимости от их интересов: кто-то из них пришёл за халявой и очень заинтересуется бесплатным бонусом на старте; кто-то - торопыжка и сразу хочет самую сложную прибыльную стратегию и так далее… суть в том, что каждый получает на блюдечке именно то, что доктор прописал. И при регистрации у нас один окажется на страничке с бонусом, другой - с предложением крутых VIP-условий - всё это легко настроить.

Регистрация и Депозит

Дальше для клиента всё просто - он регистрируется и играет, а ты получаешь деньги начиная с первой его сделки. Над этим этапом славно потрудились наши дизайнеры и маркетологи. Важно понимать, что человек может зарегистрироваться, поиграть на демо, а депозит сделать не сразу и уйти читать теорию дальше - и в первую очередь это зависит от самого человека, во вторую - от того контента, который ты ему предложишь. А в третью очередь - от твоего правильного выбора связки человек + контент. Контент - все баннеры и статьи на сайте, посты и картиночки в группе, видео на канале - на одну и ту же тему их можно сделать много и разных. Даже я, когда писал эту статью, сделал две версии - потому что первая получилась для каких-то совсем уж академиков.

Основной постулат - каждому пользователю - свой контент. Есть много хороших проектов, которые так и не определились со приоритетной аудиторией. Итог печален: “...Там всё смешалось - кони, люди..” И контент сильно влияет на людей, которые к тебе придут. 
Вот две картинки:

-3
-4

Первая предлагает пользователю систему из трёх цифр: Вложения + Время + Доход.
Вторая просто сообщает о подарке, разгружая мозг кнопкой “Получить”.
Подумай, чем они отличаются с твоей точки зрения, а потом читай следующий абзац.

Я неспроста сказал про систему из трёх цифр, потому что такая надпись на картинке предполагает сравнение - пользователь должен понять (или думать, что понял) суть этих цифр. “Зайдёт” такая реклама скорее тем, кто уже что-то думает про деньги (куда вложить, где заработать). Ведь эта картинка обращается к логике, а значит должна зацепиться за какие-то собственные рассуждения человека.А вот вторая картинка больше обращается к эмоциям и  точно вызовет интерес у всех, кто любит халяву - а таких гораздо больше, и им вовсе не обязательно размышлять про доходность и возврат инвестиций. Кнопка “Получить $150” - перед глазами. Что ещё надо?

И вот повесил ты два таких баннера... Очень многое зависит от того, кто на них будет смотреть. Если одна и та же аудитория - по второму придёт больше людей, но большинство - за халявой и без денег. А по первому придёт поменьше, но уже привыкших делать депозиты во всяких казино и покер-румах - и ты, возможно, получишь больше денег. У каждой рекламы - своя целевая аудитория и ты должен чётко представлять, с какими людьми работаешь и чего от них ждёшь.

А зачем? О деньгах.

Мы с тобой определились с тем, что нужно сделать: привлечь на торговую платформу Binomo максимальное количество трейдеров, которые сделают депозит. После депозита на твой партнёрский счёт начнут капать деньги за каждого трейдера.
И тут у тебя, как в анкедоте, есть два варианта:

- Получить определённую сумму сразу - по факту первого депозита. Это называется CPA, оплата за действие. Потом за торговлю трейдера и новые депозиты ты уже ничего не получаешь.

- Получать процент всё время, пока трейдер будет у нас торговать - несколько месяцев и обычно до полугода. Называется такая схема RevShare - “Разделение прибыли”.

Соответственно, на старте денег будет поменьше, пока не наработаешь клиентскую базу, но твоя задача - прийти к большим деньгам за несколько месяцев, а это - лучший способ. Деньги ты будешь получать раз в неделю, по четвергам - переводом на любую удобную тебе электронную платёжную систему - WM, Я.Д, Qiwi и т.д. О их плюсах и минусах почитай на соответствующих сайтах. Если брать среднюю температуру по больнице - на первых порах у тебя будет получаться 10-50$ с каждого клиента в месяц. Легко посчитать, что тебе потребуется привлечь от 200 до 1000 человек, чтобы прийти к цифре 10000$ в месяц. Если учесть, что в сети потенциальных клиентов - миллионы, выглядит вполне реально - даже если сейчас ты не знаешь вообще ничего - за 3-5 месяцев, если не будешь лениться, всё сделаешь.

В сети продаётся куча курсов от гуру интернет-маркетинга. Многие из них стоят дорого: 100 000 рублей и больше. Но там у многих учеников возникнет одна и та же проблема: применение полученных знаний на практике. Поэтому я и предлагаю делать всё сообща: когда не у кого спросить, что делать в конкретной ситуации - это здорово деморализует.

Рыбные места

Давай ещё раз посмотрим на интернет, как на что-то большое и продающее. Определимся, где и как здесь можно привлекать клиентов. Первое, что приходит на ум - Google и Яндекс.
Начнём список с них:

Google, Яндекс и другие поисковые системы
Им, конечно, нужно что-то предложить: сайт, группу, канал - и только сайт можно продвинуть так, чтоб на него стабильно приходили люди из поиска. Человека, создающего и управляющего сайтами,  называют веб-мастером и в его жизни часто звучит слово “SEO” - поисковая оптимизация сайта, чтобы в поиске он выводился выше сайтов-конкурентов. Ещё поисковики заведуют контекстной рекламой - рекламными объявлениями, которые показываются до результатов поиска и отвечают на поисковый запрос. Это отдельная кухня и она относится к “арбитражу трафика”- здесь много математики и нужно тщательно всё настраивать, чтобы получать с депозитов больше денег, чем ты вкладываешь в рекламу. Зато - не нужно создавать контент, а это здорово экономит время. Арбитраж в широком смысле - закупка трафика пользователей через платные объявления и “продажа” его нам (#1 на нашей схеме из предыдущего раздела). Если ты вешаешь на чужом сайте баннер, ведущий к нам на лендинг - это и есть арбитраж в самом простом виде. Бывают и более сложные варианты, где ты закупаешь тысячи переходов и отправляешь их на сайты с разным содержимым, выясняя, что работает лучше.

Социальные сети - Tik-tok, Twitter, Facebook и им подобные
Внедрившись в нашу жизнь, соцсети забрали большую часть аудитории у форумов и блогов, оставив только профессиональные форумы. Социалки - удобные и достучаться до большого количества людей через них  довольно просто. Для этого создаются группы или публичные страницы, наполняются контентом и раскручиваются через другие группы, рекламные объявления слева страницы (привет, AdBlock) и посты на других ресурсах. Можно начать с одинокой группы в “контакте”, но лучше - сразу много.

Теперь понятно, почему веб-мастера так называются? Web - паутина по-английски. =)

Видеоблоги и стримы - YouTube

Довольно выгодная штука - взгляни на доходы топовых блоггеров.

Не буду говорить, сколько зарабатывают эти ребята, но очень, очень неплохо.

Контент здесь такой же, как и везде - стратегии, рассказы о бонусах, примеры торговли. Но добавляется очень специфичная вещь - актёрское мастерство и само желание светить лицо. Нужно будет научиться связно излагать всё в прямой речи на камеру - копирайтер поможет только с составлением текстов. Хорошо хоть видео перезаписывать можно сколько угодно раз. Канал раскручивается теми же способами, что и всё остальное - создаёшь вокруг него сеть из групп в соц.сетях, небольших сайтов, закупаешь рекламу у других. Ну и несколько специфических для YouTube способов, вроде рекламы на других каналах.

Твоё направление в интернет-маркетинге

Как ты уже понял, учиться придётся многому. К нам приходят много партнёров, думающих, что они всё знают - и буквально после 15 минут разговора такому человеку начинаешь объяснять очень простые вещи. Разумеется, полное “образование” с глубоким изучением теории и практики работы на всех фронтах из предыдущей главы нам с тобой сейчас пойдёт только во вред. Поэтому выбери одно - два направления из тех, что я сейчас опишу. Читай и думай, к чему у тебя лежит душа, что лучше получается и в чём уже есть опыт.

-5

В нашей программе найдётся применение для любого таланта. Хорошо пишешь?  Отлично, тогда ты без проблем наполнишь любой свой проект качественными текстами. Для многих это - очень тяжёлая работа, а тебе не придётся искать копирайтера или переписывать чужие тексты. Делай сайты, группы, блоги - а лучше, как всегда, всё вместе. Дублируй свой хороший контент на всех ресурсах - и люди к тебе потянутся.

Можешь записывать харизматичные видео? Прекрасно, тебе нужно будет научиться внятно излагать основы популярных стратегий - и, конечно же, поддерживать эмоциональный контакт со зрителем - для кого-то это покажется мукой, а кому-то, наоборот, дастся легко.

Перещеголяешь наших маркетологов в создании качественных картинок? Прекрасно, тогда твои баннеры и посты в соц.сетях будут распространяться уже сами, без твоего участия - это называется высокой виральностью.

Прим. Виральность - способность контента интересовать пользователей настолько, чтоб они делились друг с другом. На этом основан вирусный маркетинг.

Помнишь две картинки из примера? Они обе вместе вызывают меньше эмоций, чем эта:

-6

Понимаешь, где взять контент и как с ним работать? Вполне потянешь связку из нескольких групп или блогов. Тебе нравится создавать сайты и выводить их в топ? Даже если никогда не пробовал - самое время научиться, это не больно.

Когда ты делаешь свой сайт , у тебя есть возможность сделать версию 1. 0 -  то, чего ни у кого не будет. Это тоже творчество, а раскрутить сайт - интересная задачка. Когда ты это освоишь -  начнётся самое интересное: мы будем отслеживать, сколько времени проводят пользователи на каждой странице, какой контент работает чуть-чуть лучше, чем все остальные и так далее. Ты научишься работать со статистикой - иногда это занудно, а иногда твой мозг взрывается озарением.

Ну а если слово “статистика” в предыдущем предложении тебя не напугало - можешь стать крутым арбитражником. Тебе не нужно будет создавать контент самому, а только выгодно продавать нам клиентов, приходящих с твоих объявлений. Но ты же понимаешь, сколько в сети любителей торговать - с ними тебе придётся конкурировать за цены. Если у тебя всё хорошо с системным мышлением (тоже научим!) и ты любишь выстраивать хитроумные схемы - окей. Адреналин, внимание к мелочам, атмосфера предпринимательства - как раз про эту работу. Вот тебе интересная задачка, такие будут часто встречаться. Понравится - у тебя их будет сколько хочешь:
Мелким шрифтом разъясняю термины:
Рекламная кампания - единичный канал купли-продажи трафика - например, ты повесил на разных сайтах несколько баннеров, платишь за это владельцам сайтов 1000$ в месяц.
По баннерам в месяц переходят столько-то человек, CR (Conversion Rate) - сколько из них делает депозит  и, если “порог рентабельности” достигнут - ты отбиваешь свою 1000$ и получаешь доход.

Допустим, ты сравниваешь результаты двух рекламных кампаний между собой с намерением оставить одну, т.к. они работают по одной и той же аудитории. 
Первая говорит о 100% бонусе на первый депозит.
Вторая  предлагает подарок - 20 бездепозитных долларов на торговый счёт.

CR первой - 1,1% при пороге рентабельности 2%, т.е. вы в минусе
CR второй - 6%, вы в солидном плюсе, хотя люди, казалось бы, приходят за “халявой”.

Ты принимаешь очевидное решение - отказаться от первой и оставить только вторую кампанию. На следующий день количество депозитов по  второй просаживается , вы начинаете терять деньги. Проходят три дня, тренд остаётся тем же. Дисперсия? Нет. 
Оказывается, люди действительно обращали внимание и на те, и на другие баннеры - переходили по второй ссылке, сливали бездепозитный бонус, а несколько дней спустя переходили по первой, чтобы воспользоваться предложением о 100% бонусе на депозит. Выключив кампанию с бонусом на первый депозит, ты обрубил этот поток клиентов, который в статистике отображался как результаты второй кампании, потому что впервые регистрировались эти трейдеры именно по ней и записывались в твой счётчик, как пришедшие за подарком.

Пока сложно? Ничего. На твоём пути постоянно будут встречаться интересные задачки вроде этой, скоро будешь щёлкать их, как орешки. Чем бы ты не решил заняться - никто не отправит тебя в бой, не обучив. И первое, о чём пойдёт речь - снова о пользователях. Только теперь не о всех, а о тех, которые тебе нужны.

Связка “Целевая аудитория и контент”

Чем целевая аудитория (ЦА) отличается от просто аудитории?  Ответ: количеством усилий, которые тебе нужно приложить, чтоб получить от человека результат. К примеру, я мог бы учить интернет-маркетингу маленьких детей и домохозяек, но не смог бы быстро подвести их к результату - значит, они не входят в мою целевую аудиторию.

С трейдерами (клиентами) всё так же - у нас культура инвестирования, в отличии, например, от США вообще не развита. 0,1% профессиональных финансистов нас не интересуют. Обычно наши сограждане хранят деньги в валюте или недвижимости - дальше этого дело не заходит. Мы - брокер. Брокер получает доход от торговли. Мы платим тебе, потому что у нас торгуют привлечённые тобой клиенты. Точка.

Продать можно что угодно кому угодно. Это ясно.Но тем, кому не нужен товар или услуга, продавать нерационально - часто тебе слишком трудно будет создать потребность, потом заинтересованность, а потом “вести” клиента до первого депозита. Когда-нибудь навязывал кому-нибудь ненужную покупку в реальной жизни? А в интернете это ещё сложнее. Отвернёшься - твой клиент тут же отвалится: это не ему надо, а тебе. Наша (и твоя ) целевая аудитория - те, кого ты легко можешь представить торгующим. Не нужен полный психологический портрет клиента - не лезь в дебри. Но отдавай себе отчёт, кто по твоей рекламе придёт и зачем ему это. Ты ведь  продаёшь человеку что-то. Цена - переход по ссылке. Кто твой покупатель?

Твой покупатель - тот, кто хочет:
- Заработать много денег с небольшими вложениями и известным комфортом.

Потратить деньги с огоньком на интеллектуальную игру.
Хорошо провести время и испытать удачу.

- Узнать что-нибудь новенькое о финансах и инвестициях

- ……………...

Кто же это?
Чаще всего - мужчина, внимание которого в какой-то мере сфокусировано на деньгах. Чем он платёжеспособнее - тем лучше для тебя. Статистика говорит о возрасте 22-60 лет - здесь чаще всего какой-никакой cashflow соседствует с неудовлетворёнными потребностями. Например, активные попытки получить микрокредит онлайн- явный знак того, что человек думает слово “деньги”. Но сколько у него их в кармане сейчас? Нужно ли ему сейчас оказаться на сайте брокера?

Откуда?
Выбирай платежеспособную аудиторию.

Что ещё?
В какой момент он увидит твоё обьявление?  Будет он думать о чём-то своём или целенаправленно искать информацию о бинарных опционах? Будет он с большей вероятностью сидеть дома за ПК или смотреть видео в приложении YouTube со смартфона в метро?
И так далее - понимая закономерность, ты легко продолжишь список. Главное не увлекаться слишком сильно - можно легко завязнуть в попытках предсказать будущее.

Сегменты целевой аудитории

В процессе работы ты непременно будешь сталкиваться с  характерными персонажами. 
Когда ты агитируешь всех занести кому-то свои деньги - обязательно будешь встречаться с паникёрами. Это не люди с критическим мышлением, просто у них в голове заело “в интернете все хотят тебя нае...обмануть”.
Чем тщательнее ты таргетируешь (обводишь кружочком) свою целевую аудиторию, тем меньше будешь слышать подобного. 
Это очень надёжный индикатор - если твои пользователи начинают ругаться (комменты, разоблачительные тексты, видео и т.д.), значит, ты пытаешься "скормить" им что-то неподходящее.

Конечно, если ты работаешь не как снайпер, а показываешь объявления миллионам людей - негатив всплывать будет просто обязательно, это статистика, ничего личного. Используя подходы типа тизерной рекламы - не верь, не бойся, не проси.
Тизерная реклама - это когда вот так:

-7

Здесь работают уже совершенно другие законы и тебе нужно, чтобы объявление вызывало максимальный интерес и минимум подозрений у широкой аудитории. Сайт-прокладка или лендинг тоже должен рассказывать о том, что понятно всем.
Таксист из Актау заработал 50 000$, например:

-8

Все ссылки оттуда ведут на лендинг брокера - лендинги удобочитаемы и оптимально подходят для того, чтобы отправить недоумевающего пользователя, пришедшего, к примеру, из тизерной сети.
А вот пример сайта для противоположной группы пользователей: начинающих трейдеров, которые ищут стратегию для торговли. Сюда ты можешь отправлять людей из группы ВКонтакте или людей, которым рассказываешь про стратегии на YouTube. Заинтересованных и знающих основные термины - контента на сайте много и им не будет скучно.

-9

Выбирая себе целевую аудиторию ты одновременно выбираешь и контент, который тебе понадобится. Это неразрывная связка - контент и целевая аудитория.

Просто представь, что будет, если ты будешь рассуждать о стратегиях с умным видом, а потом отправишь людей на сайт про таксиста?

Или совершенно неподготовленному пользователю покажешь очень сложную стратегию, написанную профессиональным языком. Например, эту.

Короткий ответ без мата: потеряешь двух потенциальных клиентов. Часто у тебя будет несколько секунд, пока пользователь разбирается, где он оказался. Успеешь предложить ему что-нибудь интересное - хороший заголовок, видео, картинку - можешь получить ещё одного клиента.

Каждому - своё. Не нужно мешать в один поток несколько типов потенциальных клиентов. Каждая сама маленькая картинка кому-то мила. Не пытайся скормить её всем.

Где искать рыбные места?
Подумай, что в интернете ищут и используют люди, с которыми ты хочешь взаимодействовать. Они общаются, развлекаются и решают насущные вопросы. Отсюда и будем плясать:

Группы, форумы и каналы, посвящённые заработку в интернете для непрофессионалов - тут тебе и стратегии игры в рулетку, и создание групп ВКОнтакте, и даже ставки у букмекеров. Площадки с такой информацией встречаются на любых платформах - даже Ответы@Mail.ru затесались =)

Кстати, если тебе самому интересна тема денег и экономики - в свободное время прочти книгу “Хулиганская экономика ”, она очень хорошая.

Контент-стратегия твоего ресурса

И вот ты решил создать сайт, канал или группу. И первый вопрос - чем наполнять?
Сделать группу или сайт это тебе не мышкой покликать.  Ведь нам с тобой что нужно? Получить максимальный результат малой кровью, малыми средствами. А для этого все наши действия должны быть спланированы. Размещение материалов на ресурсе тоже спланируем.
Выделим основные моменты:

1. Для кого предназначен ресурс? Степень “прошаренности” ЦА, возрастная категория, интересы. От этого зависят язык общения с аудиторией и темы, которые нужно будет освещать.

2. Формат подачи . Вытекает из предыдущего пункта. Большая часть нашей целевой аудитории “ниасилит” мощные, напичканные терминами статьи и обрадуется весёлому и содержательном видеоролику с твоим примером торговли.

3. Твоя информация должна решать реальные проблемы пользователей. Какие это будут проблемы? Например, “как с нуля стать профессиональным трейдером бинарных опционов” или “как заработать в интернете, вложив 500 рублей и не думая совсем”. Такие вот проблемы. Решай =)

4.Срок жизни проекта, периодичность появления контента того или иного типа. Например, так: 2 раза в неделю - отчёт о собственной торговле, 1 раз - видеострим торговли, 1 раз - презентация новой стратегии. Тогда за 6 месяцев тебе нужно будет презентовать 24 новых стратегии - на подготовку каждой ты потратишь по одному дню - итого 24 дня, месяц работы только на стратегии. Такое планирование поможет тебе оценить объем работ, чтобы двигаться по графику и не перенапрягаться.

5.История твоего персонажа и образ. Если делаешь серию связанных друг с другом постов, например, о своей собственной торговле, тебе нужно будет придумать историю своей жизни, в которую органично впишется трейдинг на бинарных опционах. Ты можешь, например, изобразить отошедшего от дел покериста или трейдера Forex. Ведь такая заставка неплохо смотрится?

-10

Сразу в голове возникает история, ассоциации, ожидания по поводу содержимого... Это тебе и нужно.

Составление контент-плана для себя самого - первый шаг к менеджменту. Создав свою маленькую рекламную империю, ты не должен будешь сам генерировать контент - тебе нужно будет работать с копирайтерами, рерайтерами, дизайнерами, сеошниками и так далее. Всем этим замечательным людям нужно коротко и ясно формулировать задачу. Учись переводить свои мысли на всем понятный язык.

Переменные нашей статистики и трекеры

В разделе “статистика” ты увидишь много цифр - показатели деятельности твоих клиентов, их поведения. Это крутой инструмент для оценки своих результатов - он рассказывает, чем дышат твои пользователи. Рассматривать каждую цифру в отдельности почти не имеет смысла - здесь всё взаимосвязано. Подумай о пользователе, который проходит через все “уровни” твоей рекламы.

Например, так:  Интересный пост >> Блог >> Сайт >> Канал >> Сайт >> Конкретная стратегия >> Лендинг >> Регистрация >> Торговля на демо-счёте >> Депозит >> Неактивность >> Канал >> Новая стратегия >> Депозит >> Депозит.

Ты можешь много работать, но плохо зарабатывать и даже не знать, что делаешь не так - если не умеешь работать со статистикой. 
В ней можно найти ответы на большинство вопросов:

-11

Так выглядит общая статистика

В настройках можно выбрать период времени и интервалы, одну из твоих кампаний или суб-аккаунтов, а также выбрать вид трафика: ПК, Android или iOS, когда ты будешь уделять отдельное внимание пользователям мобильных.

 Уникальные посетители 
Это количество пользователей, которые приходят по твоим ссылкам из раздела “промо”. Если один и тот же человек зайдёт два раза с одного устройства - тебе засчитается один уникальный посетитель. Если с разных устройств - соответственно, два.
Уникальные посетители Это количество пользователей, которые приходят по твоим ссылкам из раздела “промо”. Если один и тот же человек зайдёт два раза с одного устройства - тебе засчитается один уникальный посетитель. Если с разных устройств - соответственно, два.

“Уники” - самый “отвязанный от реальности” показатель - нельзя строить никаких расчётов, основанных только на нём. По твоим ссылкам в любом случае будет переходить много незаинтересованных людей и ботов. А  если ты используешь, например, тизерные сети или кликандер без чёрных и белых списков и льёшь их прямо на лендинг - ну ты понял.

Чтобы сразу сделать твою статистику чище и не перегружать серверы, мы сами отсекаем известных нам ботов. Соответственно, если в тизерной сети с тебя взяли деньги за 100 000 переходов, а у нас отобразилось 35 000 - самое время задать пару неудобных вопросов администраторам этой сети. Информацию счётчик уников получает через JS-скрипт, который записывает и читает Cookie в браузере пользователя. Соответственно, если у пользователя отключено исполнение JS или запись Cookies -  тоже будут неточности в цифрах. Но здесь погрешность уже куда меньше - кто из твоих друзей живёт без cookie?

 Регистрации 
Это уже более полезный счётчик, особенно нужный для быстрой прикидки соотношения [уники/регистрации], определяющего, насколько твоему трафику интересен  наш продукт. Счётчик регистрации тикает, когда пользователь вводит e-mail и пароль прямо на лендинге. Виджеты для быстрой регистрации находятся на самом видном месте каждого нашего лендинга, поэтому часто человек регистрируется, чтобы добраться до торговой платформы. Соотношение регистраций и депозитов, которые тебе и нужны, может быть меньше, чем 1 к 100 - и ты всё равно остаёшься в прибыли.
Регистрации Это уже более полезный счётчик, особенно нужный для быстрой прикидки соотношения [уники/регистрации], определяющего, насколько твоему трафику интересен  наш продукт. Счётчик регистрации тикает, когда пользователь вводит e-mail и пароль прямо на лендинге. Виджеты для быстрой регистрации находятся на самом видном месте каждого нашего лендинга, поэтому часто человек регистрируется, чтобы добраться до торговой платформы. Соотношение регистраций и депозитов, которые тебе и нужны, может быть меньше, чем 1 к 100 - и ты всё равно остаёшься в прибыли.
 Подтверждённые регистрации 
При подтверждении клиентом почты у тебя обновляется счётчик подтверждённых регистраций. Соотношение регистраций к подтвержённым регистрациям тоже говорит о качестве трафика - в норме [ регистрации / подтв.регистрации ] может колебаться от 1/2 до 1/10. Если оно больше 1/10 - самое время задуматься о более узком таргетинге или другом способе повышения конверсии.
Подтверждённые регистрации При подтверждении клиентом почты у тебя обновляется счётчик подтверждённых регистраций. Соотношение регистраций к подтвержённым регистрациям тоже говорит о качестве трафика - в норме [ регистрации / подтв.регистрации ] может колебаться от 1/2 до 1/10. Если оно больше 1/10 - самое время задуматься о более узком таргетинге или другом способе повышения конверсии.
CTR  (Click Trough Registrations) 
Этот показатель - процентное соотношение пришедших по твоей рекламе - уников - к регистрациям. Мы разместили его здесь, чтобы ты сразу находил его взглядом, когда примешься высчитывать что-то подобное в уме. Соотношение в 10% и больше - хороший результат, к которому тебе стоит стремиться.
CTR  (Click Trough Registrations) Этот показатель - процентное соотношение пришедших по твоей рекламе - уников - к регистрациям. Мы разместили его здесь, чтобы ты сразу находил его взглядом, когда примешься высчитывать что-то подобное в уме. Соотношение в 10% и больше - хороший результат, к которому тебе стоит стремиться.
Количество торгующих на демо-счёте 
Клиенту при регистрации сразу предлагается открыть демо-счёт, чтобы посмотреть, как у нас всё устроено. Ну, а мы с тобой знаем что с демо-счёта легче перейти к торговле на реальные деньги. Кроме этого на демо-счетах проводятся турниры с реальными призами - активно используй их анонсы в своей рекламе. Цифра обозначает не конверсию из регистраций в демо, а количество играющих на демо в конкретный день. Они постепенно становятся депозиторами, так что поддерживай этот показатель ненулевым.
В любом случае хорошее соотношение [ демо / регистрации ] - показатель высокой заинтересованности твоей аудитории - по твоим ссылкам приходит минимум левых людей. Продолжай в том же духе.
Количество торгующих на демо-счёте Клиенту при регистрации сразу предлагается открыть демо-счёт, чтобы посмотреть, как у нас всё устроено. Ну, а мы с тобой знаем что с демо-счёта легче перейти к торговле на реальные деньги. Кроме этого на демо-счетах проводятся турниры с реальными призами - активно используй их анонсы в своей рекламе. Цифра обозначает не конверсию из регистраций в демо, а количество играющих на демо в конкретный день. Они постепенно становятся депозиторами, так что поддерживай этот показатель ненулевым. В любом случае хорошее соотношение [ демо / регистрации ] - показатель высокой заинтересованности твоей аудитории - по твоим ссылкам приходит минимум левых людей. Продолжай в том же духе.

А если у тебя, наоборот, 100 регистраций и 1-2 демо - активнее напирай на него в своей рекламе, потому что это действительно отличный тренажёр.

  FTD (First Time Deposits), количество первых депозитов 
Самая важная цифра - в ней не бывает погрешностей. Она обозначает количество трейдеров, которые сделали первый депозит за выбранный период и участвует во всех аналитических расчётах. Лучший показатель качества твоего трафика.
FTD (First Time Deposits), количество первых депозитов Самая важная цифра - в ней не бывает погрешностей. Она обозначает количество трейдеров, которые сделали первый депозит за выбранный период и участвует во всех аналитических расчётах. Лучший показатель качества твоего трафика.
Сумма первых депозитов 
Минимальный депозит у нас - $10, максимальный - не ограничен. Цифра зависит от платёжеспособности твоих клиентов и их намерений (которые формируешь и ты сам). 10 FTD могут составлять и $100, и $5000. 
Очень пригодится, когда начнешь работать с другими странами - про Москву-то ты точно знаешь, что там зарплаты повыше, а про провинции Вьетнама? Кстати, википедия в помощь =) 
Если тебе интересно улучшать этот показатель - презентуй больше стратегий, рассчитанных на нормальный первый депозит. Если постоянно будешь предлагать “разогнаться с нуля”, то и депозиты получишь такие же - психология потребителя в действии.
Сумма первых депозитов Минимальный депозит у нас - $10, максимальный - не ограничен. Цифра зависит от платёжеспособности твоих клиентов и их намерений (которые формируешь и ты сам). 10 FTD могут составлять и $100, и $5000. Очень пригодится, когда начнешь работать с другими странами - про Москву-то ты точно знаешь, что там зарплаты повыше, а про провинции Вьетнама? Кстати, википедия в помощь =) Если тебе интересно улучшать этот показатель - презентуй больше стратегий, рассчитанных на нормальный первый депозит. Если постоянно будешь предлагать “разогнаться с нуля”, то и депозиты получишь такие же - психология потребителя в действии.
Отношение первых депозитов к регистрациям 
Содержит два значения - для неподтверждённых и подтверждённых регистраций. Чем более низкоконверсионный трафик ты к нам отправляешь, тем больше будет колебаться эта цифра. Для YouTube-канала с большим количеством видео-сериалов достижимы цифры и 20%/40%, а для “классического” арбитража  - 5%/10% часто будут нормальным показателем. Поэтому разные способы привлечения трейдеров нужно делить на разные кампании и суб-аккаунты - потом будет проще разобраться.
Отношение первых депозитов к регистрациям Содержит два значения - для неподтверждённых и подтверждённых регистраций. Чем более низкоконверсионный трафик ты к нам отправляешь, тем больше будет колебаться эта цифра. Для YouTube-канала с большим количеством видео-сериалов достижимы цифры и 20%/40%, а для “классического” арбитража  - 5%/10% часто будут нормальным показателем. Поэтому разные способы привлечения трейдеров нужно делить на разные кампании и суб-аккаунты - потом будет проще разобраться.
 Депозиты 
Вот это уже про то, как ты работаешь со своими клиентами после их привлечения. Если ты не забываешь про них, налаживаешь контакт и делаешь для них рассылки, новости - поддерживаешь интерес - то цифра будет расти. Наша схема оплаты RevShare позволяет тебе создать эффект снежного кома и не зависеть только от первых депозитов. Если у тебя много активных трейдеров, то доход через 3-4 месяца тебя приятно удивит.
Депозиты Вот это уже про то, как ты работаешь со своими клиентами после их привлечения. Если ты не забываешь про них, налаживаешь контакт и делаешь для них рассылки, новости - поддерживаешь интерес - то цифра будет расти. Наша схема оплаты RevShare позволяет тебе создать эффект снежного кома и не зависеть только от первых депозитов. Если у тебя много активных трейдеров, то доход через 3-4 месяца тебя приятно удивит.
Сумма депозитов 
Здесь работает то же, что и с суммой первых депозитов, только в более долгосрочной перспективе. Хочешь увеличить этот показатель - выбирай более “платёжеспособные” ГЕО и предлагай им стратегии, рассчитанные на большой депозит. Самый простой пример  это  “Мани-менеджмент при торговле на БО” - рекомендация открывать сделки не более, чем на 2% от депозита.
Сумма депозитов Здесь работает то же, что и с суммой первых депозитов, только в более долгосрочной перспективе. Хочешь увеличить этот показатель - выбирай более “платёжеспособные” ГЕО и предлагай им стратегии, рассчитанные на большой депозит. Самый простой пример  это  “Мани-менеджмент при торговле на БО” - рекомендация открывать сделки не более, чем на 2% от депозита.
 Трейдеры 
Основа твоего постоянного дохода - количество твоих активных трейдеров. Если это число растёт, а показатель “депозиты” падает - тебе нужно лучше работать со своей аудиторией - чаще обновлять группы в соц.сетях, сайты и каналы на YouTube. Человека, который уже сделал депозит и, допустим, проиграл, гораздо легче смотивировать на повторный депозит - работай над этим.
 Трейдеры Основа твоего постоянного дохода - количество твоих активных трейдеров. Если это число растёт, а показатель “депозиты” падает - тебе нужно лучше работать со своей аудиторией - чаще обновлять группы в соц.сетях, сайты и каналы на YouTube. Человека, который уже сделал депозит и, допустим, проиграл, гораздо легче смотивировать на повторный депозит - работай над этим.
 и Количество и сумма сделок за период
и Количество и сумма сделок за период

Эти показатели тесно связаны с предыдущим - [трейдеры]. Твой доход начисляется постепенно, со скоростью 2% от каждой сделки. Поддерживать их активность, генерируя новые сделки - твоя прямая задача, от этого зависит твой заработок. Подумай сам и поговори с нами о том, как это лучше сделать.

 Сумма выплат трейдерам за период 
Говорит о результативности твоих трейдеров. В разделе статистики “По клиентам”
Сумма выплат трейдерам за период Говорит о результативности твоих трейдеров. В разделе статистики “По клиентам”

(главное меню) ты можешь наблюдать за результатами каждого из них. Как и в любом деле, 5% из них будут успешными. 
Если тебе нужно спровоцировать новые депозиты - смотри из какой части твоего трафика приходят такие трейдеры. и заменяй его на другие источники новых пользователей.

Доход 
Заработок, отчисления, проценты, комиссионные, профит - как не назови, это то, зачем ты здесь. Цифра показывает, сколько ты заработал за период - а если ты не будешь лениться и продолжишь работу, то в следующем будет больше, а не меньше. Успехов!
Доход Заработок, отчисления, проценты, комиссионные, профит - как не назови, это то, зачем ты здесь. Цифра показывает, сколько ты заработал за период - а если ты не будешь лениться и продолжишь работу, то в следующем будет больше, а не меньше. Успехов!

Зачем людям трекеры?

Помнишь слово “постбэк” из предыдущего раздела? Постбэк отправляет данные трекерам - сервисам, через которые ты можешь пропустить переход своего пользователя. Ты же будешь работать с соц.сетями? Они не дадут тебе такой статистики. Трекеры вообще классная штука. Например, ты повесил три видео, ссылки с которых ведут на одну статью на твоём сайте. Отлично. Только непонятно, с какого видео люди чаще переходят и переходят ли вообще.

-26

Принцип  простой: всё, что происходит с твоим пользователем внутри наших структур, описывается нашей статистикой. Всё, что происходит в твоих проектах, ты можешь отследить через трекер. А постбек связывает эти две сущности и рассказывает трекеру, кто из твоих клиентов докуда дошёл в Binomo - открыл демо-счёт, сделал депозит и т.д.
Если ты где-то покупаешь рекламу - например, пиаришь свой канал - без трекера с пост-бэком жизни вообще нет. Как и в арбитраже. Он очень помогает выявлять неочевидные мелочи, которые ухудшают показатели, а им мы с тобой объявим войну.

Ещё немного о трекерах и Post-back

Например, у тебя есть канал на YouTube и тебе надо его раскрутить. Ты хочешь купить несколько постов в группах ВКонтакте. Вот как тебе надо всё настроить, чтоб получить максимум информации:

-27

На этой схеме зелёные линии - пользователи, идущие с ВК на YouTube, красные - с YouTube на Binomo. Фиолетовая линия - данные постбэка Binomo. У каждого из трёх покупных постов - своя ссылка, которая ведёт на трекер. Трекер записывает, из какой группы пришёл человек и отправляет на YouTube. На Youtube у тебя лежат 5 видео с торговлей. Через трекер ты можешь направлять людей на какое-то одно видео, а можешь равномерно на все 5.  Под каждым видео на YouTube - ссылка на сайт Binomo (снова через трекер). Трекер запишет, с какого именно видео был переход и отправит человека торговать. Когда клиент уже будет на торговой платформе, пост-бэк расскажет трекеру про регистрацию и депозит.  И всё это будет связано с самым началом - с группой ВКонтакте, откуда пришёл пользователь.

Теперь, открыв статистику трекера, ты узнаешь очень много:
...Люди из какой группы делают депозиты, а в какой можно больше не покупать рекламу.
...Какое видео на твоём канале больше других мотивирует торговать (его и нужно всем показывать)
...и так далее...

Божественный Трейдер

То, что должно отскакивать от зубов.

Наша жизнь - игра. Каждый день мы примеряем на себя новые роли. В роли гуру бинарных опционов тебе понадобится кое-какая информация. Я буду подчёркивать важные термины, которые тебе точно пригодятся в будущем. В сети гигабайты информации на эту тему, здесь - только основы.

Бинарные опционы произошли от обычных опционов. Опцион был договором  между продавцом и покупателем о том, что в будущем покупатель купит что-то за конкретную сумму у продавца. Могло быть и наоборот - не купит, а продаст. В зависимости от этого опционы называются Call option (на покупку) и Put option (на продажу).

Например, фермер занимается выращиванием зерна. Время неспокойное и рынок зерна колеблется от 200 до 400 долларов за тонну. Урожай у нашего фермера в сентябре. Ещё весной он знает, что соберёт примерно 200 тонн зерна, но не знает, сколько за него получит и ему что-то неспокойно. Он продаёт торговой компании опцион на покупку 200 тонн зерна в сентябре по цене 300$ за тонну. Если потом торговая компания решит отказаться от сделки, она потеряет стоимость опциона. Теперь фермеру спокойно: он знает, что в сентябре продаст 200 тонн по 300$, получив 60 000$ и может нормально планировать свой бюджет.

Со временем опционы, как и акции, фьючерсы и многое другое, стали предметом торговли на бирже. В сделке участвуют две стороны - продавец и покупатель. Продавец даёт возможность любому купить опцион и называется брокером. Например мы, Binomo - брокер. Покупатель использует опционы для вложения средств и называется трейдером. У него всегда есть возможность заработать деньги, мы никого не обманываем, это не игровые автоматы.

Бинарные опционы появились недавно, но у них похожий смысл. В качестве зерна теперь выступают другие базовые активы - цена на нефть в долларах, цена на золото, акции компаний и котировки валют - EUR/USD, AUD/USD (AUD - австралийский доллар) и другие. Задача трейдера -  определить, вырастет цена в определённый промежуток времени или упадёт. Если они прав, то сразу получает вознаграждение, если нет - теряет стоимость опциона. В рабочем кабинете трейдера - график цены, который обновляется каждые несколько миллисекунд и две кнопки - ставка на рост и ставка на понижение. В многочисленных менюшках можно выбрать сумму ставки, время и включить / выключить вспомогательные инструменты.

Время, в которое опцион закрывается и происходит определение выигрыша / проигрыша, называется сроком экспирации. В наше время всё ускоряется, поэтому сроки опционов - не до сентября, а обычно 1, 2, 5 минут.  Бывают опционы на более долгий срок, обычно до часа или двух, но они очень редко используются. Предназначены они для того, чтобы инвестировать на основании каких-то важных событий, на которые рынок откликается долго - например, пересчёте госдолга США - допустим, он сильно вырос и курс доллара будет падать. Обычно это называют торговлей на новостях, а предсказание цен, основанное на событиях в реальном мире - фундаментальным анализом.

Но обычно сделки заключаются на минуту, две, три - за это время цена изменяется почти непредсказуемо. У этой непредсказуемости есть закономерности, которые описываются техническим анализом. Технический анализ использует математику и теорию вероятностей, определяя, куда пойдёт цена на основе её предыдущего движения. 
Например, это могут быть часто встречающиеся на графике фигуры.
Может быть, ты даже слышал про фигуру “голова и плечи”, выглядит она вот так:

-28

Смысл понятен? Если график сделал “плечо” и “голову”  - высока вероятность появления второго плеча.
Тебе нужно выполнить очень интересную задачку - узнать побольше о техническом анализе и при этом сохранить здравый смысл. Если почувствуешь, что едет крыша - стучись в скайп. В конце будет ссылка на сайт, который надо читать. Нормальные аналитики сходятся только в одном - что график пойдёт вправо.

Зато с ненормальными интереснее
Технический анализ стал очень популярен в эпоху ФОРЕКСа - международного валютного рынка. А смысл остался тот же, поэтому всё, что написано под форекс на эту тему, можно адаптировать под бинарные опционы. Кто не понял - это был ответ на вечный вопрос “где брать контент?”. Ты теперь занимаешься маркетингом. А в маркетинге часто перезапускают старое под новым названием? Постоянно. Технический анализ становился всё сложнее - читай про “осцилляторы”, “сетку Фибоначчи” и другие понятия. Но это для умных.

Математики подарили нам вещи вещи попроще: индикаторы и сигналы. 
Индикатор - алгоритм, который говорит тебе, когда рынок находится в подходящем для покупки или продажи состоянии. Формулы, по которым они работают, обычно прозрачны, но непонятны непосвящённому. Индикаторов существует уже, наверное, под сотню. На них основаны многие стратегии. Сигнал - это похожая штука, но с закрытым “исходным кодом”. Если ты изучишь творчество наших партнёров, то многие из них дают сигналы в закрытых группах и на сайтах - положительно влияет на конверсию. Будешь так делать - потом расскажи свой алгоритм, интересно. Торговые роботы - ещё веселее. Ещё проще. Я видел “брокеров”, у которых можно просто сделать депозит, а всё остальное происходит автоматически. У них тоже есть своя аудитория. Если помнишь игровые автоматы с пятаками в начале двухтысячных - в некоторых просто стояло ведро для пятирублёвых монеток. И это работало. Кстати, сторонний торговый робот - программа, которая работает с твоим аккаунтом у любого брокера и делает всё за тебя. У нас такие программы запрещены к использованию.