Найти в Дзене
Радио Канал

Конструкции выходного дня. Миниатюрный FM-передатчик.

Добрый день дорогие друзья.
Сегодня я хочу ознакомить Вас с конструкцией миниатюрного FM-передатчика. Хочу сразу предупредить, что его нельзя использовать не для каких либо противозаконных целей, Основное применение, если у Вас маленькие дети или пожилые больные люди и находятся в соседней от Вас комнате, и Вы хотите контролировать, что там происходит, то такой передатчик Вам просто

Добрый день дорогие друзья.

Сегодня я хочу ознакомить Вас с конструкцией миниатюрного FM-передатчика. Хочу сразу предупредить, что его нельзя использовать не для каких либо противозаконных целей, Основное применение, если у Вас маленькие дети или пожилые больные люди и находятся в соседней от Вас комнате, и Вы хотите контролировать, что там происходит, то такой передатчик Вам просто необходим.

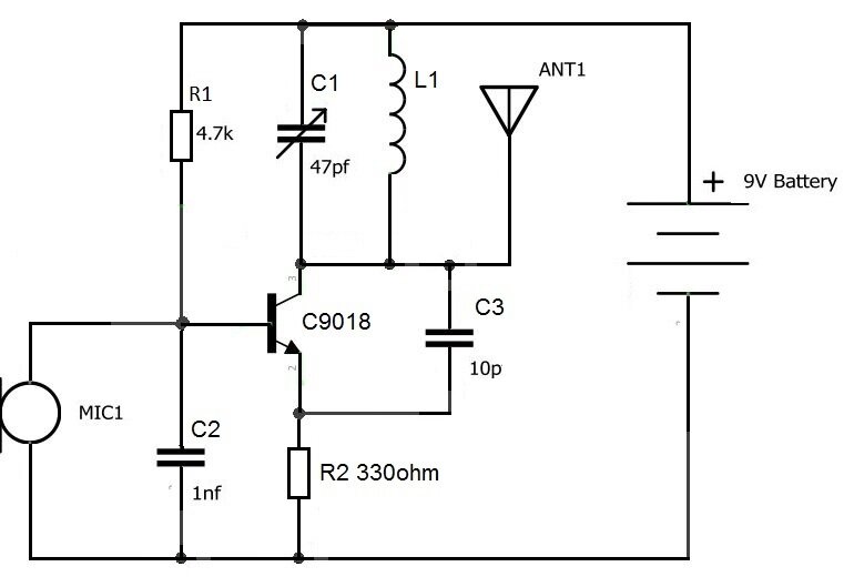
Рассмотрим схему

-2

В передатчике используется частотная модуляция наиболее известная как FM, В качестве генератора в передатчике используется широко распространенный транзистор С9018. Питание от батареи типа «Крона» 9 В. Конденсатор переменной емкости 47 пФ. Катушка индуктивности 4 витка провода D =0,5 мм на оправке D =6 мм. Микрофон можно взять с трубки от старого и неисправного телефона или факса. На моем канале Вы так же можете ознакомиться с публикацией «Что нужного и полезного для радиолюбителей есть в факсе Brother FAX-236S» .

Детали передатчика

-3

Резисторы и конденсаторы взяты с плат старой и негодной бытовой телерадиоаппаратуры. Колодку для подключения к батареи типа «Крона» можно снять с такой же, только разряженной и негодной батарейки.

Кусочек платы можно взять от макетной платы. Для подключения микрофона понадобятся контактные планки.

-4

Посмотреть как они правильно называются у продавцов с AliExpress, если захотите там купить, вы можете на моем канале в серии публикаций «Что радиолюбители покупают на AliExpress»

Передатчик в собранном виде.

-5

В качестве антенны используется кусочек изолированного медного провода длиной 30 см.

Для приема сигналов с передатчика можно использовать любой FM радиоприемник, а также можно собрать и самостоятельно FM радиоприемник, по приведенным ниже ссылкам с моего канала .

Полезные и интересные для Вас ссылки на публикации с моего канала .

Конструкции выходного дня:

Конструкции выходного дня - детектор мобильного телефона на LM358

Конструкции выходного дня

FM радиопередатчики;

Простой FM передатчик

Все что должен знать радиолюбитель о беспроводном микрофоне (fm передатчике жучке)

FM радиоприемники:

FM-радио на микросхемах TDA7000 и LM386 из радиоконструктора для начинающих радиолюбителей

Не китайский DIY Kit набор FM радиоприемника для сборки начинающими радиолюбителями

УКВ (FM) радиоприемник для начинающих радиолюбителей из DIY KIT набора для сборки (радиоконструктора)

Собираем радиоприемник FM на RDA5807FP c Aliexpress

Конструкция простого радиолюбительского самодельного всеволнового DSP радиоприемника на микросхеме Si4825

Самодельный радиолюбительский FM радиоприемник на микросхемах RDA5807FP и CKE8002B

Продолжение следует. Будет много интересного.

Если вам понравилась моя статья, подписывайтесь, добавляйте в соцсети, ставьте лайки и комментируйте