Добавить в корзинуПозвонить
Найти в Дзене
Radio-любитель

Преобразователь для питания усилителей

Всем здравствуйте. Когда, к примеру есть желание установить в автомобиле усилитель большей мощности, необходимо обеспечить питание более 12В. В этом случае приходят на помощь повышающие преобразователи, которые используются для повышения напряжения от аккумулятора. Приведенная в статье схема преобразователя позволит получить нужное выходное напряжение с выходом по току ЗА, мощностью до 300Вт и

Всем здравствуйте. Когда, к примеру есть желание установить в автомобиле усилитель большей мощности, необходимо обеспечить питание более 12В. В этом случае приходят на помощь повышающие преобразователи, которые используются для повышения напряжения от аккумулятора. Приведенная в статье схема преобразователя позволит получить нужное выходное напряжение с выходом по току ЗА, мощностью до 300Вт и стабилизацией выходного напряжения +/-10%. Принципиальная схема представлена на рисунке.

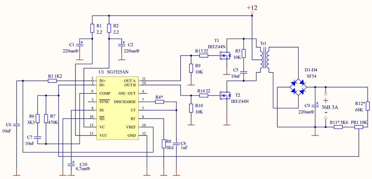
Схема преобразователя напряжения
Схема преобразователя напряжения

В преобразователе использована микросхема SG3525 выводы 1 и 2 — это входы усилителя ошибки. Вывод 1 микросхемы — инвертирующий вход. Этот вход чрезвычайно важен в преобразователе. В стандартном включении, как предлагает производитель, инвертирующий вход подключен через резистор к выводу 9, то есть входу ШИМ. В представленной схеме инвертирующий вход подключен к резистору R7 и RC цепи R6 и C7.

Кроме того, на инвертирующий вход подается сигнал обратной связи с выхода преобразователя. Это несколько сложное решение позволяет регулировать ширину импульсов, подаваемых на затворы транзисторов. Как известно, эффективное значение выходного напряжения зависит от ширины импульсов. Потенциометр PR1 может установить нужное нам точное значение выходного напряжения. Следует помнить, что значение выходного напряжения тесно связано с коэффициентом трансформации, но о трансформаторе мы поговорим позже.

Вывод 3 — это вход синхронизации, который мы не используем. Вывод 4 — это выход внутреннего генератора, также не используется. Выводы 5,6,7 используются для определения частоты, с которой будет работать внутренний генератор. При использовании элементов, приведенных на схеме R8, C8 рабочая частота составляет около 50 кГц. Также на схеме присутствует резистор R4, в принципе этот резистор не обязателен. Его задача — установить время между включениями транзисторов Т1 и Т2. Время — это паузы между закрытием транзистора T1 и открытием транзистора T2. Как я уже упоминалось ранее, этот резистор не обязателен.

Но все же он установлен, чтобы менее опытные любители могли поэкспериментировать. Следует помнить, что значение этого резистора изменяет значение работы внутреннего генератора. Вывод 8 — это цепь плавного пуска. Можно представить такую ситуацию, отсутствует конденсатор С10, преобразователь полностью нагружен. Включаем напряжение питания, помимо искрения контактов переключателя существует опасность выхода их строя транзисторов Т1, Т2. Это может быть вызвано очень высоким потреблением тока нагрузкой. Однако, когда мы добавляем конденсатор C10, преобразователь достигнет своей полной выходной мощности примерно через 0,5-1 с. Для усилителя это не имеет значения, а сам преобразователь прослужит гораздо дольше.

Вывод 10 предназначен для контроля перегрузки. В приведенной схеме этот вход закорочен на массу, что означает, что он не используется. Если возникнет желание его использовать, работа этого входа следующая. После подачи напряжения от 0,6В до 1В значение зависит от микросхемы обычно 0,8В преобразователь перестает работать.

Выводы 11 и 14 двухтактных выходных каскадов используются для управления затворами транзисторов T1 и T2. Максимальный выходной ток достигает 200 мА. Вывод очевиден, микросхема способна управлять большим количеством транзисторов. Теоретически мощность преобразователя ограничивается только выходным трансформатором.

Для преобразователя требуется трансформатор. В этом нет ничего странного, проблема только в том, что нужно самим его изготовить. В этом варианте схемы используется ферритовый сердечник ETD49.

Для примера он может выглядит  так
Для примера он может выглядит так

Ну и типоразмер из справочника
Ну и типоразмер из справочника

Мощность, которую может выдать трансформатор, зависит от частоты преобразователя и параметров сердечника. При проектировании преобразователя исходные данные были следующие: мощность 100Вт напряжение 36В +/- 10% ток 3А

По справочным данным и расчетам, мощность, которую может получить с трансформатора, составляет не менее 300Вт. Такая мощность, конечно, не понадобилась, но ничто не мешает полноценно использовать трансформатор. Достаточно увеличить диаметр обмоточного провода, и собственно количество его витков. Надо еще помнить, что с увеличением частоты увеличивается скин-эффект. Таким образом, ток не проходит через все поперечное сечение проводника, а проникает только на определенную глубину. Этот эффект можно рассчитать по формуле g-2,2mm / SQR f [кГц]

Подставив f 50 кГц, мы получим, что проникновение тока происходит только на глубину 0,3 мм. Отсюда вывод, что нет смысла использовать провод диаметром более 0,6 мм. Но что делать, когда нам нужно использовать провод диаметром 2 мм — это то сечение провода, которое нужно для намотки первичной обмотки трансформатора. В этом случае следует использовать специальный провод, называемый литцендрат.

Литцендрат — это провод, состоящий до нескольких десятков тонких взаимно изолированных проводов. Вместо его можно намотать параллельно несколько проводов. Так был выполнен и этот трансформатор. Первичная обмотка состоит из шести витков, намотанных параллельно двумя проводами диаметром 0,6 мм. Вторая и третья обмотки одинаковые. Каждая из них имеет две катушки, намотанные четырьмя проводами диаметром 0,6 мм.

Для примера приводится как выглядит литцендрат
Для примера приводится как выглядит литцендрат

Ну и конечно многим известный литцендрат в шелковой изоляции
Ну и конечно многим известный литцендрат в шелковой изоляции

Если мы хотим получить более высокое напряжение, достаточно добавить соответствующее количество витков в первичную обмотку. Аналогично и с увеличением выходного тока. Нам нужно выбрать сечение провода на каждую обмотку. Диаметр провода можно рассчитать по приведенной ниже формуле.

D = 2 SQR I/P*J где:
D - диаметр провода
I - номинальный ток
J - плотность тока

Допустимая плотность тока 3 ... 7А / мм2. Чем выше плотность тока, тем больше тепла будет выделяться на трансформаторе.

В случае увеличения токовой нагрузки преобразователя нужно заменить выпрямительные диоды и увеличить емкость конденсатора С9. Тут можно использовать обычные выпрямительные диоды. Но по возможности лучшим вариантом будут быстрые или сверхбыстрые диоды. В настоящее время существует их большой выбор и как пример HER508, SF54.

Возможный вариант вариант  печатной платы
Возможный вариант вариант печатной платы

Перед тем, как приступить к сборке, нам необходимо намотать трансформатор. Просто берем данные из расчета и намотаем все обмотки в одном направлении. Намотав трансформатор, установив две части сердечника склеим их. После монтажа схемы подключаем преобразователь к аккумулятору через предохранитель ЗА. Если перегорел предохранитель, значит, есть ошибка в монтаже.

Затем предстоит утомительная проверка всех элементов и пайки. Когда схема запускается первый раз, подключаем к выходу вольтметр и устанавливаем выходное напряжение на 36В при помощи потенциометра. После этого осталось только оснастить транзисторы небольшими радиаторами (при нагрузке более 3А радиаторы должны быть намного больше) и преобразователь готов к работе.

Да еще небольшое замечание при изменении количества витков трансформатора может потребоваться подбор номиналов резисторов R11 и R12. Делитель должен быть выбран таким образом, чтобы значение на потенциометре PR1 находилось в пределах 5,1В. Вот на этом все.

-7