Добавить в корзинуПозвонить
Найти в Дзене
Просто Радиолюбитель

Простая схема ВЧ головки для вольтметра.(до 50 мГц).

Для начинающих радиолюбителей не всегда доступны измерительные приборы (осциллограф, частотомер, вч вольтметр) по тем или иным причинам. Иногда просто не хватает полосы пропускания измерительного прибора.....

Статья из цикла простая электроника.

Для начинающих радиолюбителей не всегда доступны измерительные приборы (осциллограф, частотомер, вч вольтметр) по тем или иным причинам. Иногда просто не хватает полосы пропускания измерительного прибора.

В этом случае можно применить простую детекторную головку к вольтметру, позволяющую определить, работает , например собранный генератор или нет.

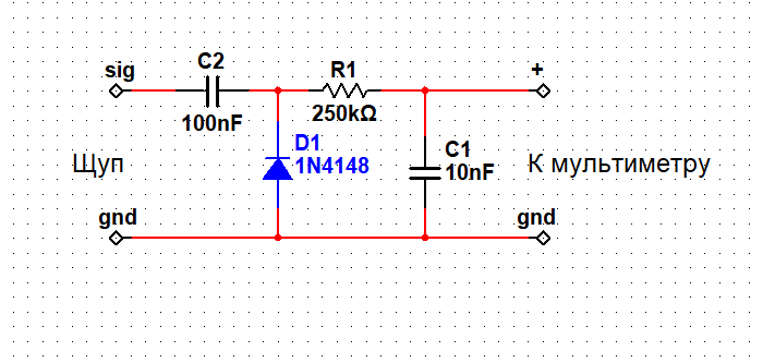
Схема приведена на рисунке 1.

Рисунок 1. Схема детекторной головки.
Рисунок 1. Схема детекторной головки.

Входное сопротивление головки на частоте 1 мГц порядка 50 кОм, на частоте 25 мГц - около 20 кОм. Максимальная частота ограничена параметрами диода D1, величина обратного напряжения диода ограничивает диапазон амплитуды детектируемого сигнала, прямое напряжение - чувствительность детекторной головки.

Хорошие результаты по чувствительности дают германиевые диоды (ГД507, Д18), за отсутствием германиевых с потерей чувствительности можно применять КД521 (522). При этом диапазон измеряемых амплитуд получается достаточно большой (у германиевых U обратное меньше). Хороший результат при использовании КД514 (по заверению комментирующих статью радиолюбителей).

При применении 1N4148 (4 нсек) диапазон детектируемых частот сигнала 100 Гц - 60 мГц, чувствительность от 500 мВ, максимальная амплитуда - 30В.

Мы не говорим о измерении значений, поэтому я опускаю тему нелинейности и т.п. Кому интересно подробнее по измерениям ВЧ сигнала - почитайте здесь (статья из журнала "Радио", две страницы в формате jpg, архив 7zip).

Детекторную головку собираем в любом удобном корпусе.

Детекторная головка.
Детекторная головка.
Детекторная головка
Детекторная головка

Детекторная головка.
Детекторная головка.

Рисунок 3. Выход кварцевого генератора 12 мГц.
Рисунок 3. Выход кварцевого генератора 12 мГц.

На рисунке 3 измерение на выходе генератора синусоидального сигнала 12 мГц.

Детекторная головка используется уже не помню сколько времени, сделана еще до приобретения осциллографа.

Подписывайтесь, комментируйте, давайте оценку.

Мой блог о радио: https://sp8plus.blogspot.com/