Найти в Дзене
Radio-любитель

Источник питания 13,8В до 20А

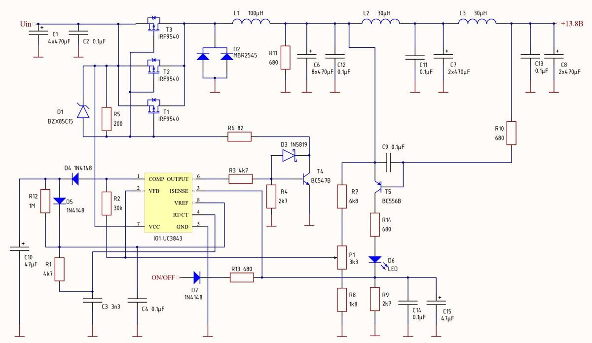
Всем здравствуйте. Приведенная схема понижающего преобразователя, используемого в источнике питания 13,8 В / 20 А, показана на рисунке.

Принципиальная схема стабилизатора напряжения
Принципиальная схема стабилизатора напряжения

В управлении используется микросхема UC3843, этот контроллер изначально был разработан для работы с транзисторами с N-каналом. Поэтому ее выходной сигнал должен быть инвертирован при помощи транзистора T4 для транзисторов с P-каналом. Чтобы минимизировать тепловые потери, рекомендуется использовать от двух до трех транзисторов, соединенных параллельно. Один транзистор может выдержать максимальный ток до 23А, но его сопротивление вызывает падение напряжения и, как следствие, выделение тепла. Благодаря параллельному включению нескольких транзисторов эти тепловые потери снижаются.

На всех переключающих транзисторах рассеивается около 20Вт. Также следует рассчитывать на значительные тепловые потери на диоде D2. Приходится использовать диод Шоттки, который отличается малым временем восстановления. Мы должны подобрать его для максимального выходного тока, который реально проходит через него в определенные моменты. Падение напряжения около 0,5В приводит к значительной потере мощности.

Рекомендуется выбрать для преобразователя частоту 50 кГц. На более высоких частотах потери в сердечнике катушки будут увеличиваться, и возникнут проблемы с поверхностным эффектом из-за требований к толщине проводника катушки. Глубина проникновения определяется соотношением:

Формула определения соотношения
Формула определения соотношения

Из этого соотношения мы находим, что при частоте 50 кГц глубина проникновения составляет около 0,3 мм, что означает, что провод диаметром более 0,6 мм перестает быть эффективным. (На более высоких частотах ток уменьшается экспоненциально с увеличением глубины — по мере удаления от поверхности проводника. Для простоты мы предполагаем, что он течет только через поверхностный слой на глубину d и что ток не течет через проводник.)

Конденсаторы C1, C6, C7 и C8 должны иметь небольшое последовательное сопротивление (ESR) и небольшую индуктивность, поэтому предпочитается подключать большее количество с меньшей емкостью. Больше конденсаторов легче рассеивает выделяемое в них тепло.

Хотя источник входного напряжения содержит фильтрующий конденсатор емкостью 20 000 мкФ для фильтрации 100 Гц, нам необходимо разместить на плате несколько меньших конденсаторов фильтра C1. Единственная серьезная проблема такой конструкции — намотка катушек, особенно L1. По возможности будем использовать максимально возможный тороидальный сердечник из порошкового железа. (Ферритовые сердечники используются в фильтрах, а не в источниках питания.)

Катушка L1 должна иметь индуктивность от 50 до 100мкГн. При меньшей индуктивности эффективность инвертора снизится. Конструкция катушки L1 представляет собой компромисс между требованиями к индуктивности, плотности тока (до 10 А / мм2, иначе катушка была бы невыполнима) и размерами сердечника, подходящими для обмотки. Одновременно наматываем несколько более тонких проводов (диаметром от 0,4 до 0,6 мм). В образце использовался тороидальный сердечник (желтый) с внутренним диаметром 15 мм и внешним диаметром 26 мм, в который помещалось 20 витков провода, индуктивность катушки составляла 80мкГн.

Индуктивность катушек L2 и L3 может быть меньше, например, от 20 до 30мкГн, не критична и не оказывает такого большого влияния на параметры устройства (для подавления пульсаций выходного напряжения мы используем конденсаторы большей емкости C6 - C8). Поэтому для этих катушек были использованы тороидальные сердечники меньшего диаметра. Они имеют внешний диаметр 20 мм, внутренний диаметр 10 мм, на них намотано от 15 до 20 витков провода.

Выходное напряжение стабилизируется обратной связью с выхода инвертора на вход VFB цепи управления микросхемы IO1 (вывод 2). Выходное напряжение сравнивается с опорным напряжением 2,5В. Когда максимальный выходной ток превышен (например, в случае короткого замыкания на выходе), напряжение между базой и эмиттером T5 будет 0,6В, и этот транзистор откроется.

Падение напряжения на резисторе R9 увеличивается выше 1В, загорается светодиод D6 (ток более 2 мА), и предохранитель в цепи управления микросхемы IO1 начинает работать. Мы обнаруживаем падение напряжения, вызванное потреблением тока, для простоты подключения и минимизации потерь на обмотках катушек L2 и L3. Конденсатор С9 снимает с этого напряжения компоненты с высокими частотами переключения. Преобразователь также можно выключить, подав на вывод 3 положительное напряжение. При больших токах этот метод выключения более щадящий.

Резисторы R5 и R6 должны иметь как можно меньшее сопротивление, чтобы минимизировать влияние емкости затвора МОП-транзистора, которая задерживает переключение и увеличивает тепловые потери. Высокая скорость переключения обеспечивается диодом Шоттки D3, который включен между базой и коллектором транзистора Т4. Конденсатор C10, диоды D1, D2 и резистор R12 обеспечивают медленный старт блока питания после включения, что при больших токах полезно.

Импульсные блоки питания не могут нормально работать в режиме холостого хода, поэтому включен резистор R11 в качестве нагрузки. При указанном включении можно реализовать инверторы с другими параметрами входного и выходного напряжения, только резисторы R7 и R8 подбираются так, что при требуемом величине выходного напряжения можно установить напряжение 2,5В на выводе 2 микросхемы I01.

Например, мы могли бы использовать почти такое же включение для создания зарядного устройства. Мы бы не устанавливали конденсаторы C7 и C8 и вместо катушек L2 и L3 подключили подходящий резистор Rn для ограничения выходного тока (Rn = 0,6 / IN, где lN - требуемый зарядный ток).

Преобразователь собран на печатной плате представленной на рисунке.

Расположение компонентов на печатной плате
Расположение компонентов на печатной плате

Разводка печатной платы
Разводка печатной платы

После пайки всех компонентов и визуального осмотра платы рекомендуется сначала подключить преобразователь от стабилизированного источника питания на 20В (который может обеспечивать выходной ток от 1 до 2А), подключив нагрузку приблизительно 10 -12 ом 5 Вт к инвертору и к узлу соединения T1, D2 и L1 включить осциллограф. После включения проверяются основные функции схемы и регулировку выходное напряжение подстроечным резистором P1. На транзисторе Т1 должно быть напряжение прямоугольной формы.

Если все в порядке, проверим работоспособность блока питания в рабочих условиях. Подключите мощный источник входного напряжения и соответствующую нагрузку. Меняя выходной ток и измеряем входное напряжение и ток, а также выходное. За напряжения на катоде диода D2 следим с помощью осциллографа. Считаем КПД источника и проверяем, не слишком ли велики потери.

-5