Добавить в корзинуПозвонить
Найти в Дзене
HamRadio

Драйвер для униполярных шаговых двигателей

Всем здравствуйте. Иногда возникает потребность запуска шаговых двигателей. Да, сейчас есть огромное количество всевозможных драйверов с микроконтроллерным управлением. Но иногда нужна простая схема для управления. Представленная в статье конструкция драйвера не такая сложная и позволяет решает следующие задачи.
* Управляет 4-фазным шаговым двигателем.
* Обеспечивает плавную регулировку скорости

Всем здравствуйте. Иногда возникает потребность запуска шаговых двигателей. Да, сейчас есть огромное количество всевозможных драйверов с микроконтроллерным управлением. Но иногда нужна простая схема для управления. Представленная в статье конструкция драйвера не такая сложная и позволяет решает следующие задачи.

* Управляет 4-фазным шаговым двигателем.
* Обеспечивает плавную регулировку скорости вращения и изменение направления вращения.
* Реализует функцию торможения двигателя при остановке.

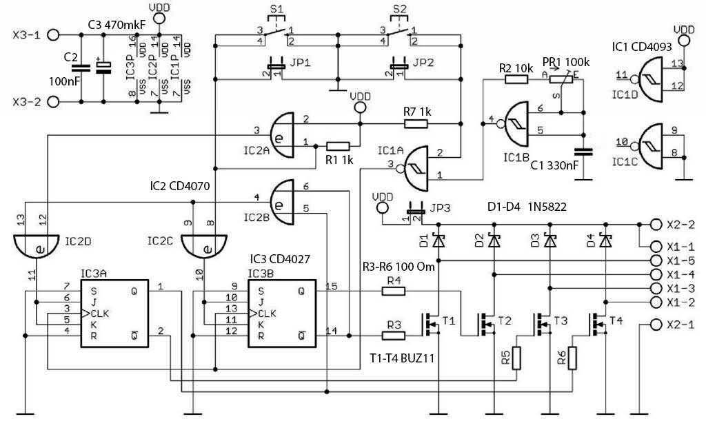
Принципиальная схема драйвера шагового двигателя показана на рисунке.

Схема управления униполярным двигателем
Схема управления униполярным двигателем

Драйвер был выполнен с использованием трех интегральных микросхем 4000 серии и четырех силовых полевых МОП-транзисторов. Схема синхронизируется генератором прямоугольных импульсов, собранного на логических элементах И-НЕ. Рабочая частота этого генератора определяется суммой сопротивления R2 4-PR1 и емкости конденсатора C1 и может регулироваться в широком диапазоне с помощью потенциометра PR1.

Фрагмент схемы с EXOR и JK-триггерами создается счетчиком, на выходах которого высокий уровень смещается во времени с тактовыми импульсами. Переключатель S1 (JP1) используется для изменения направления работы счетчика и, таким образом, для изменения направления вращения двигателя.

Двигатель можно останавливать и запускать переключателем S2 (JP2). Катушки четырехфазного шагового двигателя питаются от четырех полевых МОП-транзисторов (T1 ... T4). Использование в модельной системе мощных транзисторов типа БУЗ11 - решение, гарантирующее корректную работу мощных двигателей.

На рисунке представлены формы сигналов на разъеме X1, к которому подключены обмотки униполярного шагового двигателя.

Форма управляющих сигналов на разъеме X1
Форма управляющих сигналов на разъеме X1

Как вариант схема может быть собрана на печатной плате, расположение компонентов которой представлена на рисунке.

Вариант печатной платы
Вариант печатной платы

Сборку схемы начинаем с пайки резисторов и панелей для интегральных микросхем в плату, а завершаем разъемами и силовыми транзисторами. Замыкание разъемов JP1 и JP2 выполняет ту же функцию, что и нажатие кнопок S1 и S2, поэтому их можно подключить к нормально разомкнутым кнопкам и вынести за пределы платы контроллера.

Плата выполнена таким образом, что можно установить транзисторы на общий радиатор, предварительно изолировать их изоляционными прокладками друг от друга и радиатора. На печатной плате есть цепи, по которым будет протекать значительный ток, и их стоит хорошо залудить.

После сборки схемы необходимо очень внимательно проверить, не произошло ли при сборке короткого замыкания в точках пайки. Схема, собранная из заведомо исправных компонентов, не требует настройки, однако следует соблюдать, подключение источника питания и обмоток двигателя к плате драйвера. В случае питания схемы управления и двигателя одним и тем же напряжением, которое находится в диапазоне 5 ... 15В и не превышает потребляемый ток, превышающий 1 А, следует установить перемычку JP3 и подключить источник питания к разъему X3.

Если параметры питания шагового двигателя не находятся в пределах напряжения питания управляющей части, нужно снять перемычку JP3, и подключить напряжение питания к разъему X3 в указанных выше пределах и подать напряжение питание в соответствии с параметрами используемого шагового двигателя к разъему X2. Способ подключения униполярного шагового двигателя можно посмотреть на рисунке.

Подключение двигателя к разъему X1
Подключение двигателя к разъему X1

-5