Найти в Дзене

Тертеры. Царская династия после болгарских освободителей.

Кто же занял престол после Асеней, легендарный освободителей Болгарии ?
Оглавление

Сейчас, речь пойдёт о Тертерах, которые, якобы, являются одной из двух ветвей Асеней, однако, тут всё немного сложнее, чем может показаться на первый взгляд. Впрочем, добро пожаловать и давайте разбираться.

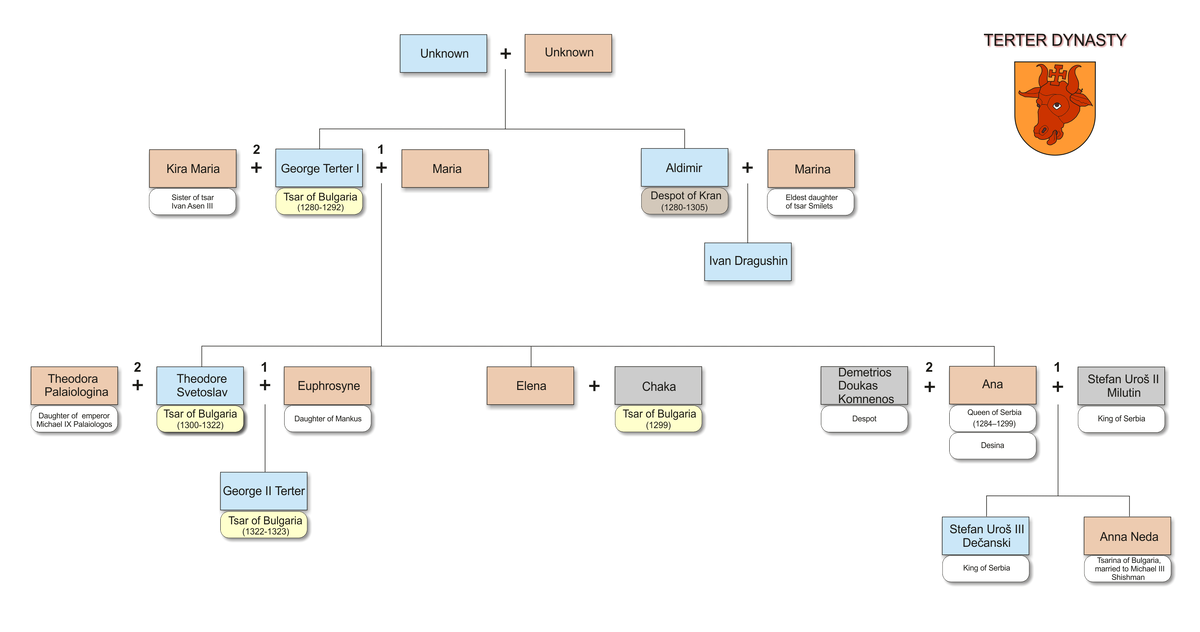
Родословная Тертеров.
Родословная Тертеров.

Георгий I Тертер, Царь Болгарии ( 1280 - 1292 гг.)

Как мы помним, история Асеней закончилась весьма трагично, но классически. Они попросту угасли как правящий род, хоть и существовали, как династия и проживали на территории Византии, правда, точно не известно, когда они окончательно угасли.

Династия основана Георгием Тертером , болгарским боярином половецкого происхождения, который являлся родственником Асеней. До вступления на престол, был крупным феодалом . Его обширные владения с центром в городе Червен были расположены в северо-восточной Болгарии. В 1279 году , после восшествия на престол в Тырнове Ивана Асеня III , при содействии императора Михаила VIII Палеолога , Георгий Тертер женился на Кирь Марии (сестре царя) и получил титул деспота . Свою первую жену Марию и сына Феодора Святослава отослал в Константинополь как заложников. С этим Михаилом VIII надеялся нейтрализовать амбиции Тертера стать царём болгар. Но Иван Асень III не имел поддержки у тырновской аристократии, поэтому вскоре (в 1280 году ) был вынужден бежать из столицы Болгарии. Георгий Тертер занял трон. В Синодике царя Борила он назван Георгий Тертерий старый — «Благочестивому царю Георгию Тертерю старого вечная память»

Георгий Тертер славился храбростью и умом. После коронации он был вынужден признать особые привилегии наиболее влиятельных бояр. В частности крупные регионы в своё управление получили видинский деспот Шишман I , севастократор Калоян и бояре Дурман и Куделин. Многие бояре взяли власть в провинции в свои руки, лишь формально признавая верховенство Георгия. Царь постепенно превращался из самодержца в «первого среди равных».

Георгий I попытался укрепить позиции болгар на Балканах . В это время король Неаполя Карл I Анжуйский организовал крестовый поход против византийцев с целью захвата Константинополя и восстановления Латинской империи . Царь вошел в подготовленную антивизантийскую коалицию и начал собирать войска.

Однако император Михаил VIII Палеолог заключил договор о союзе с Золотой Ордой и выдал свою внебрачную дочь Евфросинью за Ногая. Во исполнение условий договора в 1282 году 40 000 татарских всадников вторглись в Болгарию. Георгий не смог организовать оборону и был вынужден выйти из антивизантийской коалиции.

В том же году Михаил VIII Палеолог погиб, и болгарский царь начал переговоры о мире с византийцами. Кроме того, он желал расторгнуть невыгодный больше второй брак и вернуть первую жену Марию и сына из Константинополя. Вскоре ему это удалось.

В 1285 году на болгарские территории вновь вторглись татары, и Георгий Тертер был вынужден признать себя вассалом Ногая и отправить своего сына и наследника Феодора Святослава заложником в Золотую Орду. Царская дочь Елена также была отправлена в Орду, где она была отдана замуж за Чаку , сына Ногая. Но это не прекратило татарские вторжения. Когда татары напали вновь, Георгий, не будучи в состоянии бороться с ними, отрекся от престола и бежал в 1292 году в Византию, где пытался получить убежище при императоре Андронике II , однако император не дал убежища Георгию и тот жил в бедности в окрестностях Одрина а затем в изгнании в Анатолии. Трон Болгарии занял Смилец .

В 1301 году Феодор Святослав сумел вызволить Георгия и тот вернулся в Болгарию. Святослав доверил отцу управление одним из болгарских городов. Георгий Тертер умер видимо в 1308 или 1309 году .

Теперь пару слов о его близких родственниках, которые не занял престол Болгарии, но также относились к его династии.

Герб Тертеров.
Герб Тертеров.

Дочь Анна. Жена Стефана Милутина II , короля Сербии; позже жена Дмитрия Дуки Комнина.

Дочь Елена. Жена Чаки, сын бейлербея Золотой Орды .

Деспот Крынской области, Алдимир. Младший брат. После вступления своего брата на болгарском престоле в 1280 года , Алдимир стал деспотом Крынской области. В первые годы царствование Феодора Светослава действовал в союз с ним против Византии . В 1300 года Алдимир разгромил византийскую армию под командованием севастократора Радослава и захватил в плен 13 военачальников, которые предал в руки Святослава. В 1303 года участвовал в походе царя против Византия. После успешных боевых действий болгарская армия заняла ряд городов в восточной части Балканских гор . Двух из них, Ямбол и Лардея Алдемир получил в награду за свою помощь. В 1305 года деспот начал переговоры с императором Андроник II Палеолог . Он собирался перейти на его сторону. Когда узнал это, Феодор Светослав вторгся в его земли и завоевал их. Дальнейшая судьба Алдимира неизвестна.

Монета Феодора Святослава Тертера.
Монета Феодора Святослава Тертера.

Феодор Святослав Тертер, Царь Болгарии ( 1300 - 1322 гг.)

Между правлением Георгия I и правлением Святослава побыть на престоле успели два царя, Смилец, знатный землевладелец и, собственно говоря, уже упомянутый Чака. На них останавливаться не будем. Речь о другой династии.

Святослав был сыном Георгия Тертера и Марии. Предположительно, он родился в начале 70-х годов XIII века.

В 1279 году с помощью византийцев болгарский престол занял Иван Асень III . Его главный соперник — Георгий Тертер , для обеспечения лояльности был приближен к новому царю и без его желания женат на сестре нового царя. Святослав и его мать были отправлены в Никею как заложники. После бегства Ивана Асеня III в 1280 году Георгий Тертер был избран новым царем. Он расторг брак с сестрой Ивана Асеня III и попытался вернуть первую жену и сына на родину. В 1284 (1285 ) Георгий Тертер объявил Святослава наследником престола. При этом он по-прежнему находился в плену. Согласно болгарско-византийскому соглашению от 1284 года, Георгий Тертер получал обратно свою жену, но Святослав оставался заложником. Лишь посольству болгарского патриарха Иоакима III удалось устроить освобождение царского сына.

После возвращения в Тырново Святослав был объявлен соправителем отца. Вскоре Святослав стал заложником татарского тёмника Ногая — Георгий Тертер был вынужден тем самым подтвердить принятый на себя статус вассала Золотой Орды . В татарском плену царский сын царя провел около 15 лет. После свержения отца с престола Святослав оказался в состоянии крайней нужды. В этих условиях жена Ногая Евфросинья Палеолог (внебрачная дочь Михаила VIII Палеолога ) помогла устроить свадьбу Святослава и внучки богатого купца Пандолеона Ефросины — её крестной дочери. Брак с незнатной девушкой не поднял авторитет Святослава, но значительно улучшил его материальное положение.

После смерти Ногая началась борьба за власть в Золотой Орде между его сыном Чакой и претендентом на престол чингизидом Токтой. Чака проиграл и вместе с женой (дочерью Георгия Тертера ) и Святославом был вынужден уйти в Болгарию. Святослав подкупил нескольких влиятельных болгарских бояр, что позволило Чаке захватить престол. Однако в 1300 году вскоре Святослав организовал его свержение и заточение в темницу, а сам провозгласил себя царем болгар.

По просьбе Токты Чака был казнен, и его голова отправлена хану в Крым. Конфликт с Золотой Ордой , таким образом, был улажен. Болгария не только в очередной раз обрела независимость, но сделала определенные территориальные приобретения, присоединив часть Бессарабии до Маврокастро в устье реки Днестр . Наряду с устранением татарской угрозы жизненно важное значение для Святослава имело искоренение внутренней оппозиции. Противником молодого царя стал тырновский патриарх Иоаким III, когда-то вызволивший его из византийского плена. Царь обвинил патриарха в сочувствии татарам и приказал сбросить с крепостной стены.

Укрепление болгарского государства не совпадало с интересами Византии. Пытаясь поддержать внутренние беспорядки в Болгарии, император Андроник II Палеолог организовал в 1301 году кампанию против царя Святослава. Во главе византийской армии был поставлен Михаил , сын Константина Тиха . Несмотря на заявления византийских летописцев, что император начал поход по призыву тырновской знати, реальной поддержки внутри Болгарии вторжение не приобрело. Армия византийцев распалась, а Михаил был покинут своими сторонниками.

Вторую попытку спровоцировать гражданскую войну Андроник II Палеолог предпринял, использовав фигуру севастократора Радослава, брата царя Смилеца . При поддержке византийской армии Радослав вторгся в Крынский деспотат — родовые владения Смилеца . Управление этими землями осуществлял дядя Святослава Алдимир . Он разбил войско Радослава и пленил 13 византийских военачальников, которых передал царю. Радослав был ослеплен и брошен в тюрьму. Святослав обменял военнопленных на своего отца, который все еще находился в византийском плену. После успешного возвращения Георгия Тертера в Болгарию Святослав доверил отцу управление одним из городов.

В 1304 году Святослав почувствовал себя достаточно сильным и перешел в контратаку. После успешных боевых действий под его руководством болгары заняли несколько городов в восточной части Балканских гор. Царь захватил ряд прибрежных городов — Ктению, Русокастро , Месемврию , Созополь , Анхиало , Ахтопол . В ответ Михаил IX Палеолог и его военачальник Михаил Глава Тархонт сосредоточили войска в районе Бургаса . Две армии встретились недалеко от города, у реки Скафида . После первых столкновении болгары отступили, и византийцы во главе с деспотом Войсилом, братом Смилеца и Радослава, бросились в погоню, но мост через реку рухнул под ними. Этот казус привел к тому, что победителями в битве оказались болгары. Византийский летописец Георгий Пахимер предполагал, что поражение византийцев было несчастным случаем, однако современные болгарские историки считают, что разрушение моста было ловушкой, устроенной болгарами. Как бы там ни было, итогом битвы у реки Скафида стал переход черноморского побережья под контроль болгар. После победы Святослав направился на Одрин .

Болгария под властью Святослава.
Болгария под властью Святослава.

В августе того же года Михаил IX Палеолог предпринял атаку на земли вокруг Сливена и подверг их опустошению. Император постепенно восстанавливал силы на побережье. Осенью Святослав вернул себе Сливен . При захвате города был захвачен константинопольский патриарх Иоанн XII Косма. После этого царь и деспот Елтимир вторглись во фракийские владения Византии. В 1305 году византийской дипломатии удалось разрушить союз между Святославом и Елтимиром, использовав для этого Марину Смилец — жену Елтимира. Узнав о бегстве своего дяди из лагеря войск, Святослав предпринял неожиданную атаку на Крынский деспотат и взял управление им в свои руки.

В следующем 1306 году 16 000 алан , недовольных притеснениями со стороны византийского императора, обратились к Святославу с просьбой предоставить им убежище в Болгарии. Царь согласился и направил отряд численностью 1 000 человек , чтобы помочь им бежать. По пути в Болгарию аланы столкнулись с каталонскими наемниками. Учитывая их боеспособность и конфликт с византийскими властями, царь начал переговоры с их лидером Беренгария де Рокафорт, предлагая ему перейти на болгарскую сторону. Святослав пообещал Рокафорту брак со своей сестрой — вдовой Чаки . Однако переговоры не дали положительного результата. Предположительно, они были сорваны византийской дипломатией.

В конце 1306 года царь начал мирные переговоры с Византией. Андроник II Палеолог намеренно затягивал их ход, не желая мириться с потерей прибрежных городов. Святослав послал две галеры с зерном в голодающий Константинополь , чем завоевал симпатии населения, которое стало оказывать давление на императора. В 1307 году соглашение между Болгарией и Византией было подписано и скреплено браком Святослава и дочери Михаила IX Палеолога Феодоры . Соглашение подтвердило территориальные завоевания болгар.

В последующие годы Святослав стремится сохранить мир со своими соседями. Были сохранены традиционно хорошие отношения с Венецией . В 1315 —1316 годах произошел конфликт между генуэзской колонией Кафа и болгарами в связи с нарушением прав генуэзцев со стороны болгарских властей. Продолжительные переговоры оказались безуспешными, и генуэзские власти запретили своим подданным торговать с болгарскими портами и даже позволили им атаковать и грабить болгарские суда. Однако в 1317 году торговые отношения были восстановлены.

Нет прямых доказательств контактов между Болгарским царством и Видинского деспотата . В связи с отсутствием данных о вооруженных конфликтах между ними предполагается, что Святослав и видинский деспот Шишман I поддерживали мир.

В последние годы своего правления Святослав активизировал свою политику по отношению к Византии. Причиной этого стал конфликт между Андроником II Палеологом и его внуком Андроником III Палеологом . Болгарский царь послал в помощь Андронику III отряд из 300 хорошо вооруженных всадников во главе с командиром Мартином. Он также предложил ему союз и дополнительные войска. Молодой император отказался от предложения, подозревая наличие у Святослава собственных целей в этом конфликте.

Феодор Святослав Тертер умер в 1322 году естественной смертью, и ему наследовал его сын, Георгий II Тертер .

Герб Чаки, этот царь также косвенно относится к Тертерам через брак, поэтому он и занял престол Болгарии... Хоть и не на долгий период.
Герб Чаки, этот царь также косвенно относится к Тертерам через брак, поэтому он и занял престол Болгарии... Хоть и не на долгий период.

Георгий II Тертер, последний из династии Тертеров ( 1322 - 1323 гг.)

После смерти отца в 1322 году Георгий стал и новым царем и начал активно участвовать в гражданской войне в Византийской империи , где престол оспаривался между Андроником II Палеологом и его внуком Андроником III Палеологом . Воспользовавшись ситуацией, Георгий II Тертер вторгся в византийскую Фракию и практически не встречая никакого сопротивления захватил слабо охраняемый крупный город Филиппополь (Пловдив) и некоторые его окрестности в 1322 году.

Болгарский гарнизон, насчитывавший 2 тысячи пехоты и тысячу конницы, был вверен военачальнику Ивану Русину, в то время как придворный писатель присвоил Георгию титул «обладателя болгарского и греческого скипетра». Новая кампания, проведенная в том же году привела к захвату несколько крепостей вокруг Адрианополя , но болгары отступили из-за разгрома их армии Андроником III во Фракии.

Византийский император готовился к вторжению в Болгарию после того, как узнал о смерти Георгия, скончавшегося по-видимому, от естественных причин. У Георгия II Тертера не было потомков. Его преемником стал его дальний родственник Михаил III Шишман .

Со смертью Георгия II Тертера данная династия пресеклась полностью. Династия Шишмановичей с них схоже в том, что они также являлись родственниками Асеней через какие-то дальние браки полувековой ( даже больше) давности.

Герб Тертеров, выполненный в иной рисовке.
Герб Тертеров, выполненный в иной рисовке.

Заключения.

Итак, Тертеры не оказались династией, которая насчитывала хотя бы сотню лет. Но даже не смотря на такой недолгий срок, из них вышел один хороший и один прекрасный царь, сын и отец, Георгий I и Феодор Святослав, которые смогли усилить могущество Болгарии еще на некоторый период.

Поэтому династию Тертеров, не смотря на определенные нюансы, можно назвать более положительной, чем отрицательной.

В общем сложности, Тертеры, как известная династия, просуществовал с 1280 по 1323 год, то есть всего 43 года.