Добавить в корзинуПозвонить
Найти в Дзене
Вячеслав Калашник

УМЗЧ без «ступеньки» в выходном сигнале и общей ООС.

Двухтактные транзисторные усилители мощности ЗЧ, работающие в режиме В, обладают высоким к.п.д., большой выходной мощностью, высокой температурной стабильностью. Отличительной особенностью работы таких усилителей является отсутствие начального смещения на базах транзисторов выходного каскада. Ток покоя этих транзисторов равен нулю, что обеспечивает высокую температурную стабильность каскада, но

Двухтактные транзисторные усилители мощности ЗЧ, работающие в режиме В, обладают высоким к.п.д., большой выходной мощностью, высокой температурной стабильностью. Отличительной особенностью работы таких усилителей является отсутствие начального смещения на базах транзисторов выходного каскада. Ток покоя этих транзисторов равен нулю, что обеспечивает высокую температурную стабильность каскада, но из-за кривизны входной характеристики транзисторов в выходном сигнале появляются нелинейные искажения «ступенька», а сигналы малого уровня вообще не усиливаются [1]. В этом источнике утверждается, что искажения возникают из-за неправильного использования транзистора как усилительного прибора. Действительно транзистор является усилителем тока, а его заставляют выполнять несвойственные ему функции УСИЛИТЕЛЯ НАПРЯЖЕНИЯ. В усилителях напряжения сигнал на транзистор подается от ИСТОЧНИКА С МАЛЫМ ВНУТРЕННИМ СОПРОТИВЛЕНИЕМ, т.е. от генератора напряжения. Все напряжение сигнала падает на ВХОДНОМ СОПРОТИВЛЕНИИ ТРАНЗИСТОРА И ЕГО ТОК БАЗЫ ЦЕЛИКОМ ОПРЕДЕЛЯЕТСЯ ВЕЛИЧИНОЙ ВХОДНОГО СОПРОТИВЛЕНИЯ. ЭТА ВЕЛИЧИНА НА НАЧАЛЬНОМ УЧАСТКЕ ВХОДНОЙ ХАРАКТЕРИСТИКИ ОЧЕНЬ ВЕЛИКА.

Только когда величина входного сигнала превысит порог открывания транзистора (0,6В для кремневых транзисторов) и входное сопротивление уменьшится до единиц кОм и меньше, ток базы начинает увеличиваться. В усилителе тока сигнал на транзистор подается от источника с большим внутренним сопротивлением, т.е. от генератора тока. В этом случае ток в цепи базы транзистора мало зависит от входного сопротивления и определяется внутреннем сопротивлением источника тока. Кривая зависимости тока коллектора от тока базы проходит через начало координат и начальном участке ЛИНЕЙНА.

Идея тов. М.Дорофеева была проверена с помощью программы Multisim 9, которая подтвердила очень хорошую работу усилителя.

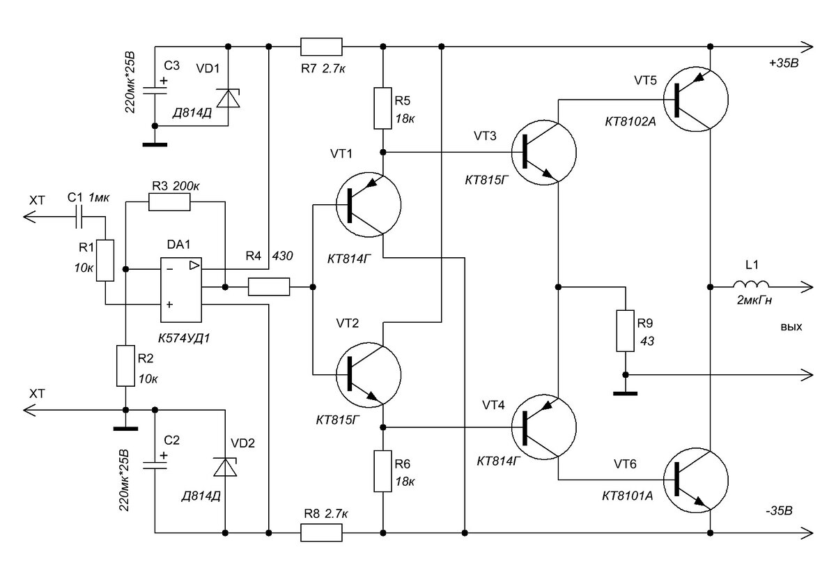
Принципиальная электрическая схема представлена нарис.1.

Усилитель содержит три каскада: неинвертирующий усилитель на операционном усилителе DA1, предвыходной (транзисторы VT1,VT2), выходной (транзисторы VT3 –VT6). Транзисторы VT 3, VT 4 включены по схеме с ОЭ, они охвачены ООС по току (резистор R 9) и имеют большие внутренние сопротивления. СЛЕДОВАТЕЛЬНО, для выходных транзисторов VT5,VT6 ОНИ ЯВЛЯЮТСЯ ИСТОЧНИКАМИ ТОКА.

Усиленный транзисторами VT3,VT4 ток полностью уходит в базовые цепи транзисторов VT5,VT6. На нагрузочном сопротивлении усиленные сигналы складываются, и на нем выделяется НАПРЯЖЕНИЕ, ПРОПОРЦИОНАЛЬНОЕ ТОКАМ КОЛЛЕКТОРОВ ТРАНЗИСТОРОВ VR5,VT6.

Таким образом, результатом работы усилителя является усиление напряжения, хотя все транзисторы усиливают ток.

Резистор R9 в цепи эмиттеров транзисторов VT3,VT4 ограничивает максимальный коллекторный ток транзисторов VT5,VT6 и, таким образом, определяет максимальную выходную мощность усилителя, а, также предохраняет выходные транзисторы от пробоя при коротком замыкании на выходе. Искажения типа «ступенька» отсутствует полностью, о чем свидетельствует амплитудная характеристика усилителя. Для этого в программе Multisim 9 на осциллографе необходимо выбрать режим деления выходного сигнала на входной А/В. Достоинством усилителя является тот факт, что коллекторы выходных транзисторов можно ставить на одном радиаторе без изолирующих прокладок.

1. М.Дорофеев Режим «В» в усилителях мощности ЗЧ.

Радио №3, 1991г., с.53 - 56.

-2
-3
-4
-5
-6
-7