Найти в Дзене
Культурология для всех

"Старый ребенок": рождение бессмертного

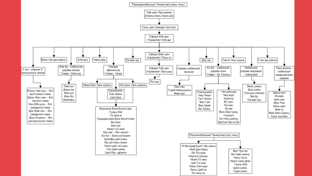
Добрый день! Эта публикация продолжает тему культуры древнего Китая. Разобрав конфуцианство, моизм и легизм, мы с вами можем перейти к еще одному современнику этих учений - даосизму. Это философия, которая со временем стала религией. Основатель концепции - Лао-цзы, жил, ориентировочно в VI в. до н.э., а религиозная организация сформировалась ко II в. н.э., после обожествления учителя. Тогда же была разработана своя небесная иерархия, вариант реконструкции которой вы видите на картинке. Авторству Лао-цзы приписывается трактат “Дао-Дэ-цзин” - “Книга пути и достоинства”. Центральное понятие философии и религии даосизма - Дао - это миропорядок, никогда не созданный, но влияющий на все, что происходит в мире, он путь для всего. Можно сказать, что все происходит из Дао и в него возвращается. Второе, не менее важное понятие, Дэ - это проявление Дао, наилучший способ существования всего и вся в мире, это добродетель или мораль, состоящая в том, чтобы следовать своему пути. Для достижения этой

Добрый день! Эта публикация продолжает тему культуры древнего Китая. Разобрав конфуцианство, моизм и легизм, мы с вами можем перейти к еще одному современнику этих учений - даосизму.

Это философия, которая со временем стала религией. Основатель концепции - Лао-цзы, жил, ориентировочно в VI в. до н.э., а религиозная организация сформировалась ко II в. н.э., после обожествления учителя. Тогда же была разработана своя небесная иерархия, вариант реконструкции которой вы видите на картинке.

Авторству Лао-цзы приписывается трактат “Дао-Дэ-цзин” - “Книга пути и достоинства”.

Центральное понятие философии и религии даосизма - Дао - это миропорядок, никогда не созданный, но влияющий на все, что происходит в мире, он путь для всего. Можно сказать, что все происходит из Дао и в него возвращается.

Второе, не менее важное понятие, Дэ - это проявление Дао, наилучший способ существования всего и вся в мире, это добродетель или мораль, состоящая в том, чтобы следовать своему пути.

Для достижения этой добродетели есть сила У-вей - “недеяние”. Она присутствует в каждом человеке. Это не значит, что даосизм предлагает ничего не делать. Однако считает, что жизнь нужно строить согласно законам миропорядка, а не организовывать целенаправленную деятельность противоречащую им.

В концепции даосизма есть три сокровища:

  • цы - доброта
  • цзянь - бережливость
  • бугань вэй тянься сянь - не стремиться быть первым

Даосы, так же как и последователи Конфуция с большим уважением относились к "И-цзин" - гадательной "Книге перемен".

Важное отличие даосизма от других религий в том, что он стремиться не к достижению рая, а к бессмертию. Тот кто постигнет безначальное Дао, сможет достичь цели. Смерти нет - это лишь одна из метаморфоз, которую необходимо преодолеть.

Одним из способов обретения бессмертия, было изготовление специальных золотых пилюль, популярное до V в. н.э. Согласно исследованиям останков императоров, потреблявших такие снадобья, в их составе было много мышьяка и ртути, что роднит эту практику с некоторыми аюрведическими рецептами Индии.

Если золотые пилюли относятся к, так называемой, внешней алхимии, то стоит сказать и о внутренней. В нее включаются медитации и дыхательные упражнения цигун.

В результате проведения соответствующих процедур в районе живота “выплавляется” бессмертный, который “выращивается” от 9 месяцев и выходит через макушку.

Считается, что именно таким образом сделал себя бессмертным Лао-цзы, в связи с чем, один из переводов его имени “старый ребенок”, ведь случилось это через 81 год.

-2

Поиск бессмертия и бессмертные - это один из популярнейших мотивов даосизма, поэтому в следующей публикации речь пойдет о 8 бессмертных - 8 святых даосского пантеона.

Ставьте лайк, если было интересно, делитесь в соц. сетях, подписывайтесь на канал Культурология для всех

Другие статьи по культурологии можно выбрать для чтения перейдя на Карту канала

Видео-версию о философии и мифологии древнего Китая можете посмотреть на моем ютуб-канале:

На моем канале вы можете почитать Что такое культурология?

А так же про:

Первобытную культуру - начало здесь

Культуру древнего Египта - начало здесь

Культуру Месопотамии - начало здесь

Культуру древнего Ирана - начало здесь

Культуру древних евреев - начало здесь

Культуру древней Греции - начало здесь

Культура древних этрусков - начало здесь

Культура древнего Рима - начало здесь

Культура кельтов - начало здесь

Культура скандинавов - начало здесь

Культура древних славян - начало здесь

Культура древней Индии - начало здесь

Культура древнего Китая - начало здесь

Цикл "Еда как феномен культуры" - начало здесь

Цикл про семьи в разных культурах мира - начало здесь

Цикл про традицию инициации в разных культурах - начало здесь

Цикл про то как возникают религии в современном мире - начало здесь

Легенды и мифы Сергиева Посада - начало здесь

Анализ известных сказок - начало здесь

Идеал женской красоты в разные эпохи - начало здесь

Цикл про "женщина в христианстве" - начало здесь

Цикл про общее и различное в разных религиях древности - начало здесь

Новогодние традиции древних - начало здесь

Праздник 8 марта - начало здесь

День Святого Валентина - начало здесь

Цикл про Масленицу - начало здесь