Найти в Дзене
Работа с Unreal Engine 4

Создание Landscape в Unreal Engine 4

Доброго дня!
Сегодня вы узнаете как создать свой первый Landscape или по простому ландшафт.
Для начала нужно в открывшемся проекте кликнуть по вкладке Modes и в выпадающем списке выбрать Landscape, либо нажать сочетание клавиш Shift+2 и вы сразу перенесетесь в инструмент ландшафта. (Рис. 1)
Рис. 1

Доброго дня!

Сегодня вы узнаете как создать свой первый Landscape или по простому ландшафт.

Для начала нужно в открывшемся проекте кликнуть по вкладке Modes и в выпадающем списке выбрать Landscape, либо нажать сочетание клавиш Shift+2 и вы сразу перенесетесь в инструмент ландшафта. (Рис. 1)

Рис. 1
Рис. 1

Когда вы вошли в инструмент Landscape, вы автоматически перейдете на вкладку "Режим управления". Если в данный момент на вашем уровне нет других ландшафтных актеров, вам будет предложено создать их. В режиме "Управления ландшафтом" можно создавать новые ландшафты и изменять существующие, а так же их компоненты. (Рис. 2)

Рис. 2
Рис. 2

Если ваш уровень уже содержит один или несколько ландшафтов, вкладка Landscape будет выглядеть по-другому. В разделе Редактор ландшафта (Sculpt), появится выпадающее меню (Landscape Editor) с видимым инструментом выделения. Именно из этого выпадающего меню вы можете выбирать ландшафт для работы (Рис. 3)

Рис. 3
Рис. 3

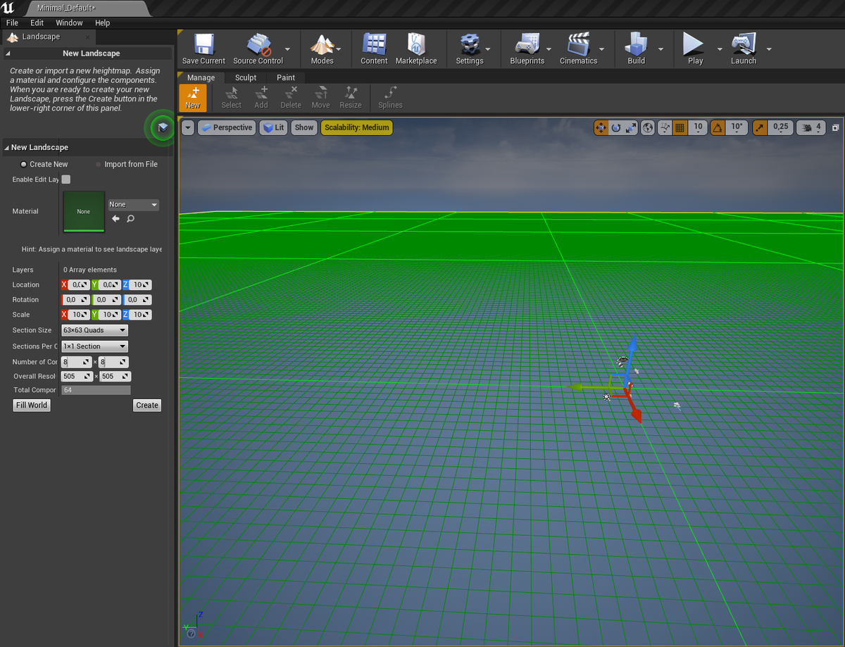
Создание ландшафта с нуля начинается в разделе New Landscape в панели инструментов Landscape (Рис. 4)

Рис. 4
Рис. 4

1. Create New - создание нового актора ландшафта.

2. Import from File - позволяет импортировать ландшафтную карту высот к вам в проект, выполненную в сторонних программах. Часто используется программа WorldMachine.

3. Enable Edit Layers - установив галочку напротив этого параметра, вы сможете использовать неразрушающие ландшафтные слои и сплайны. Слои предоставляют возможность быстрого выделения. Вы можете использовать слои для быстрого отключения ненужной геометрии, например при создании многоэтажного дома или уровней земли. Путем назначения этажей или уровней на отдельные слои, вы сможете отключить их чтобы они не мешали при работе над одним этажом, уровнем (Рис. 5)

Рис. 5
Рис. 5

4. Material - позволяет выбрать стандартный материал UE4 для вашего ландшафта, либо импортированный из другого места.

5. Layers - здесь отображаются все слои, которые являются частью вашего ландшафтного материала.

6. Location - позволяет установить ландшафт по определенным координатам.

7. Rotation - позволяет настроить, под каким углом или как повернут будет ваш ландшафт.

8. Scale - позволяет устанавливать размер ландшафт.

9. Section Size - размер секций из которых будет состоять ландшафт. Ландшафты используют размер сечения для LOD - уровня детализации. Меньшие секции позволяют ландшафту использовать более высокий уровень детализации, что отобразится на работе ЦП. Большие размеры позволяют использовать меньшее количество компонентов и требуют меньших затрат мощности ЦП. Если вы хотите иметь большой ландшафт, вам нужно будет использовать больший размер секции, так как использование меньшего размера секции и последующее масштабирование ландшафта увеличит затраты ресурсов процессора.

10. Section Per Component - помогает с ландшафтом LOD. Каждая секция является базовой единицей для ландшафтного LOD'а. Один компонент может иметь 2 x 2 секции. Это означает, что один компонент может рендерить четыре разных LOD'а одновременно. При большем размере секции вы получаете дополнительное преимущество в виде сокращения времени вычисления процессора. Однако вы можете столкнуться с проблемами с ландшафтным одновременным рендерингом слишком большого количества вершин. Это частое явление при использовании очень больших площадей ландшафта. Эти проблемы могут быть еще хуже на мобильных устройствах из-за аппаратных ограничений.

11. Number of Components - устанавливает размер ландшафта в зависимости от размера сечения. Это значение ограничено 32 x 32, так как каждый компонент влияет на ресурсы ЦП. Переход через этот предел может привести к проблемам с производительностью ландшафта.

12. Overall Resolution - колличество вершин, которые будет использовать ваш ландшафт (Рис. 6)

Рис. 6
Рис. 6

13. Total Components - общее количество компонентов, которые будут созданы для вашего ландшафта.

14. Fill World - делает ваш ландшафт как можно больше. Устанавливает Overall Resolution в максимально возможное значение.

15. Create - добавляет в ваш уровень ландшафт, используя указанные вами параметры.

Создаем Landscape (у меня будут свои параметры, вы можете использовать те, которые вам нужны) со стандартным материалом Grass - трава. Для этого в Material, в выпадающем списке в поле Browse вписываем Grass, и выбираем его (Рис. 7)

Рис. 7
Рис. 7

Нажимаем Create. Появляется наш ландшафт и открывается вкладка Sculpt.

Я думаю вы заметили, что наш ландшафт почему - то все еще выглядит как шахматная доска). Чтобы это исправить, находим на панели интерфейса небольшую стрелочку рядом с Build. Нажимаем на стрелочку и в выпадающем списке нажимаем на верхнюю надпись Building Lighting Only - только перераспределение света. Это займет некоторое время. После этого находим во вкладке World Outliner такие компоненты как Light Source и SkyLight. Нажимаем на Movable для подстроения света под уровень (Рис. 8)

Рис. 8
Рис. 8

Теперь можно заниматься скульптингом ландшафта.

При помощи вкладки Sculpt будем изменять наш ландшафт. Зажимая левую клавишу мыши создаются возвышенности, а если зажав клавишу Shift нажимать левую клавишу мыши, то будут получаться впадины как на Рис. 9

Tool Strength настраивает интенсивность изменения ландшафта.

Brush Size отвечает за радиус изменения ландшафта.

Рис. 9
Рис. 9

Brush Falloff - определяет процент твердости краев кисти. Слева ползунок установлен на 0. Справа на 1 (Рис. 10)

Рис. 10
Рис. 10

Установив галочку на Use Clay Brush, получим возможность использовать глиняную кисть, которая служит как бы для наращивания объема.

Во вкладке Smooth все те же самые параметры за исключением одного. В этой вкладке вы разглаживаете неровности ландшафта.

Paint - инструмент, который увеличивает или уменьшает вес слоя материала, наносимого на ландшафт.

Теперь можете попрактиковаться в создании своего Landscape, используя базовые знания.

Подпишись Поделись Лайкни