Добавить в корзинуПозвонить
Найти в Дзене

Немного о переговорном устройстве

На Дзен-канале "Электроника - это не просто!..." попалась на глаза статья "Делаем профессиональное переговорное устройство. Часть 1. Проводное, полудуплексное, простое"...

На Дзен-канале "Электроника - это не просто!..." попалась на глаза статья "Делаем профессиональное переговорное устройство. Часть 1. Проводное, полудуплексное, простое".

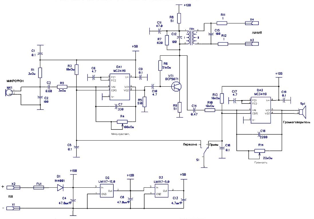
Схема из статьи
Схема из статьи

Статья грамотная, теория вопроса изложена очень хорошо. И в схеме есть изюминка: переключение "приём-передача" осуществляется переключением микросхемы MC34119 в режим микропотребления. НО! К схеме у меня есть несколько вопросов и дополнений.

Во-первых - питание. Для выходной микросхемы питание 12 вольт при нагрузке 32 Ома. Однако в даташите максимальная мощность на нагрузке 32 Ома указана только для 6 вольт питания, а для 12 вольт и нагрузки 32 Ома указаны только искажения на выходной мощности 200 мВт. И это неспроста. Микросхема разрабатывалась как экономичная для батарейного питания, и хоть диапазон напряжения питания заявлен от 2 до 16 вольт, но питать напряжением более 6 вольт не рекомендуется.

Таблица из darasheet MC34119
Таблица из darasheet MC34119

Далее - для питания микрофонного усилителя и усилителя мощности применено два стабилизатора питания LM1117. У MC34119 большой коэффициент подавления пульсаций питания, для указанных на схеме номиналах С6, С17 он на частоте 1 кГц будет порядка 50 дБ. Поэтому допустимо питать обе микросхемы от одного стабилизатора на 5...6 вольт. Ну для полного счастья можно развязать питание микрофонного усилителя простой RC-цепочкой.

Во-вторых, необходимость применения транзистора кажется надуманной. Цитирую: "Применение транзистора обеспечивает повышенную устойчивость к перегрузкам и прочим аварийным режимам по цепи линии. Применение трансформатора обеспечивает гальваническую развязку с линией связи, а также защиту от статики, радиопомех и прочих аварийных режимов". Если с применением трансформатора я целиком и полностью согласен, то транзистор явно излишен. Нагрузка - линия связи, нагруженная в свою очередь на входное сопротивление микросхемы, равное 10 кОм (R10 на схеме). То есть нагрузочной способности микросхемы микрофонного усилителя хватает с большим запасом. А дополнительно защитить резистором 100 Ом с выхода микросхемы и симметричным стабилитроном на 5,6В, включенным параллельно обмотке трансформатора.

Теперь дополнение. Раз у нас микросхемы умеют переключаться в режим ожидания с током потребления всего 65 мкА, то почему бы не отключать усилитель мощности в режиме ожидания? Экономия, конечно, копеечная, т. к. в режиме молчания MC34119 потребляет всего 2,7 мА и при сетевом питании отключать не имеет смысла. А вот в батарейном варианте пригодится. Реализовать можно подачей напряжения в линию в режиме передачи. Обмотки трансформаторов отделить от линии конденсаторами, а для детектирования напряжения использовать оптроны.