Добавить в корзинуПозвонить
Найти в Дзене
Вячеслав Калашник

Интегральный таймер 555-прибор с отрицательным сопротивлением.

В последнее время все большее применение находит интегральный таймер 555. Он представляет собой многофункциональную интегральную схему, которая используется в вычислительной технике, электронике и автоматике. Основное предназначение этой схемы генерирование импульсов с периодом повторения от нескольких микросекунд до часов. Она также используется для широтноимпульсной и частотной модуляции, для

В последнее время все большее применение находит интегральный таймер 555. Он представляет собой многофункциональную интегральную схему, которая используется в вычислительной технике, электронике и автоматике. Основное предназначение этой схемы генерирование импульсов с периодом повторения от нескольких микросекунд до часов. Она также используется для широтноимпульсной и частотной модуляции, для получения линейного и ступенчатого напряжения, преобразования аналоговых величин в цифровую и др. Микросхема выпускается в 8-ми выводном корпусе, которые имеют следующее предназначение:

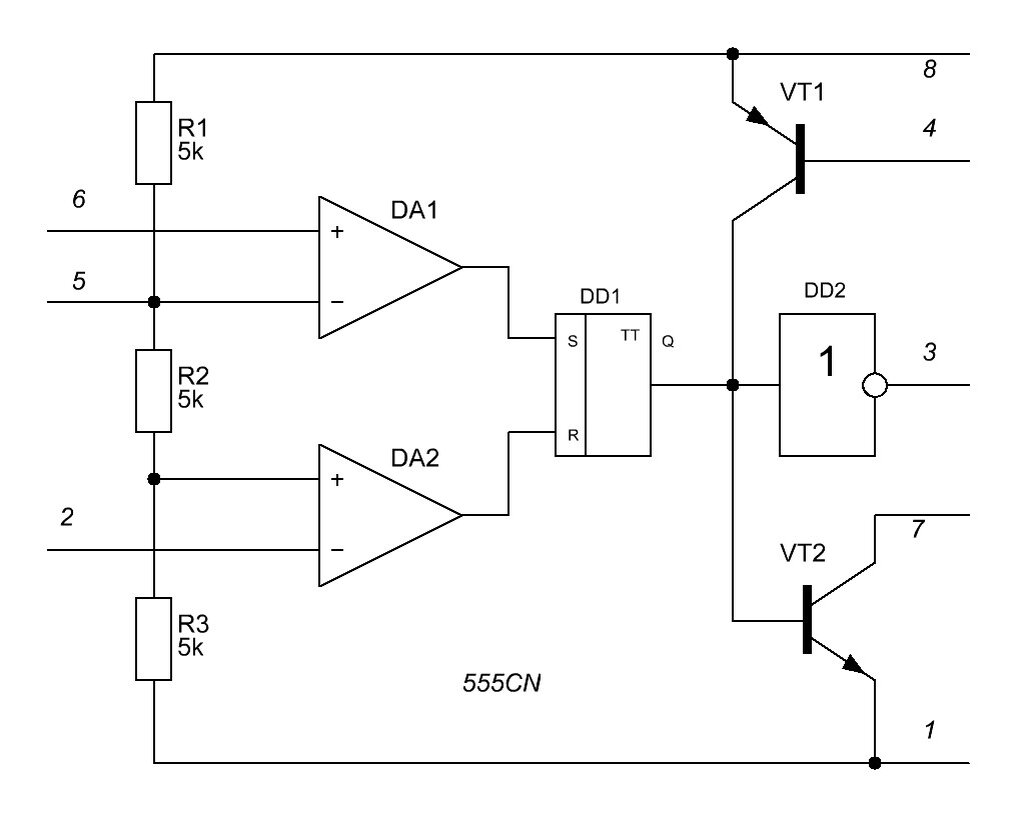
Вывод 1- соединение с массой,

Вывод 2- запуск таймер (отрицательным импульсом),

Вывод 3- выход таймера,

Вывод 4- блокировка входного сигнала,

Вывод 5- управление таймером посредством напряжения,

Вывод 6- служит для подачи порогового напряжения,

Вывод 7- связь с внешней времязадающей нагрузкой,

Вывод 8- соединение с источником питания.

Функциональная схема таймера показана на рис.1.

Она содержит 6 основных узлов: два компаратора DA1,DA2, триггер DD1, выходная ступень DD2, разрядный транзистор VT 2, блокирующий транзистор VT 1. Если снять вольтамперную характеристику для случая, когда выводы 2,6,7 замкнуты накоротко, то получается S –образная вольтамперная характеристика. Она показана на рис.2. Два пороговых напряжения на этой характеристике определяют напряжения, при которых срабатывают компараторы DA1,DA2 Uпр1=2/3Е, Uпр2=1/3Е. Наличие такой вольтамперной характеристики позволяет интегральному таймеру войти в класс типичных приборов с отрицательным сопротивлением (негатронов).

В [1] говорится, что режим работы негатрона определяется сопротивлением соединенного с ним резистора и напряжением питания. В зависимости от этих величин, т.е. в зависимости от положения нагрузочной прямой на вольтамперной характеристике, возможно несколько режимов работы. Если точка пересечения нагрузочной кривой с вольтамперной характеристикой находится на нарастающих участках (с положительным сопротивлением) характеристики, то схема в устойчивом состоянии. Если точка пересечении находится на ниспадающем участке, то схема неустойчива. Например, в точке А схема работает в ждущем режиме, а в точке В в зависимости от параметров внешнего соединения к таймеру элементов, схема может работать как релаксационный генератор или как генератор гармонических колебаний. В случае, когда нагрузочная прямая пересекает характеристику в двух точках (нарастающие участки), то схема работает как устройство с двумя устойчивыми состояниями - триггер. Когда точек пересечения три, в зависимости от их расположения возможны несколько режимов работы. В этом случае две крайние точки (А и Е) отвечают за устойчивое состояние, так как находятся на нарастающих участках, в зависимости от параметров соединенных с таймером элементов средняя точка может быть как устойчивая, так и неустойчивая. В первом случае схема работает как триггер, а во втором - как ждущий релаксационный генератор, чьё выходное состояние определяется точкой С. На основании этих режимов работы можно определить три области применения таймера 555. В первой области таймер используется одновременно как активный элемент и как электронный ключ, через который изменяется напряжение на присоединённым к нему конденсатором. На этой основе конструируют различные релаксационные схемы, работающие в автогенераторном или ждущем режимах, которые могут генерировать импульсы как прямоугольные, так и другой формы. Такие схемы могут быть использованы в сложных устройствах, как реле времени, схемы управления тиристорами, преобразования аналоговых сигналов в цифровые и др.

Вторая область применения таймера – работа в бистабильном режиме, как ключевой элемент с двумя порогами срабатывания. Для этого таймер необходимо связать с резистором, чьё сопротивление таково, что прямая пересекает вольтамперную характеристику в трех точках. На этой основе могут конструироваться различные схемы - несимметричные триггеры, счетчики, делители и шумоустойчивые логические схемы с гистерезисом. В третьей области приложения рабочая точка выбирается на нисходящем участке вольтамперной характеристики. Это используется как дифференциальное отрицательное сопротивление, так и эквивалентная реактивность. На этой основе могут конструироваться различные линейные схемы, например, генераторы гармонических колебаний и усилители. Такой режим предлагает интересную возможность использования таймера как эквивалентная индуктивность, которую трудно реализовать в интегральном исполнении. На рис.3 представлена схема с релаксационного генератора на таймере 555. Она состоит из таймера, включенного как прибор с отрицательным сопротивлением времязадающей (R1+R2)С1 цепи. Режим работы выбран так, чтобы точка пересечения нагрузочной прямой находилась на спадающем участке вольтамперной характеристики. При подаче питающего напряжения конденсатор С1 начинает заряжаться по экспоненциальному закону через резисторы R1+R2 с постоянной времени tзар = (R1 +R2) C 1. Первоначально напряжение на конденсаторе меньше Uпр2, триггер находится в состоянии, при котором выход получает напряжение, которое поддерживает разрядный транзистор VT2 в закрытом состоянии, а на выходе 3 высокий уровень напряжения. Так как входное сопротивление большое (соединенных накоротко выводов 2,6,7), то оно не оказывает на зарядный процесс никакого влияния. Напряжение на конденсаторе стремится к напряжению питания Е. В момент, когда напряжение на конденсаторе достигнет величины Uпр1, возникает лавинообразный регеративный процесс, завершающийся срабатыванием компаратора D A 1, переворотом триггера DD 1 и насыщением транзистора VT2. На выходе таймера низкий потенциал. С этого момента конденсатор С1 начинает разряжаться по экспоненциальному закону через маленькое сопротивление открытого транзистора VT2. Постоянная разряда tраз = С1Rvt2, где Rvt2 усредненная величина сопротивления коллектор-эмиттер насыщенного транзистора VT2. Когда в процессе разряда напряжение на конденсаторе достигнет Uпр2, наступает лавинообразный процесс, завершающийся переворотом триггера DD1, закрытием разрядного транзистора VT2 и получением высокого уровня напряжения на выходе таймера. Далее процесс заряда и разряда конденсатора С1 циклично повторяется. Из-за экспоненциального характера изменения напряжения на конденсаторе С1 в пределах от Uпр2 до Uпр1 время заряда tзар = 0.7(R1+R2)C1. Время разряда tраз = 0,7С1Rvt2. Период T = tзар + tраз. Так R1+R2>>Rvt2. то T = 0.7( R 1+ R 2) C 1. Если необходимо получить продолжительные импульсы, то в разрядную цепь ставят резистор R3. В этом случае продолжительность времени разряда tраз = 0,7С1R3. В результате схема может генерировать импульсы, продолжительность которых будет равна паузе. Пилообразное напряжение можно снять с конденсатора С1. Ждущий режим работы получится, если вывод 2 отсоединить от выводов 6,7. Подача низкого уровня на вывод 2 разрешает работу генератора.

Оскар.Х. Импульсни схеми с прибори с отрицательно съпротивление. София.Техника. 1982г.

-2

-3