Добавить в корзинуПозвонить
Найти в Дзене
Меандр Радиолюбитель

Металлодетектор "Пират".

"Пирата" не собирал наверное только самый ленивый самодельщик. Моя история начинается чуть раньше, в доинтернетную эпоху.
В далеком 2000м я активно увлекался КВ радиосвязью. Слушал эфир перестроенным и дополненным вторым

Всем доброго.

Сразу предупреждаю, данная статья с намёком на художественный рассказ. Если нужны только материалы по сборке и настройке МД, мотайте скроллом до первой картинки.

"Пирата" не собирал, наверное, только самый ленивый самодельщик. Моя история начинается чуть раньше, в доинтернетную эпоху.

В далеком 2000м я активно увлекался КВ радиосвязью. Слушал эфир перестроенным и дополненным вторым гетеродином "Казахстаном". Вот тогда и мелькнула мысль использовать эффект "биений" двух частот для детектирования металлов в контуре. Ну, подумал и забыл - увлечение было иное.

Прошло пару лет, и однажды кум, знаючи, что я шарю, поинтересовался - а не смогу ли я собрать МД для его отца. Батя его копал чермет на сдачу и в качестве искателя использовал вилы. Тыкал ими наугад в грунт и так обнаруживал наличие/отсутствие ископаемых. Вот тут я и вспомнил о старой идее.

Первый искатель был обычным детекторным приемником 0V2, и имел два генератора, при чем один был расположен в корпусе с приемником. Крепился приемник на штанге возле рукоятки, а второй - на отдельном куске монтажной платы, и размещался в маленьком коробочке прямо на пластиковом основании поисковой рамки.

Приемник настраивался на частоту "поискового" генератора, а второй генератор при помощи КПЕ "подводился" какой-то гармоникой аккурат к частоте поискового. В итоге, в наушниках звучала частота биений. Эффективность поиска ископаемых возросла на несколько порядков!

Сразу же в голове закрутились мысли о налаживании "бизнеса" по производству и продаже данных девайсов. Разумеется, попытки были и, само собой, успехом они не увенчались.

На дворе уже шли "сытые нулевые", охочих до металлического наследия предков поубавилось, а те кто продолжал копательство, делали это при помощи более продвинутых МД. Какой-то "Кулибин" уже тогда собирал импульсники на нескольких транзисторах. По рассказам пользователей этих аппаратов было понятно, что работают они на каком-то ином принципе, и, в сравнении с моей поделкой при более сложной эксплуатации обладали заметно лучшей эффективностью. Через товарища, который интересовался данной темой, я смог выйти на этого "Кулибина", и он нам с товарищем прямо на коленке нарисовал схему. Я почему-то сразу заподозрил неладное.

В попытке собрать изображенное на листке бумаги изделие было убито много вечеров. Ума я этому поделию так и не смог дать.

Шли годы, появился интернет, да и знаний в РЭУ тоже добавилось.

Пришли 10ые, принесшие новую волну копателей. Поползли слухи о каком-то "пирате" на двух микросхемах. Интернет к этому времени обладал кое какой инфой об этом устройстве, и у меня появилась схема.

Лежала она в недрах жесткого диска несколько лет и жить мне не мешала, пока не примчался в гости один товарищ.

2016г.

- Сделай мне "Пирата"!

Стало интересно - получится ли в этот раз?

К этому времени за плечами было уже много схем в разы сложнее "Пирата". Всевозможные приёмники, усилители, мелкая автоматика для нужд народного хозяйства, и так далее. Кроме того - к этому времени уже и забылись те времена, когда творить приходилось на монтажных платах из освобожденного от деталей текстолита заводских плат. ЛУТом владел полностью.

К157УД2 у меня имелись, пара-тройка даже новеньких, а вот с таймером были проблемы. Как-то не довелось мне его понюхать, и откуда выковырнуть данную деталь, тоже не было предположений.

Как оказалось, у товарища знакомый работает в телемастерской, и сам заказчик раздобыл микросхему.

Пока он её выпрашивал, прошло пару дней, и этого времени мне хватило, чтобы собрать версию "Пирата" с транзисторным генератором, и побегать с нею по своим оврагам .

Заработало устройство с полпинка. Полевые испытания меня буквально ошеломили. Он обнаруживал железки на такой глубине, которая моему первому варианту даже в самых заоблачных мечтах привидеться никак не могла!

Появился товарищ с микросхемами, было их две, и имели они следы прежней жизни в каком-то устройстве, ну, короче - не новые, а демонтированные.

Товарищ, повертев и покрутив искатель в руках, с настойчивой интонацией заявил - оставь микросхемы себе, а этот искатель меня устраивает и на транзисторах.

Ну ОК, хозяин барин. На этом и распрощались.

Товарищ поехал копать, а я пошел травить вторую плату и собирать искатель уже с "таймерным" генератором.

Этот аппарат работал еще красивее. При полевых испытаниях за час я в яру накопал железок на пол кузова мотороллера "Муравей". Поскольку Муравья у меня нет, весь оставшийся день, с тогда еще 16 -ти летним сыном, тягали железо домой на горбах.

Получившийся аппарат я оформил в довольно приличный вид и предложил его на продажу в одной из соцсетей.

Видео снято на какой-то камерофон, и, после двух перезаливов приобрело такой вот, весьма печальный вид....

Покупатель нашелся быстро, и искатель ушел почтой в далекий и солнечный Узбекистан. Господин покупан меня кинул, и денег я не получил.

Ну и вот, наконец, мы пришли к суровым 20м. Пандемия снова пробудила копателей, и на этот раз друг попросил собрать искатель, чтобы с его помощью очистить двор от железа, и немного на этом заработать.

В прошлом году был собран аппарат на восьминогом ОУ, ибо УДшки давно уже закончились. Двор был отчищен, и заработать на железе другу удалось прямо - таки не хило. Купил на эти деньги новый телефон.

В этом году Никитка собрался было покопать ещё, но зимнее хранение искателя в сарае не прошло бесследно. Плата позеленела и МД перестал подавать признаки жизни.

Вскрытие выявило вышедший из строя операционник, и множественные купоросные "грибы" на плате.

Мудохаться с восстановлением не хотелось ,и решил, что проще будет собрать новую плату.

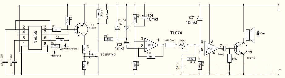
Мудрить и изобретать или модернизировать не стал, схему взял первую попавшуюся в сети.

Непонятно, почему автор схемы указал счетверенный ОУ вместо сдвоенного? Ну да ладно, на схеме цоколёвка правильная, и схема рабочая.

-2

Печатка тоже из сети, первая попавшаяся.

-3

После набивки детальками плата приобретает следующий вид.

-4

Таймер из Китая, цена вопроса 100р 20шт. ОУ тоже не оригинал, китайцы промаркировали его как TL082, на самом деле, он может быть чем угодно, в том числе и LM358. Работает устройство, не смотря ни на что!

Транзистор - высоковольтный двухамперный мосфет из дежурного источника питания АТХ блока питания.

Питается устройство от трех последовательно соединенных Li-Ion АКБ. Ток потребления не превышает 20мА

Поисковая рамка намотана на оправке 20см проводом 0,47мм, и содержит от 20 до 40 витков, точное количество подбирается опытным путем.

Полевые испытания именно с этим искателем еще не проводил, ныне холодно, лень в огород идти, алюминиевые огурцы искать!

Повторяемость данного искателя довольно хорошая. Были у меня с ним проблемы (с десяток за все время собрал), но, как выяснялось, все дело было в качестве деталей.

Решившим повторять эту конструкцию могу подсказать - лучше всего работает К157УД2, но она, зараза, любит сама по себе внезапно помирать.

Из опыта замечено, что из буржуйских ОУ лучше всех работают биполярные, полевые почему-то не всегда дают четкое щелканье компаратора. Вместо одного потенциометра удобнее использовать два соединенных последовательно, один с большим сопротивлением, около 100К, второй с меньшим, порядка 10-15К. Большой - это грубая настройка, малый - точная подстройка.

Вообще - искатель сугубо индивидуальный, сделать два совершенно одинаковых не получится, каждый со своим характером, и может запросто отказаться работать с одним кабелем от рамки до платы, и с радостью заработает с другим.

От напряжения питания немного зависит и глубина обнаружения, ибо детектирует металл это устройство, измеряя длину импульса, которая зависит от скорости и уровня отраженного сигнала. А он, сигнал, тем глубже "простреливает", чем сам мощнее.

Схема капризна к "чистоте" монтажа, окислы и сопли очень не любит, и, если все сделано абы как, то и работать он будет соответственно, а может и вовсе отказаться настраиваться, и будет непрерывно "гудеть".

На этом, пожалуй, всё, если возникнут вопросы, вы знаете, где их задавать!

Спасибо за внимание и до новых встреч.