Добавить в корзинуПозвонить
Найти в Дзене
TSLab - Торговые роботы

Анализ объемов - зона распределения объема

Продолжаем тему.
В прошлой статье, рассказали про паттерн, с примитивным фильтром и стопом по трейлу.
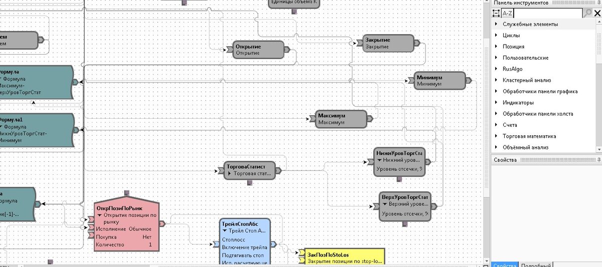
В продолжении темы делимся скриптом, каким образом можно определить зону распределения объема.

Продолжаем тему.

В
прошлой статье, рассказали про паттерн, с примитивным фильтром и стопом по трейлу.

В продолжении темы делимся скриптом, каким образом можно определить зону распределения объема.

Наша цель была, выявить основной проторгованный объем был сверху или снизу. Для этого нам понадобятся блоки, торговая статистика, и верхний/нижний уровень

-2

Они работают следующим образом. Суммируется весь объем по уровням (ну или количество сделок и тд в зависимости от настроек торговой статистики). Далее отсекаем установленный уровень, в нашем примере 30% сверху и 30% снизу. То есть  получаем уровни от «объема», например из 1000 лотов, отсекли 333 сверху и столько же снизу, получаем две цены, верхний и нижний уровень. И тут самое главное, если сумма верхних строк которая дает 333 — находится ближе к минимуму, значит сверху были маленькие  и основной объем прошел снизу. Именно таким образом мы и отфильтровали сделки. 
Естественно можно далее придать усиление фильтру, например насколько удаленны «отсечки» от экстремумов, а так же расположение максимально проторгованного объема, и в том числе методом объединения шагов цены, для выявления зон накопления.
Данный пример, один из многих паттернов которыми возможно многие пользуются в торговле, но не смогли еще собрать логику в роботе. В дальнейшем покажем и другие примеры, в том числе и те, что попросите в комментариях.

Скачать TSLab и начать пользоваться можно бесплатно www.tslab.pro