Добавить в корзинуПозвонить
Найти в Дзене
Electronics Update

Особенности практической реализация устройств на SiC и GaN

Рассмотрим электрические параметры технологий на которые мы обращаем внимание при разработке силовых преобразователей. Максимальные рабочие напряжения являются основным критерием для различных технологий переключения.

Максимальные рабочие напряжения являются основным критерием для различных технологий переключения. Максимум для мощных Si-MOSFET составляет около 950 В, для GaN HEMT - 600 В, а для SiC-MOSFET - около 1700 В. IGBT по-прежнему доминируют при очень высоких напряжениях, хотя полевые МОП-транзисторы могут быть сконфигурированы в некоторых топологиях для снижения напряжения.

Когда происходит перенапряжение, IGBT и MOSFET имеют режим защиты от лавинного эффекта с различными характеристиками энергии, зависящими от устройства. GaN HEMT не имеют лавинного режима и поэтому физически катастрофически разрушаются при перенапряжении. В связи с чем производители устройств GaN следят за тем, чтобы между номинальными напряжениями, указанными в таблице, и абсолютными максимальными значениями напряжения, был большой запас.

Схемы вентильного привода сильно различаются в зависимости от технологии устройства.

Si-IGBT имеют изолированные затворы, но высокий общий заряд затвора, требующий значительной мощности привода. Который в свою очередь масштабируется напрямую с размахом напряжения затвора и частотой. Таким образом самым большим устройствам требуется всего несколько ватт при рабочих частотах переключения.

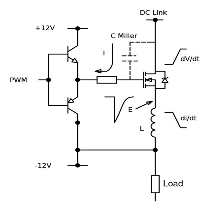
Si-MOSFET имеют гораздо более низкий заряд затвора и более низкие требования к мощности привода и, как и IGBT, имеют пороговое напряжение затвора около 10 В. Абсолютное максимальное напряжение затвора обычно составляет +/- 25 В. На затвор часто подается отрицательное напряжение, примерно до -12 В, чтобы выключить устройство. Это сделано для противодействия эффектам «емкости Миллера» и любой общей индуктивности в соединении исток/эмиттер, которые имеют тенденцию создавать переходные процессы, которые препятствуют управлению затвором в выключенном состоянии (рис.1).

Рисунок 1. Отрицательный затвор учитывает влияние на переходные процессы емкости Миллера и индуктивности источника
Рисунок 1. Отрицательный затвор учитывает влияние на переходные процессы емкости Миллера и индуктивности источника

SiC и GaN, в частности, имеют чрезвычайно низкий общий заряд затвора и незначительные требования к мощности привода. Однако для полного усиления SiC-вентили должны быть доведены до почти 20 В, что близко к типичному абсолютному максимуму + 25 В. Поэтому часто используются защитные фиксирующие диоды, чтобы избежать перенапряжения.

GaN HEMT фактически управляются током с напряжением около 3 В, работающий в несколько мА, требуемых для полного включения устройства. Напряжение сильно зависит от температуры и тока стока, поэтому обычно не указывается в качестве порогового значения VTH . Поэтому указывается максимальный ток затвора, измеряемый в десятках мА, хотя допустимы и амперы импульсного тока в зависимости от ширины импульса и частоты повторения.

Как SiC, так и GaN могут иметь влияние от «фантомного» включения из-за присущих им чрезвычайно высоких уровней di/dt и dv/dt , поэтому часто прилагается на затвор несколько отрицательных вольт для выключенного состояния.

Устройства на основе GaN особенно подвержены риску из-за их низкого эффективного порогового напряжения и высокого значения dv/dt . Однако производители обычно поставляют устройства с SiC и GaN с подключением к источнику по схеме «Кельвина». Таким образом контур управления затвором может быть эффективно отделен от основного контура тока, уменьшая или устраняя проблему.

Управление отрицательными затворами GaN HEMT может быть проблематичным, поскольку напряжение напрямую увеличивает падение диодного эффекта, если канал работает в обратном направлении во время режима «мертвого» времени, увеличивая рассеяние.

Для SiC и GaN к затворам обычно подключают дополнительное последовательное сопротивление для преднамеренно низкой скорости переключения для необходимого выбора между EMI и эффективностью. Цепи с раздельным сопротивлением для затвора ВКЛ и ВЫКЛ обычно используют управляющие диоды.

Применение SiC и GaN

SiC широко используется в силовых приложениях с номиналами от 650 В до 1700 В, соответствующими обычно одно- и трехфазным промышленным и инверторным уровням. Доказано, что устройства являются надежными, а современные драйверы и технологии делают их еще более широко применимыми.

Устройства на SiC могут быть модернизированы для некоторых применений используя Si-MOSFET или даже IGBT с некоторыми модификациями методов управления и демпфирования. Но конструкции, разработанные с нуля, использующие преимущества более высоких частот переключения с использованием соответствующих методов компоновки элементной базы и конструкции, могут дать больше преимуществ с меньшим расстоянием между магнитными элементами конструкции.

Устройства на основе GaN находят все более широкое применение в источниках питания, где они обеспечивают лучшую эффективность в приложениях с низким напряжением, таких как солнечные инверторы, преобразователи постоянного тока в телекоме, усилители звука класса D и однофазные источники питания переменного тока.

Проблемы, связанные с чувствительностью к уровням возбуждения, решаются конфигурациями «каскода» с характеристиками затвора, которые эквивалентны Si-MOSFET.

После первоначальных слов в отношении надежности устройства новая технология созрела для применения и, кроме того, стали понятны механизмы отказа. Поэтому устройства можно с уверенностью проектировать с учетом абсолютных максимальных характеристик. Номинальное напряжение для GaN в любом случае будет увеличиваться в будущем, поэтому они будут все больше конкурировать с SiC- и Si-MOSFET на уровне около 900–1000 В, что является основной областью применения для промышленных преобразователей постоянного тока, а также более высоких напряжений аккумуляторных батарей в электромобилях.

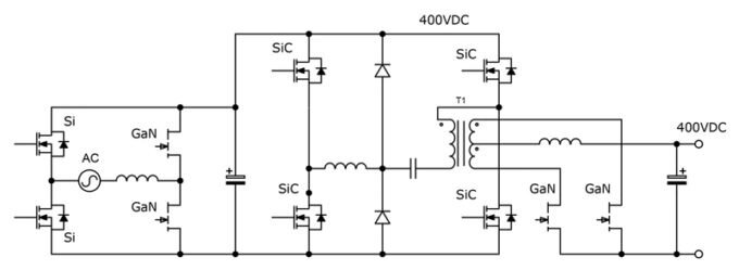
SiC и GaN могут быть использованы на всех этапах стандартного преобразователя мощности, от каскада с постоянным выпрямителем с коррекцией коэффициента мощности (PFC) до основного инвертора и до синхронных выпрямителей (рис. 2).

Рисунок 2. SiC и GaN могут использоваться в стандартном преобразователе мощности
Рисунок 2. SiC и GaN могут использоваться в стандартном преобразователе мощности
-3