Найти в Дзене
Radio-любитель

Генератор для настройки радиоприемников

Всем здравствуйте. Приведенный на схеме генератор предназначен для проверки чувствительности, либо точность калибровки аналоговых частотных шкал приемников на любительских диапазонах в диапазоне коротких волн (от 3,5 до 21 МГц).
Генератор выдает синусоидальный радиочастотный сигнал с постоянным эффективным напряжением 50 мВ на шести частотах, определяемых установленными кварцевыми резонаторами.

Всем здравствуйте. Приведенный на схеме генератор предназначен для проверки чувствительности, либо точность калибровки аналоговых частотных шкал приемников на любительских диапазонах в диапазоне коротких волн (от 3,5 до 21 МГц).

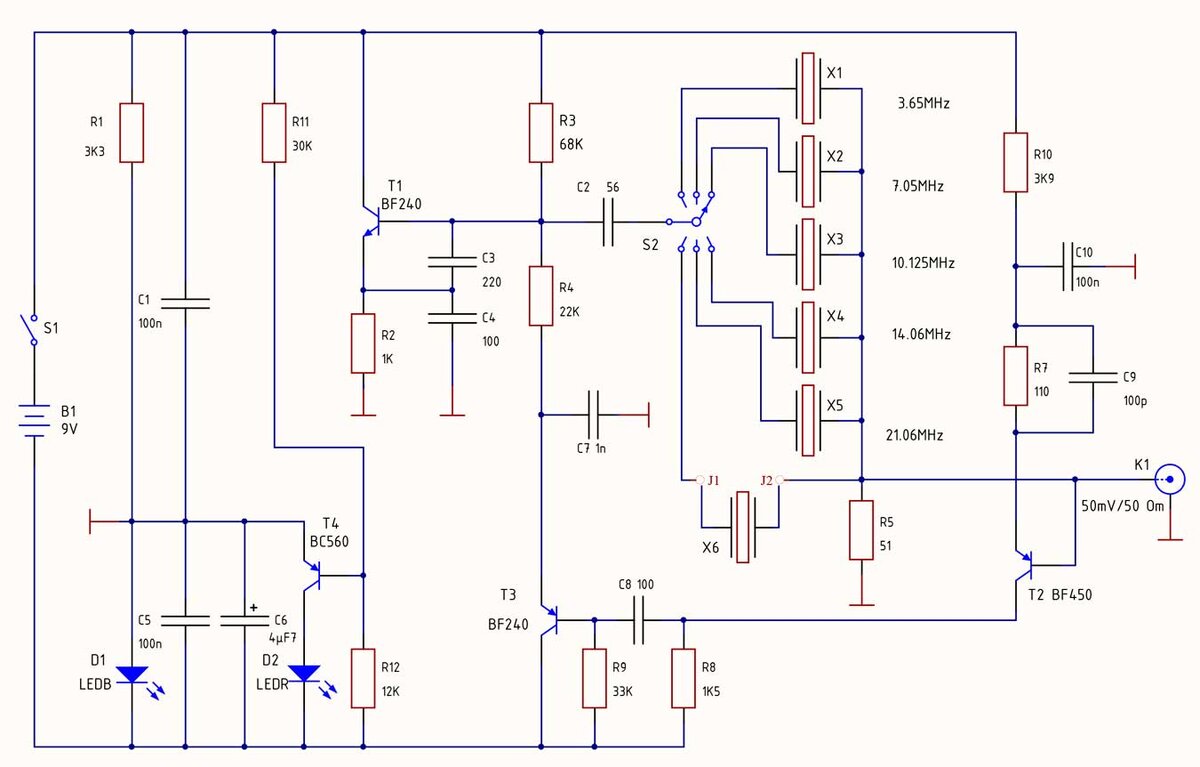
Генератор выдает синусоидальный радиочастотный сигнал с постоянным эффективным напряжением 50 мВ на шести частотах, определяемых установленными кварцевыми резонаторами. Выходное напряжение может быть ослаблено в несколько этапов с помощью аттенюатора. Принципиальная схема тестового генератора показана на рисунке.

Схема генератора
Схема генератора

Устройство состоит из генератора Клаппа собранного на транзисторе T1, цепи управления на транзисторах T2 и T3 для стабилизации амплитуды генератора, цепи виртуального заземления и, наконец, цепи индикации с T4, контролирующей состояние батареи.

Частота генератора определяется одним из пяти кварцевых резонаторов X1 - X5, которые подключены к базовой цепи транзистора T1 через переключатель S2. В шестом положении переключателя в цепь базы Т1 включается колодка с контактами J1 и J2, в которую можно вставить другой кварц X6 с необходимой частотой (в диапазоне от 3 до 24 МГц). Также можем включить в разъем неизвестный кварцевый резонатор, что желаем проверить.

Радиочастотный сигнал снимается с генератора с резистора R5, включенного последовательно с выбранным кварцевым резонатором, и выводится на выходной разъем K1 (разъем BNC или CINCH и т. д.). Сопротивление резистора R5 определяет выходное сопротивление генератора примерно 50 Ом.

Напряжение выходного радиосигнала 50 мВ стабилизируется схемой управления на транзисторах Т2 и Т3, которая регулирует рабочую точку генератора Т1. Транзистор T2 усиливает РЧ-сигнал с резистора R5 более чем в десять раз по сравнению с напряжением. T3 служит компаратором, с помощью которого амплитуда усиленного радиочастотного сигнала с коллектора T2 сравнивается с пороговым напряжением около 0,5В перехода база-эмиттер транзистора T3. После включения генератора, когда амплитуда ВЧ-сигнала на коллекторе T2 еще мала, T3 закрывается, и на транзисторе T1 определяется максимальное положительное напряжение, вносимое резистором R3.

В результате амплитуда радиочастотного сигнала быстро увеличивается. Когда положительные пики сигнала с коллектора T2 начинают открывать транзистор T3, ток, протекающий через резистор R4, начинает уменьшать базовое напряжение T1, и рост колебаний радиочастотного сигнала начинает уменьшаться. Наконец, колебания стабилизируются, при этом ток, протекающий через транзистор T3, поддерживает базовое напряжение T1 на уровне, необходимом для достижения этой регулировке.

Если уровень радиочастотного сигнала увеличивается, T3 начинает больше открываться, и ток, протекающий через резистор R4, увеличивается. В результате напряжение на T1 падает, и колебания уменьшаются до своей исходной величины. Точно так же, после уменьшения сигнала РЧ-сигнала, T3 будет меньше открываться, напряжение на базе T1 увеличится, и колебания увеличатся до своей исходной величины.

За счет простоты схемы управления и небольших размеров температурной зависимости порогового напряжения перехода база-эмиттер T3, с которой сравнивается амплитуда радиочастотного сигнала, стабильность уровня радиочастотного сигнала на выходном разъеме K1 генератора оставляет желать лучшего. Однако этого достаточно для проверки чувствительности приемников при комнатной температуре.

Генератор питается от аккумулятора или батареи В1 напряжением 9В, потребляемый ток около 6 мА. Заземление создается стабилизатором напряжения на балластном резисторе R1 и светодиоде D1, работающим как стабилитрон, который делит напряжение батареи на две цепи с напряжением +6,1 и -2,9В (относительно виртуальной земли) в соответствии с требованиями регулятора цепи на транзисторах Т2 и Т3.

В схеме, показывающей состояние батареи, транзистор T4 сравнивает напряжение батареи, уменьшенное делителем R11, R12, со стабилизированным напряжением -2,9В, снятым со светодиода D1. Когда напряжение аккумулятора падает ниже примерно 7,5В, транзистор Т4 закрывается и загорается красный предупреждающий светодиод D2. Вот на этом все.

-2