Найти в Дзене
Просто Радиолюбитель

Блок питания для Arduino

В предыдущих статьях была представлена схема и программное обеспечение простого осциллографического пробника. При наладке и испытаниях использовался лабораторный блок  питания, обеспечивающий необходимую гальваническую развязку и минимальные пульсации. Напряжение питания - от 7.5 до 12В, ток 350 мА. Пришло время запустить наш пробник в автономное плавание и сделать его полностью законченным

В предыдущих статьях была представлена схема и программное обеспечение простого осциллографического пробника. При наладке и испытаниях использовался лабораторный блок  питания, обеспечивающий необходимую гальваническую развязку и минимальные пульсации. Напряжение питания - от 7.5 до 12В, ток 350 мА. Пришло время запустить наш пробник в автономное плавание и сделать его полностью законченным прибором в радиолюбительской мастерской.

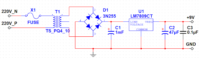
Схема блока питания приведена на рисунке 1.

Рисунок 1. Схема блока питания.
Рисунок 1. Схема блока питания.

Для обеспечения гальванической развязки выбрана классическая схема на трансформаторе. В переделку пошел китайский блок питания, самой дорогой частью которого и был требуемый трансформатор.

Донор:

Донор
Донор
Донор
Донор
Донор
Донор

На вторичной обмотке должно быть напряжение достаточное для работы интегрального стабилизатора L7809. По даташиту на 7809 минимальное напряжение на входе должно быть не ниже 10.6В и не более 35В,  на вторичной обмотке трансформатора после диодного моста и сглаживающего конденсатора под нагрузкой должно быть не менее 10.6В (упрощенный расчет ). Такая обмотка нашлась на трансформаторе. После диодного моста классическая картинка на холостом ходу:

После диодного моста
После диодного моста

После сборки схемы без нагрузки 9.25 вольт на выходе.

А вот с нагрузкой все поплыло:

"Просадка" L7809 при недостаточном входном напряжении.
"Просадка" L7809 при недостаточном входном напряжении.

В первый момент показалось, что проблема в сглаживающем конденсаторе. Но промер под нагрузкой выявил более неприятную ситуацию: качество китайского трансформатора - напряжение проседает до 11В, хотя по параметрам ток нагрузки до 0,5 А, видимо китайского тока, при 0.25 А проседает значительно от холостого хода :). Напряжения в 11В оказалось не достаточно для моего экземпляра 7809.

Пришлось использовать добрую LM317 (я думаю каждый радиолюбитель держит при себе такую штучку, чтобы оперативно решать проблемы с питанием схемы). Принципиальная схема на Рисунке 2.

Рисунок 2. Схема блока питания на стабилизаторе LM317.
Рисунок 2. Схема блока питания на стабилизаторе LM317.

Калькулятор для расчета R1 и R2 здесь .

В качестве диодного моста применен PBP205 (аналог 3N255 (2A)). Можно было оставить диодный мост китайского блока, но, честно не выглядели они на диоды с достаточным обратным напряжением и необходимым током. Скорее напоминали КД521.

На LM317 не забываем повесить радиатор. Я применяю пластинку из меди толщиной в 0.5 мм, просто припаивая ее к LM. Для рассеивания ((11В-7.7В)х0.3А)=1Вт вполне достаточно.

-8

Блок питания в работе:

-9

С уважением, к читателям. Прошу комментировать, спасибо.

Мой блог о радио: https://sp8plus.blogspot.com/