Найти в Дзене
Энергофиксик

Распространенные ошибки при работе с домашней проводкой

Все мы с вами стремимся к экономии и довольно часто ремонтом или модернизацией электропроводки мы хотим заниматься самостоятельно, без привлечения специалистов.
Если у вас нет определенного опыта и главное знаний, то такое занятие может привести к большому числу ошибок. При этом некоторые можно будет устранить достаточно легко, а над некоторыми потом придется серьезно потрудиться.
В этом
Оглавление

Все мы с вами стремимся к экономии и довольно часто ремонтом или модернизацией электропроводки мы хотим заниматься самостоятельно, без привлечения специалистов.

Если у вас нет определенного опыта и главное знаний, то такое занятие может привести к большому числу ошибок. При этом некоторые можно будет устранить достаточно легко, а над некоторыми потом придется серьезно потрудиться.

В этом материале я расскажу про самые распространенные ошибки, как новичков, так и некоторых «профессионалов». Изучив ниже представленные ошибки, вы будете знать, как делать точно нельзя.

Распространенные ошибки при монтаже проводки

Примечание. Внимание если у вас нет теоретических и практических знаний, то лучше доверить работу профессионалам, а ниже представленный материал используйте как памятку для проверки работы за мастером.

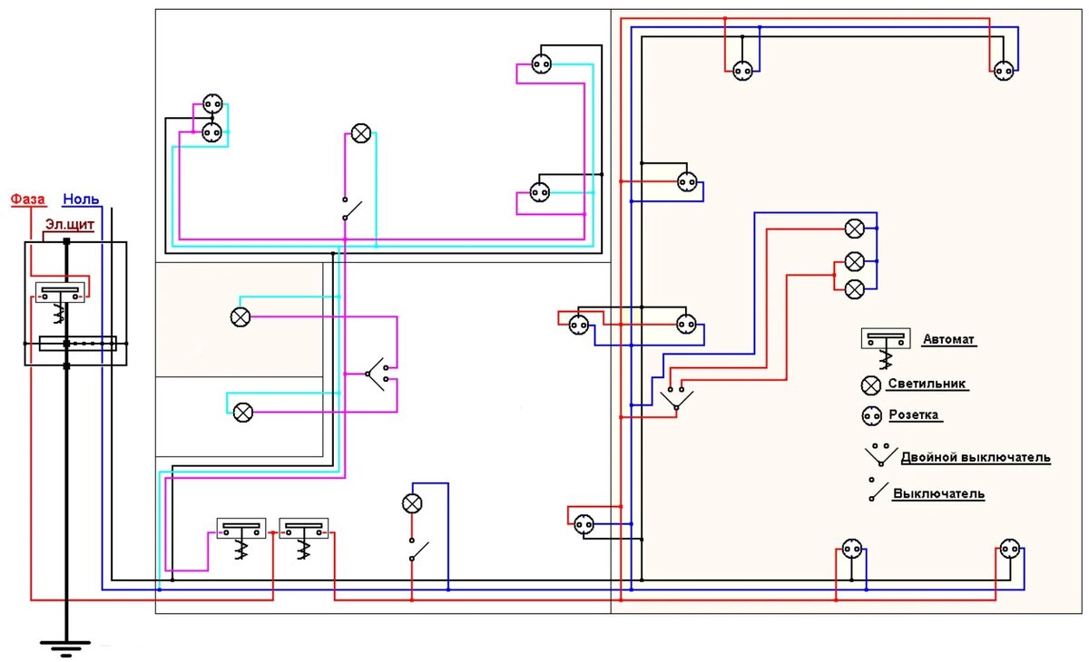
Самая главная ошибка – отсутствие подробной схемы

Итак, прежде чем приступать к какому-либо ремонту или прокладке новой проводки, нужно составить точный и подробный план. Отговорки в стиле: я все запомню, в этом случае не подходят. Составленный подробный чертеж поможет вам в будущем безопасно и главное без риска не повредив спрятанные провода, например, установить полочку, поставить дополнительную розетку и т. п.

-2

Кроме этого наличие такого плана позволит точно рассчитать, сколько вам потребуется розеток, выключателей, установочных коробок и кабеля. А это значит вы не купите лишнего и тем самым сэкономите деньги.

Применение кабелей с недостаточным сечением

Помните, что чем больше нагрузка, тем больше должно быть сечение жил используемого кабеля. Так если на линии освещения с огромным запасом подойдет кабель с сечением жил 1,5 миллиметра квадратных (при этом не важно ГОСТ или ТУ), то в розеточных линиях нужно использовать кабель с сечением жил 2,5 миллиметра квадратных (при этом исключительно ГОСТ, так как у кабеля по ТУ реальное сечение может быть и 2 миллиметра квадратных).

-3

Также запомните, что в доме (квартире) не место алюминиевым проводам. Так что если вы выполняете прокладку новой проводки, то используйте исключительно медные провода.

Если же вы модернизируете существующую и полностью избавиться от алюминия не предоставляется возможным, то выполнять обычную скрутку меди и алюминия нельзя. Вот в этом материале я подробно расписал как правильно соединять алюминий с медью.

А для подключения мощных электроприборов, например, бойлеров или же электрических духовых шкафов лучше проводить отдельные питающие линии от щитовой.

Если вы решите использовать то что есть и, например, на розетки пустите 1,5 квадрата, то в случае большой нагрузки провода начнут греться, изоляция оплавится и произойдет короткое замыкание, что может привести к пожару.

Использование скруток

Очередной ошибкой является использование вместо разрешенных по правилам способов соединения проводов обычной скрутки.

-4

Запомните! Самыми надежными вариантами соединения проводов являются скрутка+сварка и опрессовка. Тем более такие варианты соединения можно с чистой совестью прятать под штукатурку. Лично я использую опрессовку, так как считаю такой вариант надежным и более простым при монтаже.

Если же к распределительной коробке будет сохранен доступ, то линии освещения вполне можно соединять с помощью клеммников WAGO .

Прокладка кабелей по диагонали

-5

Некоторые «специалисты» и желающие сильно сэкономить на проводах могут предложить проложить провода по диагонали. Так вот так делать категорически запрещено. Провода должны прокладываться от распределительных коробок по горизонтальным линиям, а до розеток и выключателей вертикально.

Через выключатель разрываем ноль

Если допустить такую ошибку и через выключатель пустить ноль, то при замене лампочки в люстре вы подвергаете себя опасности получить удар током. Поэтому через выключатель должен разрываться именно фазный проводник.

Розетки во влажных помещениях

Если в ванной комнате установить самую обычную розетку, то спустя некоторое время можно заметить, что они искрят. Это может стать причиной частого срабатывания такого защитного устройства как УЗО или дифавтомат, который должен стоять в вашем распределительном щитке.

По этой причине в помещениях, где есть высокая влажность, должны устанавливаться специальные влагозащищенные розетки.

Разделение проводки по группам и экономия на автоматах

-6

Зачем мне разделять проводку по группам, поставлю один общий автомат и все на этом. Если вы выполняете проводку с нуля, то не стоит экономить и заводить все под один защитный автомат.

Разделите хотя бы розеточную группу с освещением в будущем, когда вы будете менять розетку. Вы скажете самому себе спасибо, что не нужно еще держать фонарик и делать все в полутьме.

Так же подбирайте защитные автоматы не по принципу "что дешевле, то и берем", а лучше выберите защитный автомат в проверенном магазине и от надежного производителя (не экономим на безопасности).

Понравился материал? Тогда оцениваем его и не забываем подписаться на канал. Берегите себя!