Найти в Дзене
Просто Радиолюбитель

Осциллографический пробник на базе Arduino (схема)

Схема простого осциллографического пробника на базе Arduino приведена на Рисунке 1. Схема по номерам пинов адаптирована для mega2560, но легко можно адаптировать под другую ардуину. Можно выполнить в виде шилд.
Необходимое железо:
Arduino Mega2560;
шилд дисплея (не имеет значения, какой, лучше совместимый с библиотеками от Адафрут);

Схема простого осциллографического пробника на базе Arduino приведена на Рисунке 1. Схема по номерам пинов адаптирована для mega2560, но легко можно адаптировать под другую ардуину. Можно выполнить в виде шилд.

Необходимое железо:

  • Arduino Mega2560;
  • шилд дисплея (не имеет значения, какой, лучше совместимый с библиотеками от Адафрут);
  • операционный усилитель типа LM258 или подобный
  • преобразователь из +5В в -5В (использовался из этой статьи );
  • рассыпуха (резисторы, конденсаторы, переключатели).

Тактико-технические характеристики:

  • максимальная частота входного сигнала - 20 кГц;
  • размах входного сигнала - 25В;
  • минимальное "деление" наблюдаемого сигнала - 1В;
  • сопротивление входа - минимальное для диапазона 25В - примерно 840кОм;
  • емкость входа - примерно 25 пФ.

Сразу скажу, пробник строился для решения собственных задач. Характеристики в части входной цепи легко можно подстроить по себя.

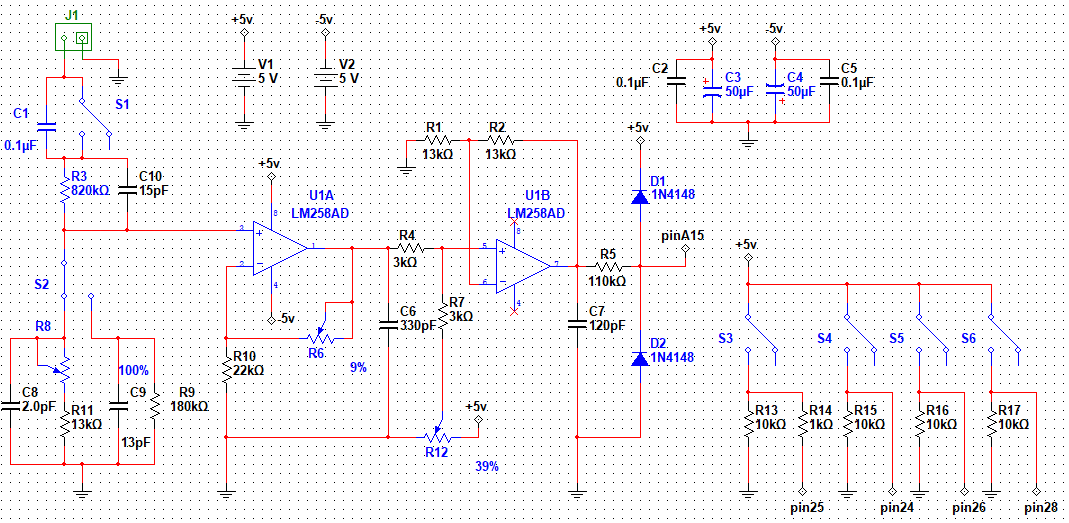
Рисунок  1. Схема осциллографического пробника в программе симулятора Multisim  .R8 - 20кОм, R6 - 200кОм (можно и 100, если Vref ниже 2В), R12 - 10кОм.
Рисунок 1. Схема осциллографического пробника в программе симулятора Multisim .R8 - 20кОм, R6 - 200кОм (можно и 100, если Vref ниже 2В), R12 - 10кОм.

Пробежимся по схеме. На входе разделяющий конденсатор, S1 позволяет выполнять измерения в "закрытом" или "открытом" режиме для постоянной составляющей. Далее входной аттенюатор. Собран по классической схеме. Движковые переключатели S2 и S3 объединены в одну группу с общим движком. Переключатель S3 "дает знать" плате ардуино какой диапазон включен. По схемотехнике входных цепей есть хороший цикл статей , желательно глянуть перед постройкой. "Скудный" входной аттенюатор обусловлен отсутствием под руками переключателей с необходимым количеством позиций. В качестве усилителей использовался LM258 - общего применения, с достаточно большим напряжением смещения, и небольшим частотным диапазоном. Можно использовать любой ОУ, характеристики пробника мало изменятся. U1A - предусилитель, R6 - регулировка коэффициента усиления. Номинал смело можно уменьшить, просто другого потенциометра не было. После входного аттенюатора при максимальных по диапазонам напряжений входного сигнала выходной сигнал +-до 1В. Выходной сигнал на U1A ограничен питанием и максимум до +-3.5В. Это определяет тип опорного напряжения для АЦП. У MEGA2560 есть внутренний источник Vref 2.56В, его и используем. Для других ардуино можно использовать внутренний источник 1.1В, или построить внешний источник опорного напряжения. Есть еще вариант использование операционного усилителя rail-to-rail (выходной практически равно питанию), но обычно они не валяются на столе под руками :), тогда Vref можно сделать равным Vcc. Вариант построения на прецизионном стабилитроне на Рисунке 2.

Рисунок  2. Построение опорного источника для АЦП. LM4040 выпускаются на ряд  напряжений. В моей практике, при полном отсутствии необходимых деталей,  как временное решение использовался резисторный делитель.
Рисунок 2. Построение опорного источника для АЦП. LM4040 выпускаются на ряд напряжений. В моей практике, при полном отсутствии необходимых деталей, как временное решение использовался резисторный делитель.

При снижении требований к Vref до +-2% можно использовать TL431. Вариант из даташита на Рисунке 3.

Рисунок  3. Шунтирующий регулятор на TL431. В случае использования, для  ограничения тока по входу  Aref ардуино неплохо ставить  токоограничивающий резистор 3-5 кОм, и производить расчет с учетом  резистора.
Рисунок 3. Шунтирующий регулятор на TL431. В случае использования, для ограничения тока по входу Aref ардуино неплохо ставить токоограничивающий резистор 3-5 кОм, и производить расчет с учетом резистора.

На делителе R4, R7 организована вольтдобавка до уровня Vref/2. При "правильном" построении схемы с внешним опорным источником на резистор R7 подается Vref. U1b является повторителем без инверсии. Диоды D1, D2 защищают вход АЦП. Питание осуществляется через преобразователь +5В в -5В . В моем случае, MEGA2560 использовалась после "поджарки" одного из пинов PWM, и вместе с шилд дисплея потребляла 300 мА, что для внутреннего стабилизатора +5В без радиатора весьма жарко (жалкие попытки оживить мегу здесь). И лишние 70 мА при прогреве сильно сажало стабилизатор. Я запитал схему отдельным 7805. Ардуино и схема пробника питаются от лабораторного источника питания (трансформаторным) напряжением 9В. Схему собирал на макетной плате, выглядит страшно :) но красота вторична, главное результат. Щуп сделан из простого экранированного провода, в качестве разъема - гнездо 3.5мм. Сейчас полетят гайки в мою сторону - согласование, потери и т.д. Все верно. Это не измерительный прибор, это посмотреть примерно, есть, что или нет, это пробник.

Рисунок 4. Щуп для осциллографического пробника.
Рисунок 4. Щуп для осциллографического пробника.
Рисунок 5. Вид схемы на макетной плате.
Рисунок 5. Вид схемы на макетной плате.
Рисунок 6. Осциллографический пробник в работе.
Рисунок 6. Осциллографический пробник в работе.

Фотографии ужасные, экран бликует, солнце светит, прошу извинения.

Наладку схемы начинают с выставления на выводе 5 U1b напряжения Vref/2 при коротко замкнутом входе пробника резистором R12. Подав на вход пробника +5В в режиме аттенюатора 5В (820кОм+180кОм) на выходе добиваемся +2.56В резистором R6. На этом предварительная настройка закончена. О программном обеспечении и нюансах настройки описано в следующей статье. Для тех, кто спешит, скетч.

С уважением. (не пинайте сильно, я не писатель, я паятель:)

Мой блог о радио https://sp8plus.blogspot.com/