Найти в Дзене
Заметки Биолога

Воспаление

Каждый человек хоть раз в жизни получал занозу или резал палец. На месте травмы развивался отёк, покраснение, появлялась боль – это основные симптомы воспаления.
Воспаление — сложная местная реакция организма на повреждение, направленная на уничтожение повреждающего фактора и восстановление поврежденных тканей, которая проявляется характерными изменениями в микроциркуляторном русле и

Каждый человек хоть раз в жизни получал занозу или резал палец. На месте травмы развивался отёк, покраснение, появлялась боль – это основные симптомы воспаления.

Воспаление — сложная местная реакция организма на повреждение, направленная на уничтожение повреждающего фактора и восстановление поврежденных тканей, которая проявляется характерными изменениями в микроциркуляторном русле и соединительной ткани.

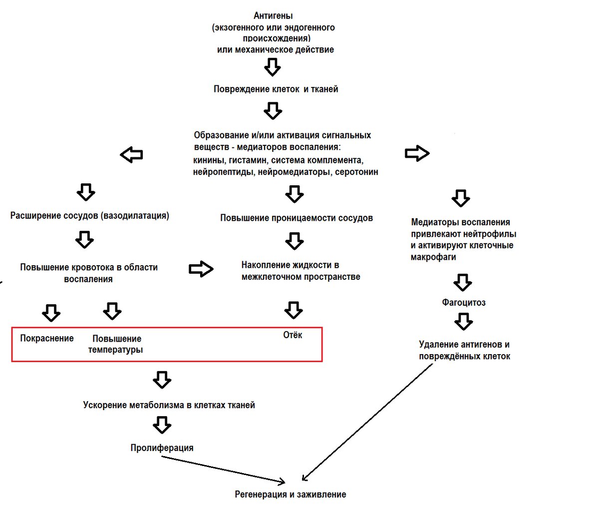
Схема развития воспаления.

-2

Развитие воспаления начинается с механического повреждения клеток или повреждения антигенами различного происхождения: бактерии, вирусы, химические вещества. Раненые клетки начинают вырабатывать специальные сигнальные вещества: кинины, хемокины и др.

Хемокины и продукты деятельности микроорганизмов активируют тучные клетки, которые находятся между клетками различных тканей. Тучные клетки начинают вырабатывать гистамин. Гистамин действует на эндотелиоциты (это клетки однослойных стенок капилляров), они как-бы раздвигаются, происходит вазодилатация. Стенки капилляров расширяются и становятся более проницаемыми. Это вызывает накопление жидкости в межклеточном пространстве и приводит к отёку. Расширение капилляров приводит к усиленному кровотоку в области воспаления, покраснению и местному повышению температуры.

Хемокины привлекают к месту воспаления нейтрофилы. В обычном состоянии нейтрофилы шарообразной формы «катятся» по стенкам сосудов. В месте воспаления нейтрофилы становятся плоскими и благодаря повышенной проницаемости сосудов просачиваются в межклеточное пространство. В межклеточном пространстве в очаге воспаления нейтрофилы разрушают и удаляют антигены и повреждённые ткани фагоцитозом. Ещё одной функцией нейтрофилов является регуляция межклеточных взаимодействий в очаге воспаления.

В тканях постоянно присутствуют макрофаги. Макрофаги тоже фагоцитируют антигены, но они не просто уничтожают антигены. Макрофаги осуществляют процесс презентации уничтоженных антигенов на поверхности своих мембран.

Во время воспаления активируются протеолитические белки системы комплемента, они разрушают микроорганизмы в очаге воспаления.

Нейтрофилы и белки системы комплемента это элементы неспецифического иммунитета. В очаг воспаления так же приходят В- и Т-лимфоциты, представители специфического иммунитета. В-лимфоциты начинают синтезировать иммуноглобулины (или антитела) для уничтожения антигенов.

-3

Весь комплекс мероприятий организма при воспалении приводит к удалению повреждающего фактора и регенерации. Но иногда организм не в состоянии полностью удалить повреждающий фактор, тогда происходит отграничение очага повреждения.