Добавить в корзинуПозвонить
Найти в Дзене
Дружелюбный философ

Чудесная парочка - бином Ньютона и треугольник Паскаля в гости к задачам № 13 из ЕГЭ по математике (профиль)

О биноме Ньютона, о треугольнике Паскаля и об уравнениях, в которых они используются при нахождении корней

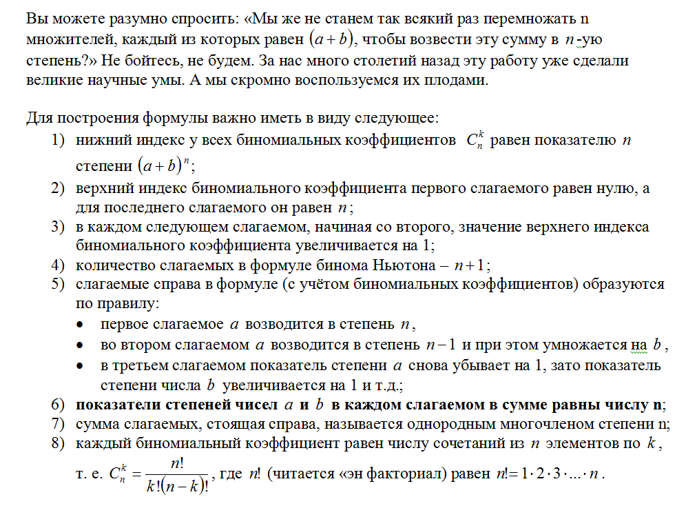
Блюдо этой статьи - нелюбимые, громоздкие уравнения с суммами и разностями двучленов высоких степеней и к ним сводимые. Можно ли без них обойтись? Ответ отрицательный.

Немного о биноме Ньютона (Isaac Newton, 4.01.1664 - 31.03.1727) и о треугольнике Паскаля (Blaise Pascal, 19.06.1623 - 19.08.1662) (см. картинку 1).

В каких уравнениях может встретиться наш тандем?

Например, в уравнениях, которые я рассмотрю ниже (см. картинки 2, 3, 4).

Картинка 2
Картинка 2

Кажущееся "страшным" на первый взгляд уравнение (в школе такие встречаются не часто), оказалось легко решаемым с помощью бинома Ньютона и треугольника Паскаля. При решении биквадратного уравнения я воспользовалась одним из способов решения квадратного уравнения, о котором написано в этой статье. Разность во втором слагаемом я "превратила" в сумму (2x+(-1)).

Особенностью рассмотренного на картинке 2 уравнения является сопряжённость выражений, записанных в скобках. Немедленное их возведение в пятую степень гарантирует после упрощения "уничтожение" части слагаемых, чего нельзя добиться в следующем уравнении (картинка 3). В уравнении на картинке 3 требуется "усредняющая" замена.

Последнее в этой статье уравнение решается интересным способом - способом сведения уравнения к системе уравнений. Изучайте его на картинке 4.

Надеюсь, что статья была для Вас полезной.

Уважайте себя. С уважением, автор.