Найти в Дзене
Дружелюбный философ

Метод выделения полного квадрата - самый сложный и запутанный метод в математике

Уважаемые читатели, в этой статье мы познакомимся с техникой выделения полного квадрата, применяемой при решении рациональных уравнений. Хотя настоящая статья входит в цикл публикаций, посвящённых учащимся 10-11 классов, метод решения задач, о котором пойдёт речь, может показаться интересным не только этой аудитории, а например, ученикам младших классов, проходящих квадратичную функцию, или студентам вузов, изучающих аналитическую геометрию и математический анализ и строящих кривые и поверхности 2 порядка. В предыдущих шести статьях цикл (ссылки к ним я прикреплю ниже) мы уже рассмотрели 15 видов рациональных уравнений. 16. Уравнения, решаемые методом выделения полного квадрата Что происходит в уравнении после того, как полный квадрат окажется выделенным? Возможны 2 ситуации: либо уравнение сведётся к уравнению, решаемому методом "простой" замены, либо к однородному уравнению. Алгоритмы решения таких уравнений описаны мною в предыдущих статьях цикла. А теперь посмотрим, какие виды рац

Уважаемые читатели, в этой статье мы познакомимся с техникой выделения полного квадрата, применяемой при решении рациональных уравнений.

Хотя настоящая статья входит в цикл публикаций, посвящённых учащимся 10-11 классов, метод решения задач, о котором пойдёт речь, может показаться интересным не только этой аудитории, а например, ученикам младших классов, проходящих квадратичную функцию, или студентам вузов, изучающих аналитическую геометрию и математический анализ и строящих кривые и поверхности 2 порядка.

В предыдущих шести статьях цикл (ссылки к ним я прикреплю ниже) мы уже рассмотрели 15 видов рациональных уравнений.

16. Уравнения, решаемые методом выделения полного квадрата

-2

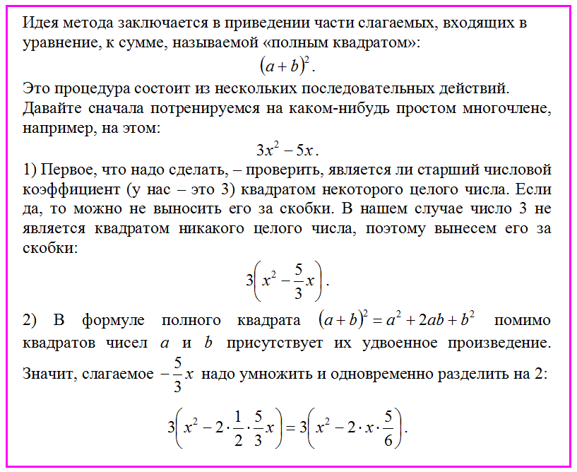
Что происходит в уравнении после того, как полный квадрат окажется выделенным? Возможны 2 ситуации: либо уравнение сведётся к уравнению, решаемому методом "простой" замены, либо к однородному уравнению. Алгоритмы решения таких уравнений описаны мною в предыдущих статьях цикла.

А теперь посмотрим, какие виды рациональных уравнений можно решать методом выделения полного квадрата.

-3
-4
-5
-6

А вот теперь, действительно, сложное уравнение, решаемое методом выделения полного квадрата.

-7
-8
-9

А теперь я предложу Вам уравнения для самостоятельного решения.

-10

Ответы для проверки я прикреплю в разделе "Комментарии".

Вы можете всегда задать вопрос, если что-то не понятно.

Эпизод 1. Рациональные уравнения с одним неизвестным: простейшие, решаемые методами разложения на множители и замены (не специальной).

Эпизод 2. Рациональные уравнения с одним неизвестным: специальные замены.

Эпизод 3. Рациональные уравнения с одним неизвестным: метод подбора рациональных корней.

Эпизод 4. Рациональные уравнения с одним неизвестным: с заменой суммы почти обратных слагаемых.

Эпизод 5. Рациональные уравнения с одним неизвестным: симметрические, возвратные.

Эпизод 6. Рациональные уравнения с одним неизвестным: с применением формулы бинома Ньютона и однородные.

Вы находитесь на дружелюбном канале.

Уважайте себя. С уважением, автор.

-11

#математика #егэ по математике #егэ математика профиль #школьное образование #репетитор по математике