Найти в Дзене
Дачный СозонТ

Подбор диаметра трубы (воздуховода). Переход от массового расхода к объемному. (ссылка на боости)

В предыдущей части рассматривался подбор (расчет) воздуховодов прямоугольного сечения. В данном примере будем разбираться с круглым сечением. Для того чтобы выполнить, тот же гидравлический расход, необходимо перейти от массового часового (кг/ч) к объемному часовому расходу ( м3/ч). Понятно, чтобы получить расходы секундные -нужно часовой расход разделить на 3600. 3600- количество секунд в часе (60минут х 60 секунд) Статья представлена частично, в полном объеме материал (текст+ексель) находится здесь - доступ платный.

В предыдущей части рассматривался подбор (расчет) воздуховодов прямоугольного сечения.

В данном примере будем разбираться с круглым сечением.

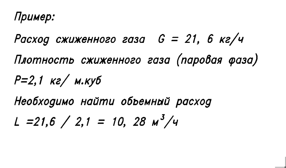
Для того чтобы выполнить, тот же гидравлический расход, необходимо перейти от массового часового (кг/ч) к объемному часовому расходу ( м3/ч). Понятно, чтобы получить расходы секундные -нужно часовой расход разделить на 3600.

3600- количество секунд в часе (60минут х 60 секунд)

Статья представлена частично, в полном объеме материал (текст+ексель) находится здесь - доступ платный.

-2

-3