Добавить в корзинуПозвонить
Найти в Дзене

Усилитель мощности НЧ. ч. 3. Работа с входным сигналом.

После настройки режимов усилителя по постоянному току, пора посмотреть, как он работает собственно как усилитель НЧ.
Для этого необходимо подключить эквивалент нагрузки (около 4 Ом) к выходу, а на вход подавать сигнал от генератора НЧ через потенциометр. Нагрузку я сделал из 7 30-омных 2-х ваттных резисторов, спаяв их параллельно (рис. 1).
Рис. 1. Нагрузка усилителя.
Эквивалент нагрузки, конечно,

После настройки режимов усилителя по постоянному току, пора посмотреть, как он работает собственно как усилитель НЧ.

Для этого необходимо подключить эквивалент нагрузки (около 4 Ом) к выходу, а на вход подавать сигнал от генератора НЧ через потенциометр. Нагрузку я сделал из 7 30-омных 2-х ваттных резисторов, спаяв их параллельно (рис. 1).

Рис. 1. Нагрузка усилителя.
Рис. 1. Нагрузка усилителя.

Эквивалент нагрузки, конечно, не дает полного соответствия с динамиком или колонкой — отсутствует индуктивная составляющая, но зато позволяет сберечь свои уши, да и соседям спокойнее.

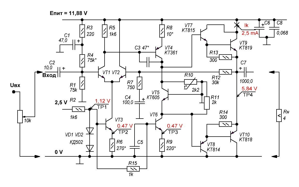
В соответствии с предложениями читателей, в схеме изменены некоторые номиналы элементов (рис. 2).

Рис. 2. Схема усилителя с изменениями номиналов.
Рис. 2. Схема усилителя с изменениями номиналов.

Резистор R8 уменьшен до 10 Ом, а резистор R9 — до 220 Ом. Кроме этого емкость конденсатора С3 уменьшена до 47 пФ и изменена схема измерения тока покоя, т. к. следует учитывать и ток коллектора транзистора VT7. Для настройки потребуется генератор НЧ и осциллограф.

Перед тем, как подавать сигнал на вход усилителя следует помнить, что пока выходные транзисторы и цепь регулировки тока покоя не связаны между собой (физически, через общий радиатор), никакого температурного управления током покоя выходных транзисторов эта цепь (VT5 и R10) не осуществляет , поэтому проверять работу усилителя на максимальной мощности следует кратковременно , после чего надо дать остыть выходным транзисторам.

Обычно работу усилителей НЧ проверяют на частоте 1000 Гц. Однако я буду проверять на частоте 20 кГц, т. к. с увеличением частоты снижается коэффициент усиления усилителя с разомкнутой ОС, а следовательно снижается и глубина ОС, поэтому характеристики усилителя с увеличением частоты ухудшаются.

Сначала проверим работу в малосигнальном режиме, обращая внимание на искажения "ступенька". При токе покоя равном 2,5 мА выходной сигнал имеет следующий вид (рис. 3).

Рис. 3. Выходной сигнал при С3 = 47 пФ.
Рис. 3. Выходной сигнал при С3 = 47 пФ.

Попробуем вернуть конденсатор С3 = 150 пФ, при этом получим выходной сигнал, как показано на рис. 4.

Рис. 4. Выходной сигнал при С3 = 150 пФ.
Рис. 4. Выходной сигнал при С3 = 150 пФ.

Понятно, что увеличение емкости С3 ведет к сдвигу спада усиления к нижним частотам, следовательно снижение глубины обратной связи на высоких частотах и, как следствие — увеличение искажений.

Попробуем вернуть сопротивление R8 = 51 Ом (с сохранением емкости С3 = 150 пФ). Результат видим на рис. 5.

Рис. 5. Выходной сигнал при R8 = 51 Ом.
Рис. 5. Выходной сигнал при R8 = 51 Ом.

Это совершенно естественно, т. к. увеличение сопротивления резистора R8 дает следующий результат:

  1. Увеличивает глубину местной обратной связи каскада на VT4, что улучшает его частотные и амплитудные характеристики.
  2. Увеличивает входное сопротивление каскада на VT4, тем самым облегчая работу дифференциального усилителя, имеющего высокое выходное сопротивление.

Чем же плохо увеличение R8? Для этого проверим работу усилителя при максимальной выходной мощности (начало ограничения выходного сигнала). Сначала при R8 = 10 Ом (рис. 6)

Рис. 6. R8 = 10 Ом.
Рис. 6. R8 = 10 Ом.

А затем при R8 = 51 Ом (рис. 7).

Рис. 7. R8 = 51 Ом.
Рис. 7. R8 = 51 Ом.

Итак, максимальное выходное напряжение снизилось примерно на 0,1 В. Конечно, при питании 12 В, это, может быть и несущественно, но при питании от 4—6 вольт — уже заметно. Поэтому при низковольтном питании этот резистор (при всех плюсах его наличия) можно и закоротить. Еще один способ увеличения выходного напряжения рассмотрю в следующей части статьи, а пока посмотрим, как работает усилитель при снижении питания. В общем, при питании 5—12 вольт все остается в норме, а вот при питании 3 В получаем на выходе следующую картину (рис. 8).

Рис. 8. Работа усилителя в малосигнальном режиме при питании 3 В.
Рис. 8. Работа усилителя в малосигнальном режиме при питании 3 В.

Почему резко выросли искажения? Дело в том, что у используемого в данном случае источника опорного напряжения, при 3 вольтах выходное напряжение снижается почти на 0,5 В. Напряжение на параметрическом стабилизаторе VD1VD2 уменьшается примерно на 0,1 В, соответственно меняется режим стабилизаторов тока VT3 и VT6, что приводит к снижению тока покоя и , несмотря на то что в средней точке (TP4) напряжение по-прежнему составляет примерно половину от напряжения питания, ситуации это не спасает.

Можно снизить эффект, уменьшив R2 до 560—750 Ом, но это не очень хорошо. Вообще говоря, правильнее построить источник опорного напряжения, скажем, по схеме рис. 9, с выходным напряжением около 1,5 В, который будет уверенно поддерживать эти 1,5 В даже и при 3 В на входе.

Рис. 9. Стабилизатор напряжения.
Рис. 9. Стабилизатор напряжения.

Второй способ — изменить схему выходного каскада. Но это уже в следующей части, тем более, что надо все-таки поставить транзисторы выходного каскада и терморегулятор на общий радиатор и проверить его эффективность.

Прошлая часть.