Добавить в корзину
Позвонить
Найти в Дзене
Войти
Александр | Техник
51 подписчик
Подписаться
Электросхема питания IVECO EUROCARGO
17 февраля 2021
17 фев 2021
2362
~1 мин
Электросхема питания IVECO
03000 -Генератор
25200 -Реле стартера
08000 -Стартер
Электросхема питания IVECO
03000 -Генератор
25200 -Реле стартера
08000 -Стартер
...
Читать далее
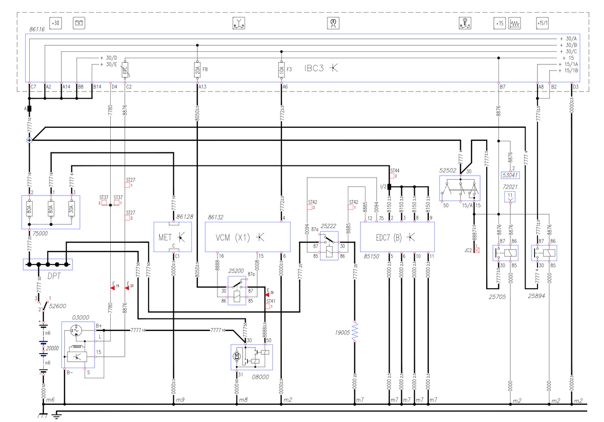
Электросхема питания IVECO
Электросхема питания IVECO
03000 -Генератор
25200 -Реле стартера
08000 -Стартер
52600 -Выключатель
75000 -Блок предохранителей на раме
86128 -Блок МЕТ
86132 -Блок VCM
25222 -Силовое реле предпускового нагрева
19005 -Предпусковой нагрев
52502 -Замок зажигания
25705 -Реле включения зажигания
25894 -Реле включения зажигания
7
1
3777985357.856.1779591308065.51972