Добавить в корзинуПозвонить
Найти в Дзене
Меандр Радиолюбитель

Селектор входов усилителя.

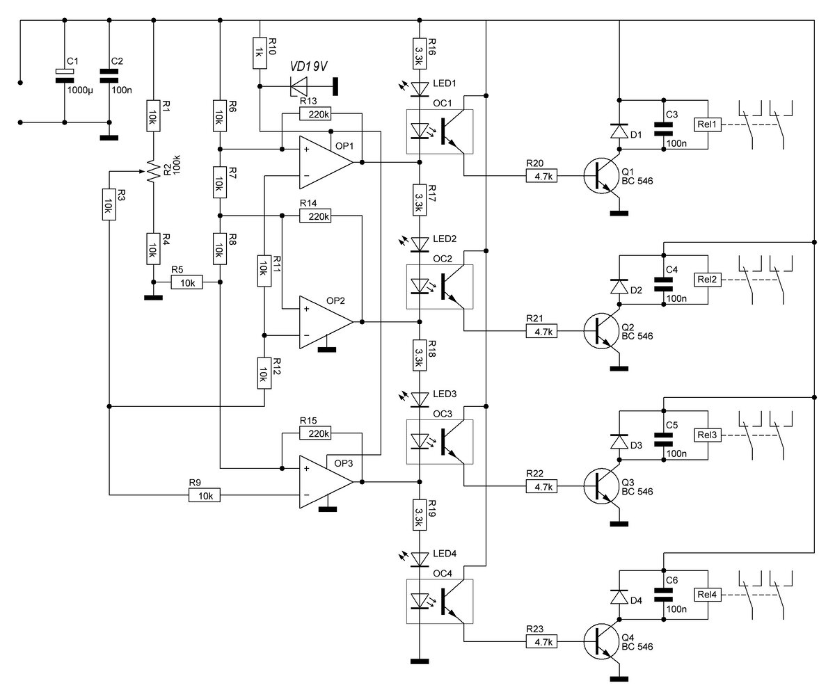
Всем доброго, в данной статье расскажу об блоке управления релейным селектором входов усилителя. Устройство построено на трех ОУ, включенных в режиме компараторов и соединенных цепочкой. Крутя ручку потенциометра мы подключаем к УМ одно из четырех входных гнезд устройства. Как это работает. Допустим, что после подачи питания на схему, переменный резистор установлен в верхнее по схеме положение. При этом на его движке напряжение близко к напряжению питания схемы, примерно 11В. Это же напряжение присутствует на инвертирующих входах всех компараторов. Все компараторы находятся в закрытом состоянии и их выходы "притянуты" к общему проводу - к минусу. При этом, ток течет по цепи R16 -Led1-OР1-OУ1-на общий минус. Ток протекающий по этой цепи включает светодиод Led1 и светодиод оптрона, что приводит к открыванию транзистора этого оптрона и включению реле Р1. Теперь вращая ручку потенциометра мы изменяем напряжение на не инвертирующих входах всех компараторов и как только напряжение на

Всем доброго, в данной статье расскажу об блоке управления релейным селектором входов усилителя.

Устройство построено на трех ОУ, включенных в режиме компараторов и соединенных цепочкой.

Крутя ручку потенциометра мы подключаем к УМ одно из четырех входных гнезд устройства.

Как это работает.

Допустим, что после подачи питания на схему, переменный резистор установлен в верхнее по схеме положение. При этом на его движке напряжение близко к напряжению питания схемы, примерно 11В. Это же напряжение присутствует на инвертирующих входах всех компараторов. Все компараторы находятся в закрытом состоянии и их выходы "притянуты" к общему проводу - к минусу. При этом, ток течет по цепи R16 -Led1-OР1-OУ1-на общий минус. Ток протекающий по этой цепи включает светодиод Led1 и светодиод оптрона, что приводит к открыванию транзистора этого оптрона и включению реле Р1.

-2

Теперь вращая ручку потенциометра мы изменяем напряжение на не инвертирующих входах всех компараторов и как только напряжение на отрицательном входе верхнего Оу станет меньше напряжения на положительном входе, Оу этот откроется и его выход "притянется" к положительному проводу питания схемы - тем самым, Оу зашунтирует цепочку R16, Led1 и OР1, оптрон и светодиод лишаются питания и реле Р1 выключается. Теперь ток течет через открытый Оу1, R17, Led2, второй оптрон и "заземленный (закрытый) Оу2. Транзистор ОР2 открывается и отпирает транзистор исполнительной части Т2 - теперь с помощью реле Р2 ко входу УМ (или предусилителя) подключен второй разъем колодки входных гнезд усилителя.

При дальнейшем вращении потенциометра откроется второй ОУ и сработает третье реле и так далее. Когда открыты все три компаратора, ток течет через самую нижнюю цепочку и включается четвертое реле.

-3

В устройстве работают любые импортные сдвоенные ОУ, проверял с LM358, TL082 и TL072, уверен, что и с другими схема будет тоже работать.

Собрано устройство на плате размерами 60Х65мм.

Блок управления монтируется на передней стенке усилителя, ручка потенциометра и светодиоды выводятся на лицевую панель, светодиоды отображают выбранный вход.

Исполнительное устройство будет собрано на отдельной плате, на этой же плате будет установлена и колодка с четырьмя парами разъемов под "тюльпан". Соединены блоки будут шлейфом.

Тут файлы проекта.

А тут продолжение статьи.

Такое решение удобно тем, что переключатель и исполнительное устройство можно разнести в разные места и не опасаться, что в провода прилетят какие-либо наводки.

Исполнительное устройство буду собирать уже после вахты, к тому времени у меня уже будут подходящие релюшки.

Ниже кино с демонстрацией работы блока управления.

Спасибо за внимание и до скорого!