Добавить в корзинуПозвонить
Найти в Дзене

Как сэкономить на IT

Приветствую, дорогие читатели. Речь пойдет о приемах работы с it специалистами которые помогут вам потратить меньше времени (как следствие денег, нервов). Данные материалы наработаны нами за несколько последних лет и помогают достигать высоких результатов в работе.
время - деньги
I ) Инициализация проекта (формирование представления о результате)
Сформулировать список задач, цель и сроки. Очень
Оглавление

Приветствую, дорогие читатели. Речь пойдет о приемах работы с it специалистами которые помогут вам потратить меньше времени (как следствие денег, нервов). Данные материалы наработаны нами за несколько последних лет и помогают достигать высоких результатов в работе.

время - деньги
время - деньги

I ) Инициализация проекта (формирование представления о результате)

  1. Сформулировать список задач, цель и сроки. Очень важно понимать конечную цель задачи или проекта, представить ее. Попробуйте объяснить коллегам, что вы хотите и если не получается возможно что то не так с вашими ожиданиями. (Заказчик)
  2. Выстроить логический порядок выполнения задач и назначьте приоритет для каждой. (Заказчик, руководитель проектов)
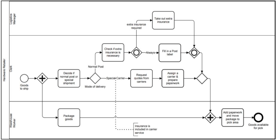
  3. Описать бизнес процесс или схему движения информации. Для сложных взаимодействий можно позаимствовать методику описания процессов от 1С. (Заказчик или руководитель проектов)

II) Моделирование и анализ (как будет работать)

Используется, когда не ясны алгоритмы которые должны быть реализованы в ходе бизнес процессов. В данном шаге выявляются функциональные разрывы типового (существующего) функционала и планируемого процесса. Главным требованием является максимальное владение или знание методикой к которой должны прийти.

Анализ - предложение новой методики и изменение бизнес процессов, реинжиниринг от типовых методик принятых у вас в организации. (заказчик или методист)

Моделирование - создание прототипа программного продукта с учетом описанных выше процессов. (Методист)

Составить перечень импортируемых данных для начала операционной деятельности (методист):

  1. аналитика
  2. остатки
  3. первичные документы
  4. отчетность

Выбрать сценарий внедрения (параллельная работа в нескольких системах, переход 1 дня)

минута планирования экономит 10 разработки
минута планирования экономит 10 разработки

III) Формирование "Технического задания" (что нужно сделать, чтобы работало, сколько нужно ресурсов к какому сроку)

Данный пункт составляется для проектной деятельности - обязательно, в остальных случаях опционально. Тут следует помнить, что слишком детально проработанное техническое задание очень трудоемко в реализации, и в ходе выполнения проекта много может поменяться. Наш совет используйте стратегическое видение решение задачи, а детально изучайте только ближайший горизонт событий (методист или архитектор).

Составление перечня необходимых работ в разрезах (исполнитель, сроки и порядок выполнения):

  1. Раздел описания порядка отражения операций в системе в разрезе принятых и утвержденных БП
  2. Перечень необходимых инструкций для пользователей
  3. Описание всех доработок п/п для устранения функциональных разрывов (дельта доработки от типового к планируемому п/п).
  4. Маппинг (сопоставление) аналитики и ресурсов из различных источников которые необходимы.

IV) Реализация

Разработка и контроль сроков выполнения этапов. Описание инструкций. (разработчик, руководитель проектов, тестировщик).

Разработка
Разработка

V) Внедрение и эксплуатация

Заполнение данных для начала операционной деятельности и обучение работе с программой пользователей. Корректировка и дополнение аналитики и данных при необходимости.

Запуск в тестовую эксплуатацию согласно выбранному сценарию и поддержка системы. Доработка ПО и актуализация инструкций в рабочем варианте. (Руководитель проектов, методист, разработчик, пользователь)

Хороший продукт - результат слаженной работы всего коллектива
Хороший продукт - результат слаженной работы всего коллектива

VI) Разбор полетов или подведение итогов

Необходимо понять, что было сделано для достижения результата, определить (best practice) "Хорошие практики", а так же паттерны (признаки) неудачных решений, задача руководителя не повторять их. Хорошем тоном это формализация и доведение до "Группы внедрения" подобных материалов, получение обратной связи. Обычно для этого достаточно провести одну, две встречи.

Материалы и инструментарий:

Глоссарий:

Архитектор : консолидированная роль генерального заказчика и методолога конечного решения
БП : бизнес процесс
ПО, П/П : программное обеспечение
Исполнитель : исполнитель-заказчик
Эксперт-заказчик : руководитель или исполнитель поддержки текущего решения
Тестер - в некоторых случаях может исполнитель-заказчик